| Category | ID | Term | DB Object | Evidence | Organism | Reference |
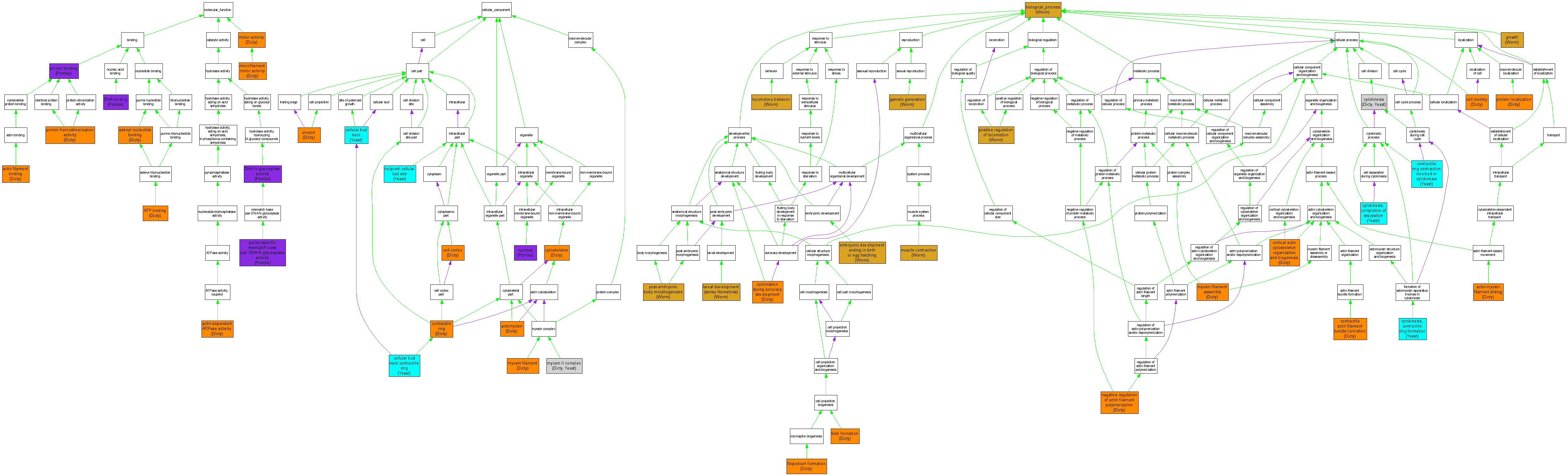
| Molecular Function | GO:0051015 | actin filament binding |
DDB0191444 | IDA | Dicty | DDB_REF:11464|PMID:16982629 |
| Molecular Function | GO:0030898 | actin-dependent ATPase activity |
DDB0191444 | IDA | Dicty | DDB_REF:952|PMID:4278009 |
| Molecular Function | GO:0030898 | actin-dependent ATPase activity |
DDB0191444 | IDA | Dicty | DDB_REF:11464|PMID:16982629 |
| Molecular Function | GO:0030554 | adenyl nucleotide binding |
DDB0191444 | IDA | Dicty | DDB_REF:9809|PMID:14620745 |
| Molecular Function | GO:0005524 | ATP binding |
DDB0191444 | IDA | Dicty | DDB_REF:952|PMID:4278009 |
| Molecular Function | GO:0005524 | ATP binding |
DDB0191444 | IDA | Dicty | DDB_REF:11464|PMID:16982629 |
| Molecular Function | GO:0003677 | DNA binding |
SPAC26A3.02 | IDA | Pombe | PMID:11805113 |
| Molecular Function | GO:0019104 | DNA N-glycosylase activity |
SPAC26A3.02 | IDA | Pombe | PMID:9737967 |
| Molecular Function | GO:0000146 | microfilament motor activity |
DDB0191444 | IDA | Dicty | DDB_REF:11464|PMID:16982629 |
| Molecular Function | GO:0003774 | motor activity |
DDB0191444 | IDA | Dicty | DDB_REF:11119|PMID:15910751 |
| Molecular Function | GO:0005515 | protein binding |
SPAC26A3.02 | IPI | Pombe | PMID:11805113 |
| Molecular Function | GO:0005515 | protein binding |
SPAC26A3.02 | IPI | Pombe | PMID:15533944 |
| Molecular Function | GO:0042803 | protein homodimerization activity |
DDB0191444 | IDA | Dicty | DDB_REF:4829|PMID:2745547 |
| Molecular Function | GO:0000701 | purine-specific mismatch base pair DNA N-glycosylase activity |
SPAC26A3.02 | IMP | Pombe | PMID:15988139 |
| Cellular Component | GO:0042641 | actomyosin |
DDB0191444 | IDA | Dicty | DDB_REF:952|PMID:4278009 |
| Cellular Component | GO:0005938 | cell cortex |
DDB0191444 | IDA | Dicty | DDB_REF:11265|PMID:16461463 |
| Cellular Component | GO:0005935 | cellular bud neck |
S000001065 | IDA | Yeast | SGD_REF:S000039417|PMID:9442111 |
| Cellular Component | GO:0005935 | cellular bud neck |
S000001065 | IDA | Yeast | SGD_REF:S000053564|PMID:9732290 |
| Cellular Component | GO:0000142 | cellular bud neck contractile ring |
S000001065 | IDA | Yeast | SGD_REF:S000039417|PMID:9442111 |
| Cellular Component | GO:0000142 | cellular bud neck contractile ring |
S000001065 | IDA | Yeast | SGD_REF:S000053564|PMID:9732290 |
| Cellular Component | GO:0005826 | contractile ring |
DDB0191444 | IDA | Dicty | DDB_REF:4482|PMID:9238018 |
| Cellular Component | GO:0005856 | cytoskeleton |
DDB0191444 | IDA | Dicty | DDB_REF:5106|PMID:2578450 |
| Cellular Component | GO:0000131 | incipient cellular bud site |
S000001065 | IDA | Yeast | SGD_REF:S000053564|PMID:9732290 |
| Cellular Component | GO:0032982 | myosin filament |
DDB0191444 | IDA | Dicty | DDB_REF:952|PMID:4278009 |
| Cellular Component | GO:0016460 | myosin II complex |
DDB0191444 | IDA | Dicty | DDB_REF:952|PMID:4278009 |
| Cellular Component | GO:0016460 | myosin II complex |
S000001065 | IPI | Yeast | SGD_REF:S000076268|PMID:15210731 |
| Cellular Component | GO:0005634 | nucleus |
SPAC26A3.02 | IDA | Pombe | PMID:16823372 |
| Cellular Component | GO:0001931 | uropod |
DDB0191444 | IDA | Dicty | DDB_REF:11490|PMID:17126332 |
| Biological Process | GO:0033275 | actin-myosin filament sliding |
DDB0191444 | IDA | Dicty | DDB_REF:11404|PMID:16901894 |
| Biological Process | GO:0008150 | biological_process |
WBGene00002348 | IMP | Worm | WB:WBPaper00026667|PMID:16049479 |
| Biological Process | GO:0032060 | bleb formation |
DDB0191444 | IMP | Dicty | DDB_REF:11315|PMID:16624291 |
| Biological Process | GO:0006928 | cell motility |
DDB0191444 | IMP | Dicty | DDB_REF:10061|PMID:15259052 |
| Biological Process | GO:0006928 | cell motility |
DDB0191444 | IGI | Dicty | DDB_REF:10061|PMID:15259052 |
| Biological Process | GO:0030038 | contractile actin filament bundle formation |
DDB0191444 | IMP | Dicty | DDB_REF:11112|PMID:15894626 |
| Biological Process | GO:0000916 | contractile ring contraction involved in cytokinesis |
S000001065 | IMP | Yeast | SGD_REF:S000086685|PMID:16148042 |
| Biological Process | GO:0000916 | contractile ring contraction involved in cytokinesis |
S000001065 | IEP | Yeast | SGD_REF:S000053564|PMID:9732290 |
| Biological Process | GO:0000916 | contractile ring contraction involved in cytokinesis |
S000001065 | IEP | Yeast | SGD_REF:S000039417|PMID:9442111 |
| Biological Process | GO:0030866 | cortical actin cytoskeleton organization and biogenesis |
DDB0191444 | IMP | Dicty | DDB_REF:11265|PMID:16461463 |
| Biological Process | GO:0030866 | cortical actin cytoskeleton organization and biogenesis |
DDB0191444 | IDA | Dicty | DDB_REF:11265|PMID:16461463 |
| Biological Process | GO:0031154 | culmination during sorocarp development |
DDB0191444 | IMP | Dicty | DDB_REF:1254|PMID:3576222 |
| Biological Process | GO:0031154 | culmination during sorocarp development |
DDB0191444 | IMP | Dicty | DDB_REF:4018|PMID:2721503 |
| Biological Process | GO:0000910 | cytokinesis |
DDB0191444 | IMP | Dicty | DDB_REF:1254|PMID:3576222 |
| Biological Process | GO:0000910 | cytokinesis |
DDB0191444 | IMP | Dicty | DDB_REF:3524|PMID:10588668 |
| Biological Process | GO:0000910 | cytokinesis |
DDB0191444 | IMP | Dicty | DDB_REF:4018|PMID:2721503 |
| Biological Process | GO:0000910 | cytokinesis |
S000001065 | IMP | Yeast | SGD_REF:S000072680|PMID:12589071 |
| Biological Process | GO:0000910 | cytokinesis |
S000001065 | IGI | Yeast | SGD_REF:S000072680|PMID:12589071 |
| Biological Process | GO:0000910 | cytokinesis |
S000001065 | IMP | Yeast | SGD_REF:S000051438|PMID:3322809 |
| Biological Process | GO:0000910 | cytokinesis |
S000001065 | IMP | Yeast | SGD_REF:S000053564|PMID:9732290 |
| Biological Process | GO:0007109 | cytokinesis, completion of separation |
S000001065 | IMP | Yeast | SGD_REF:S000072680|PMID:12589071 |
| Biological Process | GO:0007109 | cytokinesis, completion of separation |
S000001065 | IMP | Yeast | SGD_REF:S000053564|PMID:9732290 |
| Biological Process | GO:0000915 | cytokinesis, contractile ring formation |
S000001065 | IMP | Yeast | SGD_REF:S000053564|PMID:9732290 |
| Biological Process | GO:0009792 | embryonic development ending in birth or egg hatching |
WBGene00003515 | IMP | Worm | WB:WBPaper00005654|PMID:12529635 |
| Biological Process | GO:0009792 | embryonic development ending in birth or egg hatching |
WBGene00002348 | IMP | Worm | WB:WBPaper00006395|PMID:14551910 |
| Biological Process | GO:0009792 | embryonic development ending in birth or egg hatching |
WBGene00002348 | IMP | Worm | WB:WBPaper00025054|PMID:15791247 |
| Biological Process | GO:0009792 | embryonic development ending in birth or egg hatching |
WBGene00003515 | IMP | Worm | WB:WBPaper00005487|PMID:12242258 |
| Biological Process | GO:0046847 | filopodium formation |
DDB0191444 | IMP | Dicty | DDB_REF:11096|PMID:15855234 |
| Biological Process | GO:0007276 | gamete generation |
WBGene00003515 | IMP | Worm | WB:WBPaper00005654|PMID:12529635 |
| Biological Process | GO:0040007 | growth |
WBGene00003515 | IMP | Worm | WB:WBPaper00006395|PMID:14551910 |
| Biological Process | GO:0040007 | growth |
WBGene00002348 | IMP | Worm | WB:WBPaper00006395|PMID:14551910 |
| Biological Process | GO:0002119 | larval development (sensu Nematoda) |
WBGene00003515 | IMP | Worm | WB:WBPaper00006395|PMID:14551910 |
| Biological Process | GO:0002119 | larval development (sensu Nematoda) |
WBGene00002348 | IMP | Worm | WB:WBPaper00006395|PMID:14551910 |
| Biological Process | GO:0002119 | larval development (sensu Nematoda) |
WBGene00002348 | IMP | Worm | WB:WBPaper00026667|PMID:16049479 |
| Biological Process | GO:0007626 | locomotory behavior |
WBGene00003515 | IMP | Worm | WB:WBPaper00006395|PMID:14551910 |
| Biological Process | GO:0007626 | locomotory behavior |
WBGene00003515 | IMP | Worm | WB:WBPaper00005487|PMID:12242258 |
| Biological Process | GO:0006936 | muscle contraction |
WBGene00002348 | IMP | Worm | WB:WBPaper00001807|PMID:8244003 |
| Biological Process | GO:0031034 | myosin filament assembly |
DDB0191444 | IDA | Dicty | DDB_REF:952|PMID:4278009 |
| Biological Process | GO:0030837 | negative regulation of actin filament polymerization |
DDB0191444 | IMP | Dicty | DDB_REF:11112|PMID:15894626 |
| Biological Process | GO:0040017 | positive regulation of locomotion |
WBGene00003515 | IMP | Worm | WB:WBPaper00005654|PMID:12529635 |
| Biological Process | GO:0040032 | post-embryonic body morphogenesis |
WBGene00003515 | IMP | Worm | WB:WBPaper00006395|PMID:14551910 |
| Biological Process | GO:0008104 | protein localization |
DDB0191444 | IMP | Dicty | DDB_REF:11221|PMID:16339076 |