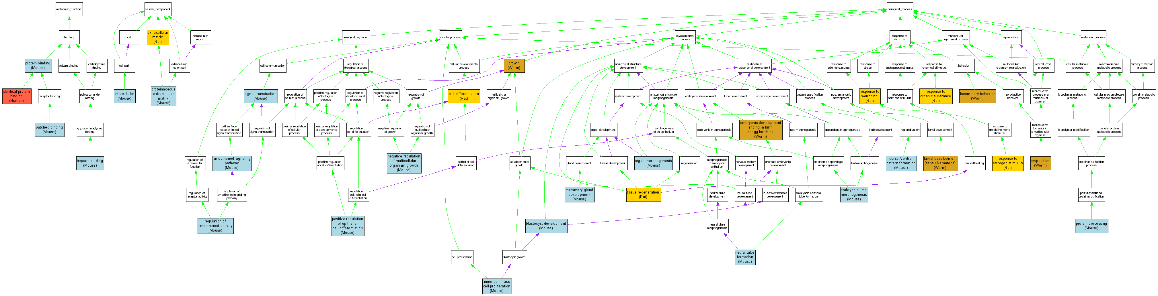
| Category | ID | Term | DB Object | Evidence | Organism | Reference |
| Molecular Function | GO:0008201 | heparin binding |
MGI:105373 | IDA | Mouse | MGI:MGI:3687672|PMID:10500113 |
| Molecular Function | GO:0042802 | identical protein binding |
Q9UMX1 | IPI | Human | PMID:10564661 |
| Molecular Function | GO:0005113 | patched binding |
MGI:105373 | IDA | Mouse | MGI:MGI:3687672|PMID:10500113 |
| Molecular Function | GO:0005515 | protein binding |
MGI:105373 | IPI | Mouse | MGI:MGI:3687672|PMID:10500113 |
| Cellular Component | GO:0031012 | extracellular matrix |
RGD:61984 | IDA | Rat | RGD:1599784|PMID:11121438 |
| Cellular Component | GO:0005622 | intracellular |
MGI:106210 | IDA | Mouse | MGI:MGI:3057099|PMID:15452149 |
| Cellular Component | GO:0005578 | proteinaceous extracellular matrix |
MGI:106210 | IDA | Mouse | MGI:MGI:3057099|PMID:15452149 |
| Biological Process | GO:0001824 | blastocyst development |
MGI:106210 | IMP | Mouse | MGI:MGI:3057099|PMID:15452149 |
| Biological Process | GO:0030154 | cell differentiation |
RGD:61984 | IEP | Rat | RGD:632595|PMID:12368192 |
| Biological Process | GO:0009953 | dorsal/ventral pattern formation |
MGI:105373 | IGI | Mouse | MGI:MGI:3511726|PMID:15576403 |
| Biological Process | GO:0009792 | embryonic development ending in birth or egg hatching |
WBGene00004209 | IMP | Worm | WB:WBPaper00006395|PMID:14551910 |
| Biological Process | GO:0009792 | embryonic development ending in birth or egg hatching |
WBGene00004208 | IMP | Worm | WB:WBPaper00006395|PMID:14551910 |
| Biological Process | GO:0009792 | embryonic development ending in birth or egg hatching |
WBGene00017684 | IMP | Worm | WB:WBPaper00025054|PMID:15791247 |
| Biological Process | GO:0009792 | embryonic development ending in birth or egg hatching |
WBGene00004208 | IMP | Worm | WB:WBPaper00025054|PMID:15791247 |
| Biological Process | GO:0009792 | embryonic development ending in birth or egg hatching |
WBGene00004209 | IMP | Worm | WB:WBPaper00025054|PMID:15791247 |
| Biological Process | GO:0030326 | embryonic limb morphogenesis |
MGI:105373 | IMP | Mouse | MGI:MGI:2152606|PMID:11784021 |
| Biological Process | GO:0030326 | embryonic limb morphogenesis |
MGI:105373 | IGI | Mouse | MGI:MGI:2135419|PMID:11389830 |
| Biological Process | GO:0040007 | growth |
WBGene00004208 | IMP | Worm | WB:WBPaper00006395|PMID:14551910 |
| Biological Process | GO:0040007 | growth |
WBGene00004209 | IMP | Worm | WB:WBPaper00006395|PMID:14551910 |
| Biological Process | GO:0001833 | inner cell mass cell proliferation |
MGI:106210 | IDA | Mouse | MGI:MGI:3057099|PMID:15452149 |
| Biological Process | GO:0002119 | larval development (sensu Nematoda) |
WBGene00004208 | IMP | Worm | WB:WBPaper00006395|PMID:14551910 |
| Biological Process | GO:0002119 | larval development (sensu Nematoda) |
WBGene00004209 | IMP | Worm | WB:WBPaper00006395|PMID:14551910 |
| Biological Process | GO:0007626 | locomotory behavior |
WBGene00004208 | IMP | Worm | WB:WBPaper00006395|PMID:14551910 |
| Biological Process | GO:0007626 | locomotory behavior |
WBGene00004209 | IMP | Worm | WB:WBPaper00006395|PMID:14551910 |
| Biological Process | GO:0030879 | mammary gland development |
MGI:105373 | IMP | Mouse | MGI:MGI:1346456|PMID:10529434 |
| Biological Process | GO:0040015 | negative regulation of multicellular organism growth |
MGI:105373 | IMP | Mouse | MGI:MGI:2152606|PMID:11784021 |
| Biological Process | GO:0001841 | neural tube formation |
MGI:105373 | IDA | Mouse | MGI:MGI:3687672|PMID:10500113 |
| Biological Process | GO:0009887 | organ morphogenesis |
MGI:105373 | IMP | Mouse | MGI:MGI:2675247|PMID:12917290 |
| Biological Process | GO:0018991 | oviposition |
WBGene00004208 | IMP | Worm | WB:WBPaper00006395|PMID:14551910 |
| Biological Process | GO:0018991 | oviposition |
WBGene00004209 | IMP | Worm | WB:WBPaper00006395|PMID:14551910 |
| Biological Process | GO:0030858 | positive regulation of epithelial cell differentiation |
MGI:106210 | IDA | Mouse | MGI:MGI:3057099|PMID:15452149 |
| Biological Process | GO:0016485 | protein processing |
MGI:105373 | IMP | Mouse | MGI:MGI:3588600|PMID:16061793 |
| Biological Process | GO:0043109 | regulation of smoothened activity |
MGI:105373 | IMP | Mouse | MGI:MGI:2152606|PMID:11784021 |
| Biological Process | GO:0043627 | response to estrogen stimulus |
RGD:61984 | IEP | Rat | RGD:1599781|PMID:15564322 |
| Biological Process | GO:0010033 | response to organic substance |
RGD:61984 | IEP | Rat | RGD:1599782|PMID:12419858 |
| Biological Process | GO:0009611 | response to wounding |
RGD:61984 | IEP | Rat | RGD:632595|PMID:12368192 |
| Biological Process | GO:0007165 | signal transduction |
MGI:105373 | IDA | Mouse | MGI:MGI:3687672|PMID:10500113 |
| Biological Process | GO:0007224 | smoothened signaling pathway |
MGI:105373 | IGI | Mouse | MGI:MGI:3051703|PMID:15269168 |
| Biological Process | GO:0042246 | tissue regeneration |
RGD:61984 | IEP | Rat | RGD:632595|PMID:12368192 |