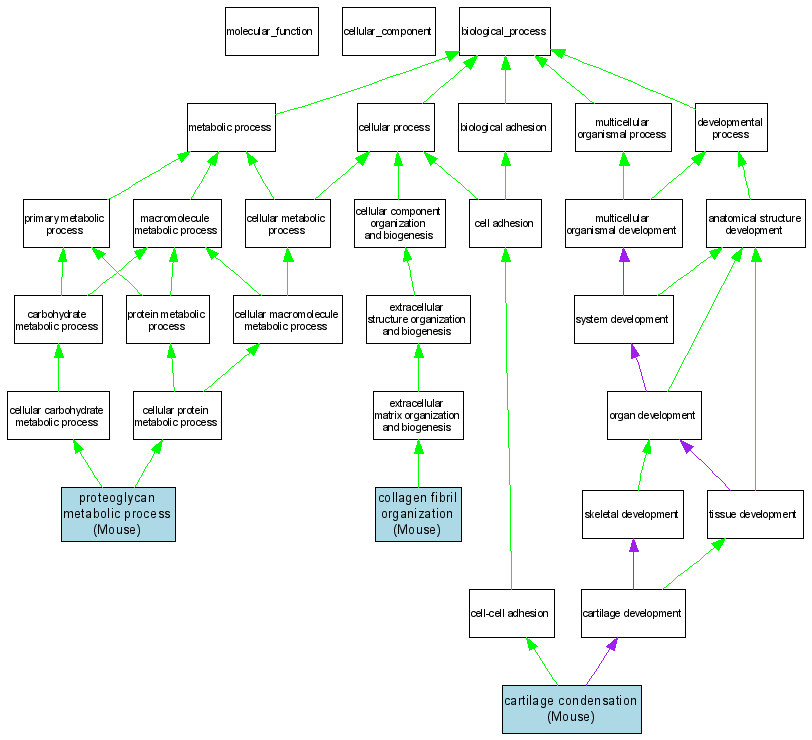
Compare GO annotations related to Marshall syndrome using OMIM genes and OrthoDisease orthologs

A table of the annotations represented in this image is provided below.
CategoryIDTermDB ObjectEvidenceOrganismReference
Biological ProcessGO:0001502cartilage condensation MGI:88446IMPMouseMGI:MGI:2664273|PMID:3070812
Biological ProcessGO:0030199collagen fibril organization MGI:88446IMPMouseMGI:MGI:2664273|PMID:3070812
Biological ProcessGO:0006029proteoglycan metabolic process MGI:88446IMPMouseMGI:MGI:2664273|PMID:3070812