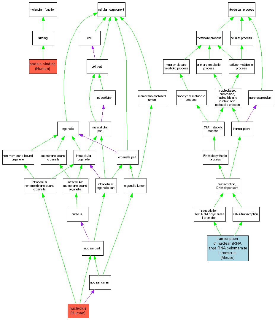
Compare GO annotations related to Treacher Collins mandibulofacial dysostosis using OMIM genes and OrthoDisease orthologs

A table of the annotations represented in this image is provided below.
CategoryIDTermDB ObjectEvidenceOrganismReference
Molecular FunctionGO:0005515protein binding Q13428IPIHumanPMID:17353931
Cellular ComponentGO:0005730nucleolus Q13428IDAHumanPMID:15249688
Biological ProcessGO:0042790transcription of nuclear rRNA large RNA polymerase I transcript MGI:892003IMPMouseMGI:MGI:3047194|PMID:15249688