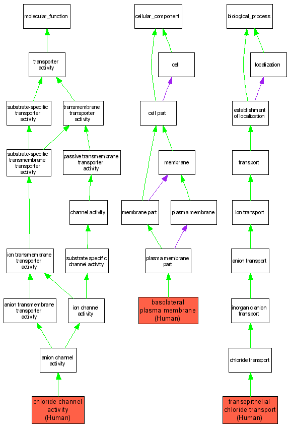
Compare GO annotations related to Macular dystrophy, vitelliform type using OMIM genes and OrthoDisease orthologs

A table of the annotations represented in this image is provided below.
CategoryIDTermDB ObjectEvidenceOrganismReference
Molecular FunctionGO:0005254chloride channel activity O76090IDAHumanPMID:17003041
Cellular ComponentGO:0016323basolateral plasma membrane O76090IDAHumanPMID:11050159
Biological ProcessGO:0030321transepithelial chloride transport O76090IDAHumanPMID:17003041