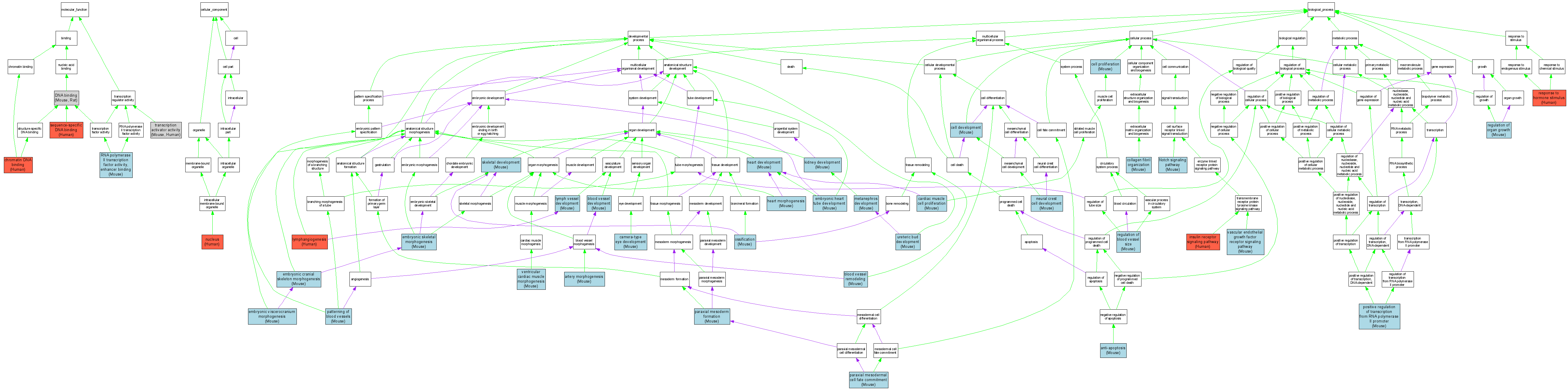
| Category | ID | Term | DB Object | Evidence | Organism | Reference |
| Molecular Function | GO:0031490 | chromatin DNA binding |
Q99958 | IDA | Human | PMID:16456100 |
| Molecular Function | GO:0003677 | DNA binding |
MGI:1347481 | IDA | Mouse | MGI:MGI:81422|PMID:8325367 |
| Molecular Function | GO:0003677 | DNA binding |
RGD:621703 | IDA | Rat | RGD:632667|PMID:7683413 |
| Molecular Function | GO:0003705 | RNA polymerase II transcription factor activity, enhancer binding |
MGI:1347481 | IGI | Mouse | MGI:MGI:3701373|PMID:16678147 |
| Molecular Function | GO:0043565 | sequence-specific DNA binding |
Q99958 | IDA | Human | PMID:16081467 |
| Molecular Function | GO:0016563 | transcription activator activity |
MGI:1347481 | IDA | Mouse | MGI:MGI:87500|PMID:9169153 |
| Molecular Function | GO:0016563 | transcription activator activity |
Q99958 | IDA | Human | PMID:9169153 |
| Molecular Function | GO:0016563 | transcription activator activity |
Q99958 | IDA | Human | PMID:16081467 |
| Cellular Component | GO:0005634 | nucleus |
Q99958 | IDA | Human | PMID:16081467 |
| Biological Process | GO:0006916 | anti-apoptosis |
MGI:1347481 | IGI | Mouse | MGI:MGI:3701735|PMID:16839542 |
| Biological Process | GO:0048844 | artery morphogenesis |
MGI:1347481 | IMP | Mouse | MGI:MGI:1339313|PMID:9409679 |
| Biological Process | GO:0048844 | artery morphogenesis |
MGI:1347481 | IMP | Mouse | MGI:MGI:1345536|PMID:10479458 |
| Biological Process | GO:0001568 | blood vessel development |
MGI:1347481 | IGI | Mouse | MGI:MGI:3701373|PMID:16678147 |
| Biological Process | GO:0001974 | blood vessel remodeling |
MGI:1347481 | IGI | Mouse | MGI:MGI:3701373|PMID:16678147 |
| Biological Process | GO:0001974 | blood vessel remodeling |
MGI:1347481 | IGI | Mouse | MGI:MGI:2150572|PMID:11562355 |
| Biological Process | GO:0043010 | camera-type eye development |
MGI:1347481 | IMP | Mouse | MGI:MGI:1355577|PMID:10767326 |
| Biological Process | GO:0060038 | cardiac muscle cell proliferation |
MGI:1347481 | IGI | Mouse | MGI:MGI:3701735|PMID:16839542 |
| Biological Process | GO:0048468 | cell development |
MGI:1347481 | IMP | Mouse | MGI:MGI:3619287|PMID:16498405 |
| Biological Process | GO:0008283 | cell proliferation |
MGI:1347481 | IMP | Mouse | MGI:MGI:86990|PMID:9106663 |
| Biological Process | GO:0008283 | cell proliferation |
MGI:1347481 | IMP | Mouse | MGI:MGI:1338665|PMID:10364424 |
| Biological Process | GO:0030199 | collagen fibril organization |
MGI:1347481 | IMP | Mouse | MGI:MGI:1355577|PMID:10767326 |
| Biological Process | GO:0048701 | embryonic cranial skeleton morphogenesis |
MGI:1347481 | IMP | Mouse | MGI:MGI:86990|PMID:9106663 |
| Biological Process | GO:0035050 | embryonic heart tube development |
MGI:1347481 | IGI | Mouse | MGI:MGI:3701373|PMID:16678147 |
| Biological Process | GO:0048704 | embryonic skeletal morphogenesis |
MGI:1347481 | IMP | Mouse | MGI:MGI:1339313|PMID:9409679 |
| Biological Process | GO:0048703 | embryonic viscerocranium morphogenesis |
MGI:1347481 | IMP | Mouse | MGI:MGI:1339313|PMID:9409679 |
| Biological Process | GO:0007507 | heart development |
MGI:1347481 | IGI | Mouse | MGI:MGI:3606840|PMID:15664398 |
| Biological Process | GO:0007507 | heart development |
MGI:1347481 | IMP | Mouse | MGI:MGI:1345536|PMID:10479458 |
| Biological Process | GO:0007507 | heart development |
MGI:1347481 | IGI | Mouse | MGI:MGI:3701735|PMID:16839542 |
| Biological Process | GO:0003007 | heart morphogenesis |
MGI:1347481 | IGI | Mouse | MGI:MGI:3701735|PMID:16839542 |
| Biological Process | GO:0008286 | insulin receptor signaling pathway |
Q99958 | IDA | Human | PMID:16456100 |
| Biological Process | GO:0001822 | kidney development |
MGI:1347481 | IMP | Mouse | MGI:MGI:1353950|PMID:10704385 |
| Biological Process | GO:0001945 | lymph vessel development |
MGI:1347481 | IGI | Mouse | MGI:MGI:3701373|PMID:16678147 |
| Biological Process | GO:0001946 | lymphangiogenesis |
Q99958 | IMP | Human | PMID:12114478 |
| Biological Process | GO:0001656 | metanephros development |
MGI:1347481 | IMP | Mouse | MGI:MGI:3619287|PMID:16498405 |
| Biological Process | GO:0014032 | neural crest cell development |
MGI:1347481 | IGI | Mouse | MGI:MGI:3701735|PMID:16839542 |
| Biological Process | GO:0007219 | Notch signaling pathway |
MGI:1347481 | IGI | Mouse | MGI:MGI:2150572|PMID:11562355 |
| Biological Process | GO:0001503 | ossification |
MGI:1347481 | IMP | Mouse | MGI:MGI:86990|PMID:9106663 |
| Biological Process | GO:0048341 | paraxial mesoderm formation |
MGI:1347481 | IGI | Mouse | MGI:MGI:2150572|PMID:11562355 |
| Biological Process | GO:0048343 | paraxial mesodermal cell fate commitment |
MGI:1347481 | IMP | Mouse | MGI:MGI:86990|PMID:9106663 |
| Biological Process | GO:0001569 | patterning of blood vessels |
MGI:1347481 | IGI | Mouse | MGI:MGI:3606840|PMID:15664398 |
| Biological Process | GO:0045944 | positive regulation of transcription from RNA polymerase II promoter |
MGI:1347481 | IDA | Mouse | MGI:MGI:3701373|PMID:16678147 |
| Biological Process | GO:0050880 | regulation of blood vessel size |
MGI:1347481 | IGI | Mouse | MGI:MGI:3701373|PMID:16678147 |
| Biological Process | GO:0046620 | regulation of organ growth |
MGI:1347481 | IGI | Mouse | MGI:MGI:3701735|PMID:16839542 |
| Biological Process | GO:0009725 | response to hormone stimulus |
Q99958 | IDA | Human | PMID:16456100 |
| Biological Process | GO:0001501 | skeletal development |
MGI:1347481 | IGI | Mouse | MGI:MGI:1338665|PMID:10364424 |
| Biological Process | GO:0001501 | skeletal development |
MGI:1347481 | IMP | Mouse | MGI:MGI:1338665|PMID:10364424 |
| Biological Process | GO:0001657 | ureteric bud development |
MGI:1347481 | IMP | Mouse | MGI:MGI:1353950|PMID:10704385 |
| Biological Process | GO:0048010 | vascular endothelial growth factor receptor signaling pathway |
MGI:1347481 | IGI | Mouse | MGI:MGI:3701373|PMID:16678147 |
| Biological Process | GO:0055010 | ventricular cardiac muscle morphogenesis |
MGI:1347481 | IGI | Mouse | MGI:MGI:3701735|PMID:16839542 |