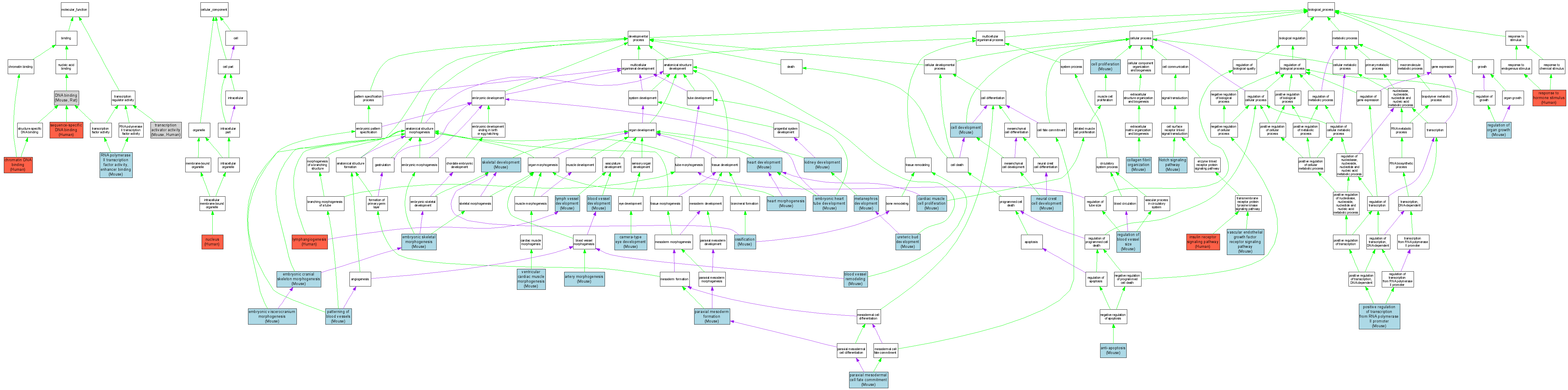
Compare GO annotations related to Lymphedema, hereditary II using OMIM genes and OrthoDisease orthologs

A table of the annotations represented in this image is provided below.
CategoryIDTermDB ObjectEvidenceOrganismReference
Molecular FunctionGO:0031490chromatin DNA binding Q99958IDAHumanPMID:16456100
Molecular FunctionGO:0003677DNA binding MGI:1347481IDAMouseMGI:MGI:81422|PMID:8325367
Molecular FunctionGO:0003677DNA binding RGD:621703IDARatRGD:632667|PMID:7683413
Molecular FunctionGO:0003705RNA polymerase II transcription factor activity, enhancer binding MGI:1347481IGIMouseMGI:MGI:3701373|PMID:16678147
Molecular FunctionGO:0043565sequence-specific DNA binding Q99958IDAHumanPMID:16081467
Molecular FunctionGO:0016563transcription activator activity MGI:1347481IDAMouseMGI:MGI:87500|PMID:9169153
Molecular FunctionGO:0016563transcription activator activity Q99958IDAHumanPMID:9169153
Molecular FunctionGO:0016563transcription activator activity Q99958IDAHumanPMID:16081467
Cellular ComponentGO:0005634nucleus Q99958IDAHumanPMID:16081467
Biological ProcessGO:0006916anti-apoptosis MGI:1347481IGIMouseMGI:MGI:3701735|PMID:16839542
Biological ProcessGO:0048844artery morphogenesis MGI:1347481IMPMouseMGI:MGI:1339313|PMID:9409679
Biological ProcessGO:0048844artery morphogenesis MGI:1347481IMPMouseMGI:MGI:1345536|PMID:10479458
Biological ProcessGO:0001568blood vessel development MGI:1347481IGIMouseMGI:MGI:3701373|PMID:16678147
Biological ProcessGO:0001974blood vessel remodeling MGI:1347481IGIMouseMGI:MGI:3701373|PMID:16678147
Biological ProcessGO:0001974blood vessel remodeling MGI:1347481IGIMouseMGI:MGI:2150572|PMID:11562355
Biological ProcessGO:0043010camera-type eye development MGI:1347481IMPMouseMGI:MGI:1355577|PMID:10767326
Biological ProcessGO:0060038cardiac muscle cell proliferation MGI:1347481IGIMouseMGI:MGI:3701735|PMID:16839542
Biological ProcessGO:0048468cell development MGI:1347481IMPMouseMGI:MGI:3619287|PMID:16498405
Biological ProcessGO:0008283cell proliferation MGI:1347481IMPMouseMGI:MGI:86990|PMID:9106663
Biological ProcessGO:0008283cell proliferation MGI:1347481IMPMouseMGI:MGI:1338665|PMID:10364424
Biological ProcessGO:0030199collagen fibril organization MGI:1347481IMPMouseMGI:MGI:1355577|PMID:10767326
Biological ProcessGO:0048701embryonic cranial skeleton morphogenesis MGI:1347481IMPMouseMGI:MGI:86990|PMID:9106663
Biological ProcessGO:0035050embryonic heart tube development MGI:1347481IGIMouseMGI:MGI:3701373|PMID:16678147
Biological ProcessGO:0048704embryonic skeletal morphogenesis MGI:1347481IMPMouseMGI:MGI:1339313|PMID:9409679
Biological ProcessGO:0048703embryonic viscerocranium morphogenesis MGI:1347481IMPMouseMGI:MGI:1339313|PMID:9409679
Biological ProcessGO:0007507heart development MGI:1347481IGIMouseMGI:MGI:3606840|PMID:15664398
Biological ProcessGO:0007507heart development MGI:1347481IMPMouseMGI:MGI:1345536|PMID:10479458
Biological ProcessGO:0007507heart development MGI:1347481IGIMouseMGI:MGI:3701735|PMID:16839542
Biological ProcessGO:0003007heart morphogenesis MGI:1347481IGIMouseMGI:MGI:3701735|PMID:16839542
Biological ProcessGO:0008286insulin receptor signaling pathway Q99958IDAHumanPMID:16456100
Biological ProcessGO:0001822kidney development MGI:1347481IMPMouseMGI:MGI:1353950|PMID:10704385
Biological ProcessGO:0001945lymph vessel development MGI:1347481IGIMouseMGI:MGI:3701373|PMID:16678147
Biological ProcessGO:0001946lymphangiogenesis Q99958IMPHumanPMID:12114478
Biological ProcessGO:0001656metanephros development MGI:1347481IMPMouseMGI:MGI:3619287|PMID:16498405
Biological ProcessGO:0014032neural crest cell development MGI:1347481IGIMouseMGI:MGI:3701735|PMID:16839542
Biological ProcessGO:0007219Notch signaling pathway MGI:1347481IGIMouseMGI:MGI:2150572|PMID:11562355
Biological ProcessGO:0001503ossification MGI:1347481IMPMouseMGI:MGI:86990|PMID:9106663
Biological ProcessGO:0048341paraxial mesoderm formation MGI:1347481IGIMouseMGI:MGI:2150572|PMID:11562355
Biological ProcessGO:0048343paraxial mesodermal cell fate commitment MGI:1347481IMPMouseMGI:MGI:86990|PMID:9106663
Biological ProcessGO:0001569patterning of blood vessels MGI:1347481IGIMouseMGI:MGI:3606840|PMID:15664398
Biological ProcessGO:0045944positive regulation of transcription from RNA polymerase II promoter MGI:1347481IDAMouseMGI:MGI:3701373|PMID:16678147
Biological ProcessGO:0050880regulation of blood vessel size MGI:1347481IGIMouseMGI:MGI:3701373|PMID:16678147
Biological ProcessGO:0046620regulation of organ growth MGI:1347481IGIMouseMGI:MGI:3701735|PMID:16839542
Biological ProcessGO:0009725response to hormone stimulus Q99958IDAHumanPMID:16456100
Biological ProcessGO:0001501skeletal development MGI:1347481IGIMouseMGI:MGI:1338665|PMID:10364424
Biological ProcessGO:0001501skeletal development MGI:1347481IMPMouseMGI:MGI:1338665|PMID:10364424
Biological ProcessGO:0001657ureteric bud development MGI:1347481IMPMouseMGI:MGI:1353950|PMID:10704385
Biological ProcessGO:0048010vascular endothelial growth factor receptor signaling pathway MGI:1347481IGIMouseMGI:MGI:3701373|PMID:16678147
Biological ProcessGO:0055010ventricular cardiac muscle morphogenesis MGI:1347481IGIMouseMGI:MGI:3701735|PMID:16839542