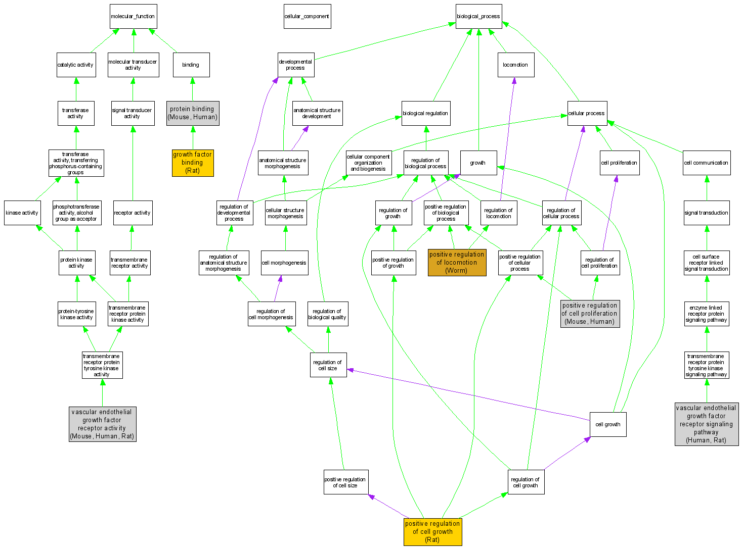
| Category | ID | Term | DB Object | Evidence | Organism | Reference |
| Molecular Function | GO:0019838 | growth factor binding |
RGD:621737 | IMP | Rat | RGD:727326|PMID:11683876 |
| Molecular Function | GO:0005515 | protein binding |
MGI:95561 | IPI | Mouse | MGI:MGI:1201694|PMID:9247316 |
| Molecular Function | GO:0005515 | protein binding |
MGI:95561 | IPI | Mouse | MGI:MGI:2135411|PMID:11279005 |
| Molecular Function | GO:0005515 | protein binding |
P35916 | IPI | Human | PMID:16530705 |
| Molecular Function | GO:0005021 | vascular endothelial growth factor receptor activity |
MGI:95561 | IGI | Mouse | MGI:MGI:1201694|PMID:9247316 |
| Molecular Function | GO:0005021 | vascular endothelial growth factor receptor activity |
P35916 | IDA | Human | PMID:9012504 |
| Molecular Function | GO:0005021 | vascular endothelial growth factor receptor activity |
RGD:621737 | IMP | Rat | RGD:727326|PMID:11683876 |
| Biological Process | GO:0030307 | positive regulation of cell growth |
RGD:621737 | IDA | Rat | RGD:708324|PMID:7898938 |
| Biological Process | GO:0008284 | positive regulation of cell proliferation |
MGI:95561 | IGI | Mouse | MGI:MGI:1201694|PMID:9247316 |
| Biological Process | GO:0008284 | positive regulation of cell proliferation |
P35916 | IGI | Human | PMID:11574540 |
| Biological Process | GO:0040017 | positive regulation of locomotion |
WBGene00006897 | IMP | Worm | WB:WBPaper00005654|PMID:12529635 |
| Biological Process | GO:0048010 | vascular endothelial growth factor receptor signaling pathway |
P35916 | IDA | Human | PMID:9012504 |
| Biological Process | GO:0048010 | vascular endothelial growth factor receptor signaling pathway |
P35916 | IGI | Human | PMID:11574540 |
| Biological Process | GO:0048010 | vascular endothelial growth factor receptor signaling pathway |
RGD:621737 | IMP | Rat | RGD:727326|PMID:11683876 |