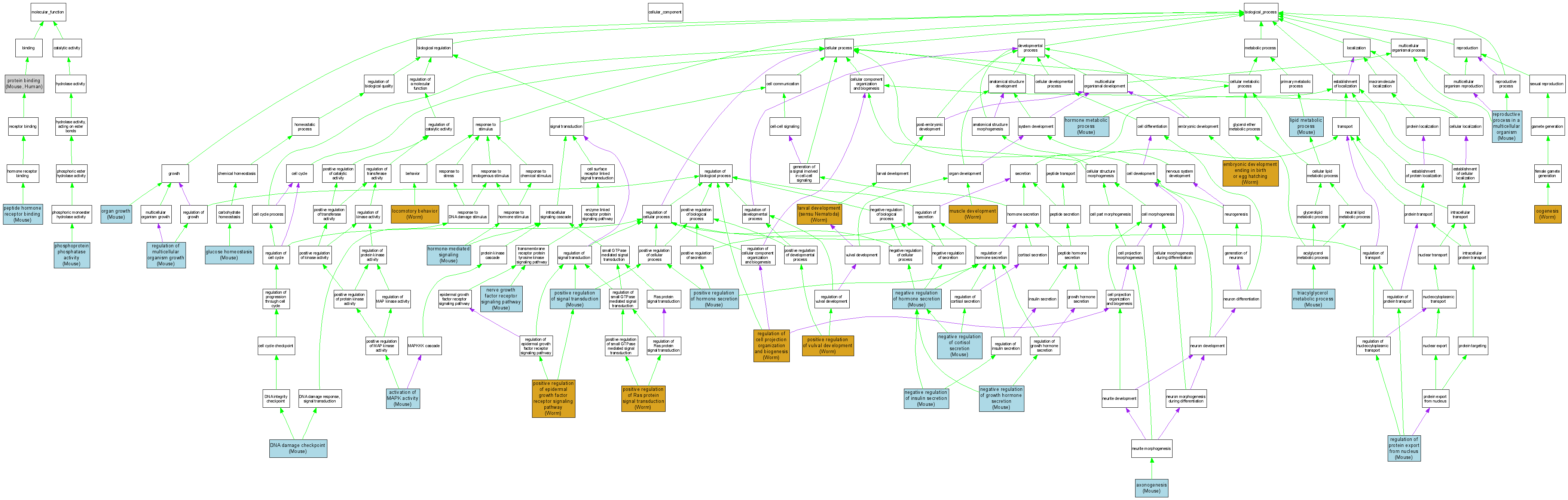
Compare GO annotations related to Leopard syndrome using OMIM genes and OrthoDisease orthologs

A table of the annotations represented in this image is provided below.
CategoryIDTermDB ObjectEvidenceOrganismReference
Molecular FunctionGO:0051428peptide hormone receptor binding MGI:99511IPIMouseMGI:MGI:3513751|PMID:15520383
Molecular FunctionGO:0004721phosphoprotein phosphatase activity MGI:99511IMPMouseMGI:MGI:3047525|PMID:15273746
Molecular FunctionGO:0005515protein binding MGI:99511IPIMouseMGI:MGI:2670845|PMID:12893283
Molecular FunctionGO:0005515protein binding MGI:99511IPIMouseMGI:MGI:2177910|PMID:11895767
Molecular FunctionGO:0005515protein binding MGI:99511IPIMouseMGI:MGI:2664443|PMID:12808090
Molecular FunctionGO:0005515protein binding MGI:99511IPIMouseMGI:MGI:3047525|PMID:15273746
Molecular FunctionGO:0005515protein binding MGI:99511IPIMouseMGI:MGI:3521631|PMID:15568026
Molecular FunctionGO:0005515protein binding Q06124IPIHumanPMID:9658397
Molecular FunctionGO:0005515protein binding Q06124IPIHumanPMID:9792637
Biological ProcessGO:0000187activation of MAPK activity MGI:99511IMPMouseMGI:MGI:2679752|PMID:12937170
Biological ProcessGO:0000187activation of MAPK activity MGI:99511IMPMouseMGI:MGI:3047525|PMID:15273746
Biological ProcessGO:0007409axonogenesis MGI:99511IMPMouseMGI:MGI:2447085|PMID:12482708
Biological ProcessGO:0000077DNA damage checkpoint MGI:99511IMPMouseMGI:MGI:2679752|PMID:12937170
Biological ProcessGO:0009792embryonic development ending in birth or egg hatching WBGene00004214IMPWormWB:WBPaper00006395|PMID:14551910
Biological ProcessGO:0042593glucose homeostasis MGI:99511IMPMouseMGI:MGI:3513751|PMID:15520383
Biological ProcessGO:0042445hormone metabolic process MGI:99511IMPMouseMGI:MGI:3513751|PMID:15520383
Biological ProcessGO:0009755hormone-mediated signaling MGI:99511IDAMouseMGI:MGI:3513751|PMID:15520383
Biological ProcessGO:0002119larval development (sensu Nematoda) WBGene00004214IGIWormWB:WBPaper00003006|PMID:9472025
Biological ProcessGO:0006629lipid metabolic process MGI:99511IMPMouseMGI:MGI:3513751|PMID:15520383
Biological ProcessGO:0007626locomotory behavior WBGene00004214IMPWormWB:WBPaper00005599|PMID:12445391
Biological ProcessGO:0007517muscle development WBGene00004214IMPWormWB:WBPaper00027119|PMID:16495308
Biological ProcessGO:0051463negative regulation of cortisol secretion MGI:99511IMPMouseMGI:MGI:3513751|PMID:15520383
Biological ProcessGO:0060125negative regulation of growth hormone secretion MGI:99511IMPMouseMGI:MGI:3513751|PMID:15520383
Biological ProcessGO:0046888negative regulation of hormone secretion MGI:99511IMPMouseMGI:MGI:3513751|PMID:15520383
Biological ProcessGO:0046676negative regulation of insulin secretion MGI:99511IMPMouseMGI:MGI:3513751|PMID:15520383
Biological ProcessGO:0048011nerve growth factor receptor signaling pathway MGI:99511IMPMouseMGI:MGI:2447085|PMID:12482708
Biological ProcessGO:0048477oogenesis WBGene00004214IMPWormWB:WBPaper00003006|PMID:9472025
Biological ProcessGO:0035265organ growth MGI:99511IMPMouseMGI:MGI:3513751|PMID:15520383
Biological ProcessGO:0045742positive regulation of epidermal growth factor receptor signaling pathway WBGene00004214IGIWormWB:WBPaper00003006|PMID:9472025
Biological ProcessGO:0046887positive regulation of hormone secretion MGI:99511IMPMouseMGI:MGI:3513751|PMID:15520383
Biological ProcessGO:0046579positive regulation of Ras protein signal transduction WBGene00004214IGIWormWB:WBPaper00003006|PMID:9472025
Biological ProcessGO:0009967positive regulation of signal transduction MGI:99511IMPMouseMGI:MGI:3513751|PMID:15520383
Biological ProcessGO:0040026positive regulation of vulval development WBGene00004214IGIWormWB:WBPaper00003006|PMID:9472025
Biological ProcessGO:0031344regulation of cell projection organization and biogenesis WBGene00004214IMPWormWB:WBPaper00027119|PMID:16495308
Biological ProcessGO:0040014regulation of multicellular organism growth MGI:99511IMPMouseMGI:MGI:3513751|PMID:15520383
Biological ProcessGO:0046825regulation of protein export from nucleus MGI:99511IMPMouseMGI:MGI:2679752|PMID:12937170
Biological ProcessGO:0048609reproductive process in a multicellular organism MGI:99511IMPMouseMGI:MGI:3513751|PMID:15520383
Biological ProcessGO:0006641triacylglycerol metabolic process MGI:99511IMPMouseMGI:MGI:3513751|PMID:15520383