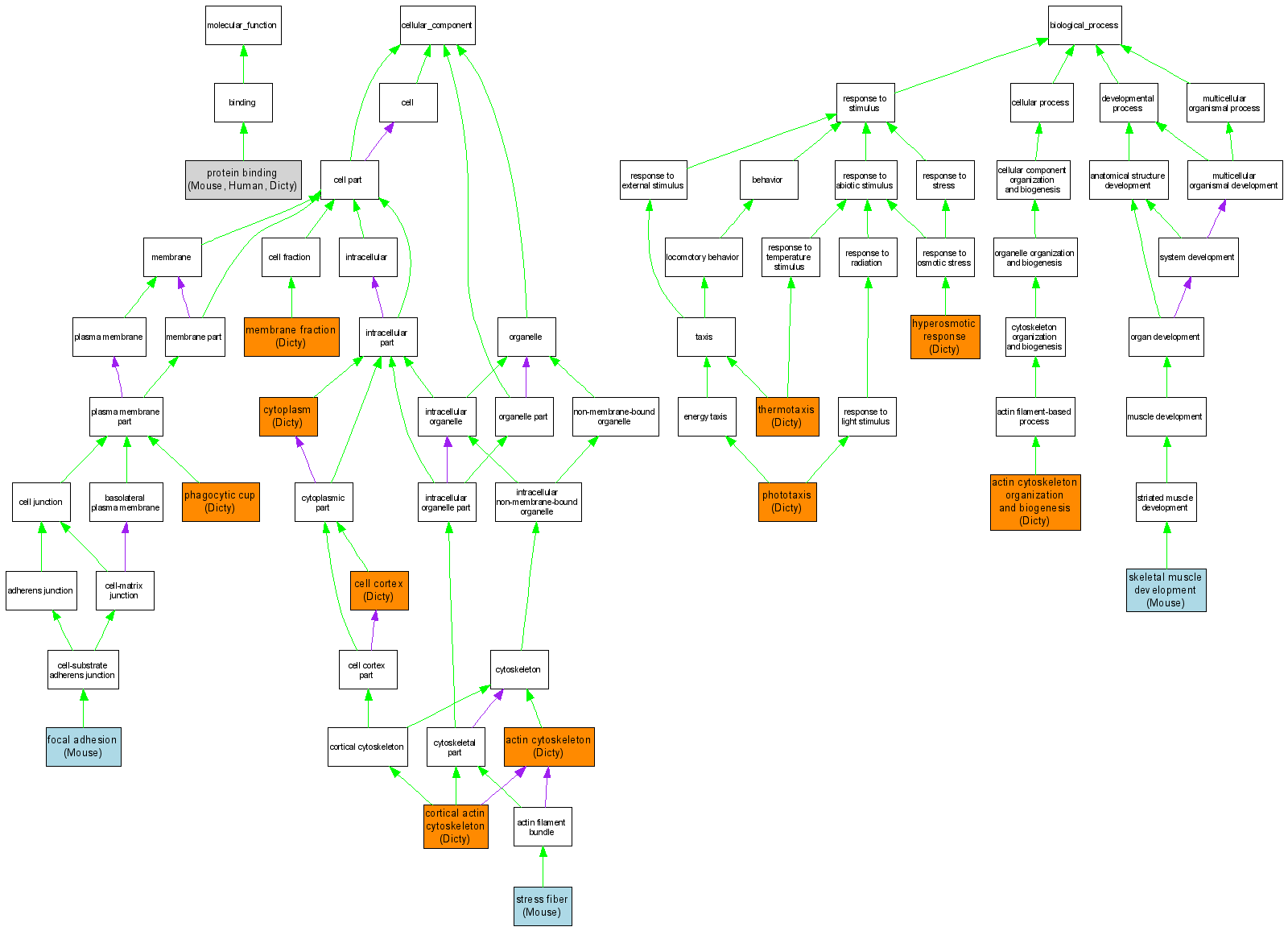
Compare GO annotations related to Larson syndrome using OMIM genes and OrthoDisease orthologs

A table of the annotations represented in this image is provided below.
CategoryIDTermDB ObjectEvidenceOrganismReference
Molecular FunctionGO:0005515protein binding MGI:2446089IPIMouseMGI:MGI:2429354|PMID:12393796
Molecular FunctionGO:0005515protein binding O75369IPIHumanPMID:16076904
Molecular FunctionGO:0005515protein binding O75369IPIHumanPMID:10676904
Molecular FunctionGO:0005515protein binding DDB0201554IPIDictyDDB_REF:10151|PMID:15383615
Cellular ComponentGO:0015629actin cytoskeleton DDB0201554IDADictyDDB_REF:10180|PMID:15527790
Cellular ComponentGO:0015629actin cytoskeleton DDB0201554IDADictyDDB_REF:9840|PMID:14711408
Cellular ComponentGO:0005938cell cortex DDB0201554IDADictyDDB_REF:10151|PMID:15383615
Cellular ComponentGO:0030864cortical actin cytoskeleton DDB0201554IDADictyDDB_REF:11112|PMID:15894626
Cellular ComponentGO:0005737cytoplasm DDB0201554IDADictyDDB_REF:10151|PMID:15383615
Cellular ComponentGO:0005925focal adhesion MGI:2446089IDAMouseMGI:MGI:2446071|PMID:11807098
Cellular ComponentGO:0005624membrane fraction DDB0201554IDADictyDDB_REF:10151|PMID:15383615
Cellular ComponentGO:0001891phagocytic cup DDB0201554IDADictyDDB_REF:10180|PMID:15527790
Cellular ComponentGO:0001891phagocytic cup DDB0201554IDADictyDDB_REF:11128|PMID:15962002
Cellular ComponentGO:0001725stress fiber MGI:2446089IDAMouseMGI:MGI:2446071|PMID:11807098
Biological ProcessGO:0030036actin cytoskeleton organization and biogenesis DDB0201554IDADictyDDB_REF:11487|PMID:17121815
Biological ProcessGO:0006972hyperosmotic response DDB0201554IEPDictyDDB_REF:11584|PMID:17517120
Biological ProcessGO:0042331phototaxis DDB0201554IMPDictyDDB_REF:1781|PMID:9480045
Biological ProcessGO:0042331phototaxis DDB0201554IMPDictyDDB_REF:11487|PMID:17121815
Biological ProcessGO:0007519skeletal muscle development MGI:2446089IDAMouseMGI:MGI:2446071|PMID:11807098
Biological ProcessGO:0043052thermotaxis DDB0201554IMPDictyDDB_REF:1781|PMID:9480045