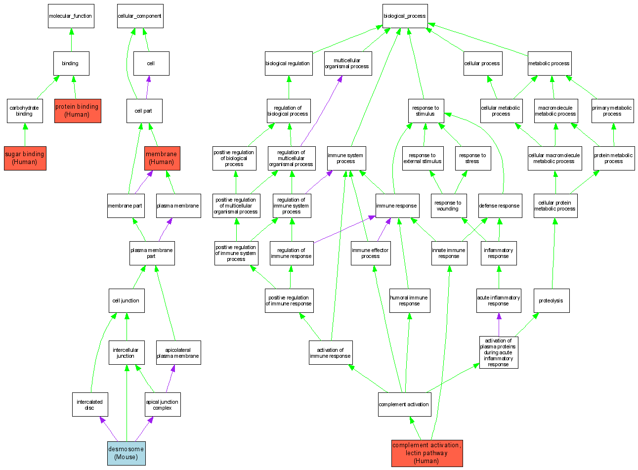
Compare GO annotations related to Keratosis palmoplantaria striata using OMIM genes and OrthoDisease orthologs

A table of the annotations represented in this image is provided below.
CategoryIDTermDB ObjectEvidenceOrganismReference
Molecular FunctionGO:0005515protein binding P04264IMPHumanPMID:11290596
Molecular FunctionGO:0005515protein binding P04264IPIHumanPMID:11290596
Molecular FunctionGO:0005529sugar binding P04264IPIHumanPMID:11549596
Cellular ComponentGO:0030057desmosome MGI:2664357IDAMouseMGI:MGI:2665275|PMID:12631242
Cellular ComponentGO:0030057desmosome MGI:2664357IDAMouseMGI:MGI:3027295|PMID:14673151
Cellular ComponentGO:0016020membrane P04264IDAHumanPMID:11290596
Biological ProcessGO:0001867complement activation, lectin pathway P04264IPIHumanPMID:11549596