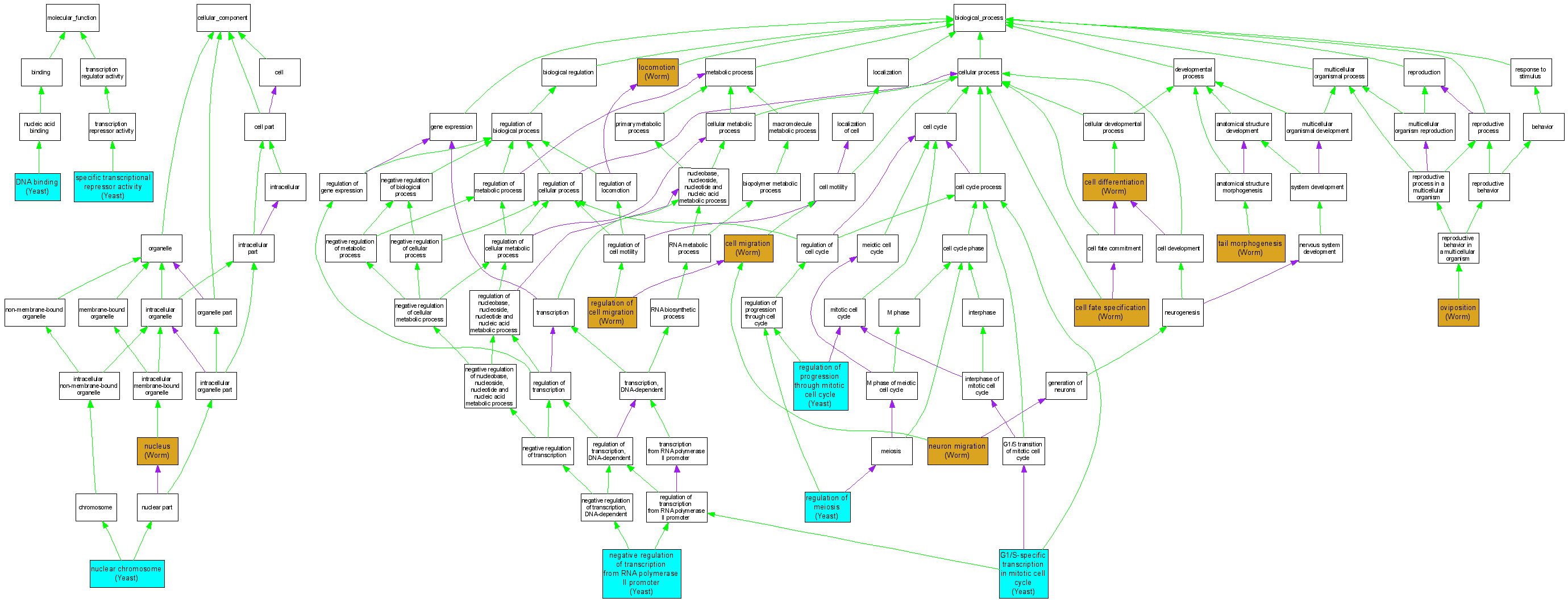
| Category | ID | Term | DB Object | Evidence | Organism | Reference |
| Molecular Function | GO:0003677 | DNA binding |
S000002859 | IDA | Yeast | SGD_REF:S000072304|PMID:12464633 |
| Molecular Function | GO:0016566 | specific transcriptional repressor activity |
S000002859 | IDA | Yeast | SGD_REF:S000053020|PMID:10705372 |
| Molecular Function | GO:0016566 | specific transcriptional repressor activity |
S000002859 | IGI | Yeast | SGD_REF:S000072304|PMID:12464633 |
| Molecular Function | GO:0016566 | specific transcriptional repressor activity |
S000002859 | IPI | Yeast | SGD_REF:S000053020|PMID:10705372 |
| Cellular Component | GO:0000228 | nuclear chromosome |
S000002859 | IDA | Yeast | SGD_REF:S000053020|PMID:10705372 |
| Cellular Component | GO:0005634 | nucleus |
MGI:1890816 | IDA | Mouse | MGI:MGI:2154845|PMID:11731243 |
| Cellular Component | GO:0005634 | nucleus |
WBGene00000435 | IMP | Worm | WB:WBPaper00004727|PMID:11493519 |
| Biological Process | GO:0030154 | cell differentiation |
WBGene00000435 | IMP | Worm | WB:WBPaper00002978|PMID:9475729 |
| Biological Process | GO:0001708 | cell fate specification |
WBGene00000435 | IMP | Worm | WB:WBPaper00004727|PMID:11493519 |
| Biological Process | GO:0016477 | cell migration |
WBGene00000435 | IMP | Worm | WB:WBPaper00002978|PMID:9475729 |
| Biological Process | GO:0000083 | G1/S-specific transcription in mitotic cell cycle |
S000002859 | IPI | Yeast | SGD_REF:S000071810|PMID:12464632 |
| Biological Process | GO:0040011 | locomotion |
WBGene00000435 | IMP | Worm | WB:WBPaper00001304|PMID:2361334 |
| Biological Process | GO:0000122 | negative regulation of transcription from RNA polymerase II promoter |
S000002859 | IEP | Yeast | SGD_REF:S000053020|PMID:10705372 |
| Biological Process | GO:0000122 | negative regulation of transcription from RNA polymerase II promoter |
S000002859 | IDA | Yeast | SGD_REF:S000072304|PMID:12464633 |
| Biological Process | GO:0000122 | negative regulation of transcription from RNA polymerase II promoter |
S000002859 | IPI | Yeast | SGD_REF:S000053020|PMID:10705372 |
| Biological Process | GO:0000122 | negative regulation of transcription from RNA polymerase II promoter |
S000002859 | IGI | Yeast | SGD_REF:S000072304|PMID:12464633 |
| Biological Process | GO:0001764 | neuron migration |
WBGene00000435 | IMP | Worm | WB:WBPaper00001304|PMID:2361334 |
| Biological Process | GO:0018991 | oviposition |
WBGene00000435 | IMP | Worm | WB:WBPaper00001304|PMID:2361334 |
| Biological Process | GO:0030334 | regulation of cell migration |
WBGene00000435 | IMP | Worm | WB:WBPaper00001304|PMID:2361334 |
| Biological Process | GO:0040020 | regulation of meiosis |
S000002859 | IEP | Yeast | SGD_REF:S000053020|PMID:10705372 |
| Biological Process | GO:0040020 | regulation of meiosis |
S000002859 | IPI | Yeast | SGD_REF:S000053020|PMID:10705372 |
| Biological Process | GO:0007346 | regulation of progression through mitotic cell cycle |
S000002859 | IMP | Yeast | SGD_REF:S000072304|PMID:12464633 |
| Biological Process | GO:0035121 | tail morphogenesis |
WBGene00000435 | IMP | Worm | WB:WBPaper00001304|PMID:2361334 |