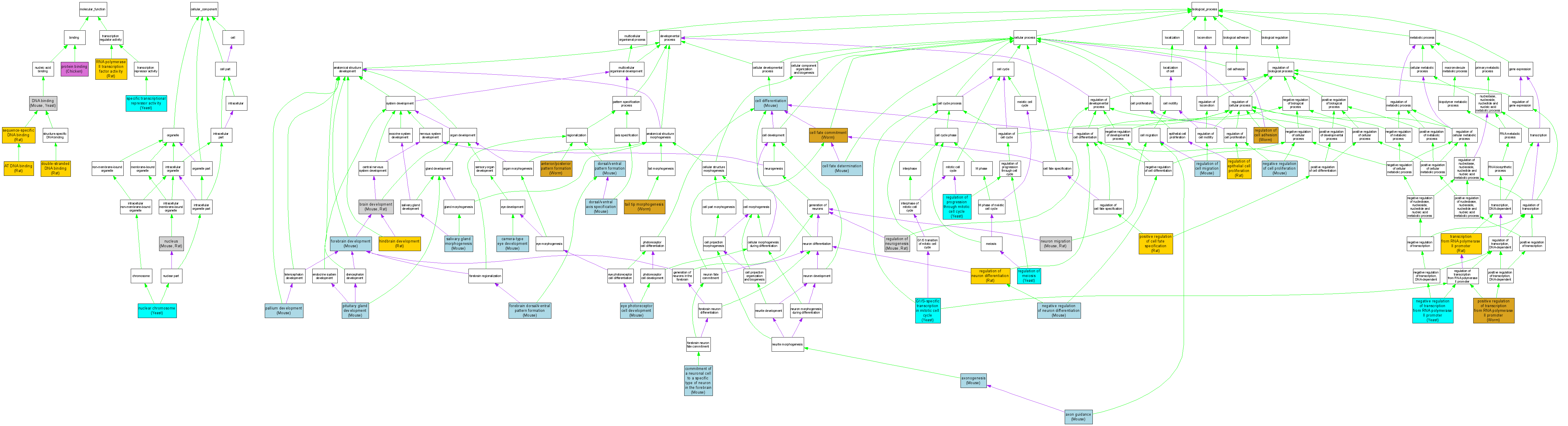
Compare GO annotations related to Keratitis using OMIM genes and OrthoDisease orthologs

A table of the annotations represented in this image is provided below.
CategoryIDTermDB ObjectEvidenceOrganismReference
Molecular FunctionGO:0003680AT DNA binding RGD:3258IDARatRGD:632189|PMID:12370174
Molecular FunctionGO:0003677DNA binding MGI:97490IDAMouseMGI:MGI:2662558|PMID:12756174
Molecular FunctionGO:0003677DNA binding S000002859IDAYeastSGD_REF:S000072304|PMID:12464633
Molecular FunctionGO:0003690double-stranded DNA binding RGD:3258IDARatRGD:632189|PMID:12370174
Molecular FunctionGO:0005515protein binding MGI:97490IPIMouseMGI:MGI:3689801|PMID:16098226
Molecular FunctionGO:0005515protein binding P26367IPIHumanPMID:16098226
Molecular FunctionGO:0005515protein binding O42348IPIChickenPMID:11036080
Molecular FunctionGO:0003702RNA polymerase II transcription factor activity RGD:3258IMPRatRGD:1578467|PMID:16237179
Molecular FunctionGO:0043565sequence-specific DNA binding RGD:3258IDARatRGD:632189|PMID:12370174
Molecular FunctionGO:0016566specific transcriptional repressor activity S000002859IDAYeastSGD_REF:S000053020|PMID:10705372
Molecular FunctionGO:0016566specific transcriptional repressor activity S000002859IGIYeastSGD_REF:S000072304|PMID:12464633
Molecular FunctionGO:0016566specific transcriptional repressor activity S000002859IPIYeastSGD_REF:S000053020|PMID:10705372
Cellular ComponentGO:0000228nuclear chromosome S000002859IDAYeastSGD_REF:S000053020|PMID:10705372
Cellular ComponentGO:0005634nucleus MGI:97490IDAMouseMGI:MGI:3628884|PMID:16464444
Cellular ComponentGO:0005634nucleus MGI:97490IDAMouseMGI:MGI:2182264|PMID:12050133
Cellular ComponentGO:0005634nucleus MGI:97490IDAMouseMGI:MGI:2680889|PMID:14625556
Cellular ComponentGO:0005634nucleus RGD:3258IDARatRGD:632189|PMID:12370174
Biological ProcessGO:0009952anterior/posterior pattern formation MGI:97490IMPMouseMGI:MGI:2386059|PMID:12196586
Biological ProcessGO:0009952anterior/posterior pattern formation MGI:97490IGIMouseMGI:MGI:3578670|PMID:15917450
Biological ProcessGO:0009952anterior/posterior pattern formation WBGene00006870IMPWormWB:WBPaper00002235|PMID:7659160
Biological ProcessGO:0007411axon guidance MGI:97490IMPMouseMGI:MGI:2679739|PMID:14586016
Biological ProcessGO:0007411axon guidance MGI:97490IMPMouseMGI:MGI:2179161|PMID:11967891
Biological ProcessGO:0007409axonogenesis MGI:97490IMPMouseMGI:MGI:3513567|PMID:15514979
Biological ProcessGO:0007420brain development MGI:97490IMPMouseMGI:MGI:1340206|PMID:10409504
Biological ProcessGO:0007420brain development MGI:97490IMPMouseMGI:MGI:2386059|PMID:12196586
Biological ProcessGO:0007420brain development RGD:3258IMPRatRGD:731242|PMID:9247338
Biological ProcessGO:0043010camera-type eye development MGI:97490IMPMouseMGI:MGI:1927276|PMID:11069887
Biological ProcessGO:0043010camera-type eye development MGI:97490IGIMouseMGI:MGI:2384485|PMID:12183364
Biological ProcessGO:0043010camera-type eye development MGI:97490IMPMouseMGI:MGI:2662558|PMID:12756174
Biological ProcessGO:0043010camera-type eye development MGI:97490IGIMouseMGI:MGI:2181466|PMID:12072567
Biological ProcessGO:0043010camera-type eye development MGI:97490IMPMouseMGI:MGI:2654287|PMID:12648492
Biological ProcessGO:0043010camera-type eye development MGI:97490IMPMouseMGI:MGI:1928799|PMID:11062307
Biological ProcessGO:0030154cell differentiation MGI:97490IMPMouseMGI:MGI:3051914|PMID:15031110
Biological ProcessGO:0045165cell fate commitment MGI:97490IGIMouseMGI:MGI:3055655|PMID:15229646
Biological ProcessGO:0045165cell fate commitment MGI:97490IMPMouseMGI:MGI:3581509|PMID:15878992
Biological ProcessGO:0045165cell fate commitment WBGene00006870IMPWormWB:WBPaper00002235|PMID:7659160
Biological ProcessGO:0001709cell fate determination MGI:97490IMPMouseMGI:MGI:2662558|PMID:12756174
Biological ProcessGO:0021902commitment of a neuronal cell to a specific type of neuron in the forebrain MGI:97490IMPMouseMGI:MGI:1928687|PMID:11124115
Biological ProcessGO:0009950dorsal/ventral axis specification MGI:97490IMPMouseMGI:MGI:1350715|PMID:10588713
Biological ProcessGO:0009953dorsal/ventral pattern formation MGI:97490IMPMouseMGI:MGI:3512833|PMID:15548580
Biological ProcessGO:0009953dorsal/ventral pattern formation MGI:97490IMPMouseMGI:MGI:3581509|PMID:15878992
Biological ProcessGO:0042462eye photoreceptor cell development MGI:97490IMPMouseMGI:MGI:2654287|PMID:12648492
Biological ProcessGO:0030900forebrain development MGI:97490IMPMouseMGI:MGI:3512833|PMID:15548580
Biological ProcessGO:0030900forebrain development MGI:97490IMPMouseMGI:MGI:3513567|PMID:15514979
Biological ProcessGO:0030900forebrain development MGI:97490IMPMouseMGI:MGI:3579217|PMID:15758185
Biological ProcessGO:0021798forebrain dorsal/ventral pattern formation MGI:97490IMPMouseMGI:MGI:1928687|PMID:11124115
Biological ProcessGO:0000083G1/S-specific transcription in mitotic cell cycle S000002859IPIYeastSGD_REF:S000071810|PMID:12464632
Biological ProcessGO:0030902hindbrain development RGD:3258IDARatRGD:729590|PMID:11880342
Biological ProcessGO:0008285negative regulation of cell proliferation MGI:97490IMPMouseMGI:MGI:3512833|PMID:15548580
Biological ProcessGO:0045665negative regulation of neuron differentiation MGI:97490IGIMouseMGI:MGI:3663573|PMID:16950124
Biological ProcessGO:0000122negative regulation of transcription from RNA polymerase II promoter S000002859IEPYeastSGD_REF:S000053020|PMID:10705372
Biological ProcessGO:0000122negative regulation of transcription from RNA polymerase II promoter S000002859IDAYeastSGD_REF:S000072304|PMID:12464633
Biological ProcessGO:0000122negative regulation of transcription from RNA polymerase II promoter S000002859IPIYeastSGD_REF:S000053020|PMID:10705372
Biological ProcessGO:0000122negative regulation of transcription from RNA polymerase II promoter S000002859IGIYeastSGD_REF:S000072304|PMID:12464633
Biological ProcessGO:0001764neuron migration MGI:97490IMPMouseMGI:MGI:3579217|PMID:15758185
Biological ProcessGO:0001764neuron migration RGD:3258IMPRatRGD:1358337|PMID:12534968
Biological ProcessGO:0021543pallium development MGI:97490IMPMouseMGI:MGI:1928687|PMID:11124115
Biological ProcessGO:0021983pituitary gland development MGI:97490IMPMouseMGI:MGI:1350715|PMID:10588713
Biological ProcessGO:0042660positive regulation of cell fate specification RGD:3258IMPRatRGD:729590|PMID:11880342
Biological ProcessGO:0045944positive regulation of transcription from RNA polymerase II promoter MGI:97490IDAMouseMGI:MGI:3578573|PMID:15905411
Biological ProcessGO:0045944positive regulation of transcription from RNA polymerase II promoter WBGene00006870IMPWormWB:WBPaper00005834|PMID:12679110
Biological ProcessGO:0030155regulation of cell adhesion WBGene00006870IMPWormWB:WBPaper00005834|PMID:12679110
Biological ProcessGO:0030334regulation of cell migration MGI:97490IMPMouseMGI:MGI:1340206|PMID:10409504
Biological ProcessGO:0050678regulation of epithelial cell proliferation RGD:3258IMPRatRGD:1578467|PMID:16237179
Biological ProcessGO:0040020regulation of meiosis S000002859IEPYeastSGD_REF:S000053020|PMID:10705372
Biological ProcessGO:0040020regulation of meiosis S000002859IPIYeastSGD_REF:S000053020|PMID:10705372
Biological ProcessGO:0050767regulation of neurogenesis MGI:97490IMPMouseMGI:MGI:3512833|PMID:15548580
Biological ProcessGO:0050767regulation of neurogenesis RGD:3258IMPRatRGD:1601222|PMID:16164600
Biological ProcessGO:0045664regulation of neuron differentiation RGD:3258IDARatRGD:729590|PMID:11880342
Biological ProcessGO:0007346regulation of progression through mitotic cell cycle S000002859IMPYeastSGD_REF:S000072304|PMID:12464633
Biological ProcessGO:0007435salivary gland morphogenesis MGI:97490IMPMouseMGI:MGI:2158598|PMID:11731698
Biological ProcessGO:0045138tail tip morphogenesis WBGene00006870IMPWormWB:WBPaper00002235|PMID:7659160
Biological ProcessGO:0045138tail tip morphogenesis WBGene00006870IMPWormWB:WBPaper00005834|PMID:12679110
Biological ProcessGO:0006366transcription from RNA polymerase II promoter RGD:3258IMPRatRGD:1578467|PMID:16237179