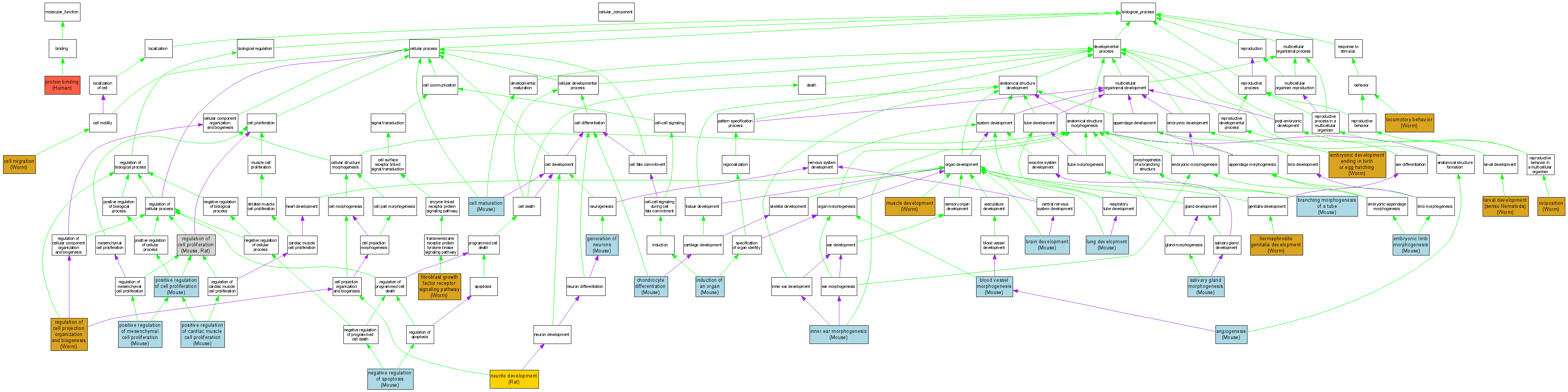
| Category | ID | Term | DB Object | Evidence | Organism | Reference |
| Molecular Function | GO:0005515 | protein binding |
P11362 | IPI | Human | PMID:9660748 |
| Molecular Function | GO:0005515 | protein binding |
P11362 | IPI | Human | PMID:8753773 |
| Biological Process | GO:0001525 | angiogenesis |
MGI:95522 | IGI | Mouse | MGI:MGI:3629544|PMID:16778080 |
| Biological Process | GO:0048514 | blood vessel morphogenesis |
MGI:95522 | IMP | Mouse | MGI:MGI:3608763|PMID:10373225 |
| Biological Process | GO:0007420 | brain development |
MGI:95522 | IMP | Mouse | MGI:MGI:2656447|PMID:12682014 |
| Biological Process | GO:0048754 | branching morphogenesis of a tube |
MGI:95522 | IMP | Mouse | MGI:MGI:2389013|PMID:12421715 |
| Biological Process | GO:0048469 | cell maturation |
MGI:95522 | IMP | Mouse | MGI:MGI:3608763|PMID:10373225 |
| Biological Process | GO:0016477 | cell migration |
WBGene00001184 | IMP | Worm | WB:WBPaper00002331|PMID:7585964 |
| Biological Process | GO:0002062 | chondrocyte differentiation |
MGI:95522 | IGI | Mouse | MGI:MGI:3716021|PMID:17544391 |
| Biological Process | GO:0009792 | embryonic development ending in birth or egg hatching |
WBGene00001184 | IMP | Worm | WB:WBPaper00027756|PMID:16845399 |
| Biological Process | GO:0030326 | embryonic limb morphogenesis |
MGI:95522 | IMP | Mouse | MGI:MGI:3608262|PMID:16207751 |
| Biological Process | GO:0008543 | fibroblast growth factor receptor signaling pathway |
MGI:95522 | IGI | Mouse | MGI:MGI:3629544|PMID:16778080 |
| Biological Process | GO:0008543 | fibroblast growth factor receptor signaling pathway |
MGI:95522 | IGI | Mouse | MGI:MGI:3527351|PMID:15621532 |
| Biological Process | GO:0008543 | fibroblast growth factor receptor signaling pathway |
WBGene00001184 | IMP | Worm | WB:WBPaper00002331|PMID:7585964 |
| Biological Process | GO:0048699 | generation of neurons |
MGI:95522 | IMP | Mouse | MGI:MGI:3614329|PMID:16172976 |
| Biological Process | GO:0040035 | hermaphrodite genitalia development |
WBGene00001184 | IMP | Worm | WB:WBPaper00006395|PMID:14551910 |
| Biological Process | GO:0001759 | induction of an organ |
MGI:95522 | IMP | Mouse | MGI:MGI:3511765|PMID:15576401 |
| Biological Process | GO:0042472 | inner ear morphogenesis |
MGI:95522 | IMP | Mouse | MGI:MGI:2386422|PMID:12194867 |
| Biological Process | GO:0002119 | larval development (sensu Nematoda) |
WBGene00001184 | IMP | Worm | WB:WBPaper00004943|PMID:11689700 |
| Biological Process | GO:0007626 | locomotory behavior |
WBGene00001184 | IMP | Worm | WB:WBPaper00006395|PMID:14551910 |
| Biological Process | GO:0030324 | lung development |
MGI:95522 | IMP | Mouse | MGI:MGI:3511765|PMID:15576401 |
| Biological Process | GO:0030324 | lung development |
MGI:95522 | IGI | Mouse | MGI:MGI:3621094|PMID:16540513 |
| Biological Process | GO:0007517 | muscle development |
WBGene00001184 | IMP | Worm | WB:WBPaper00027119|PMID:16495308 |
| Biological Process | GO:0043066 | negative regulation of apoptosis |
MGI:95522 | IMP | Mouse | MGI:MGI:3608262|PMID:16207751 |
| Biological Process | GO:0031175 | neurite development |
RGD:620713 | IDA | Rat | RGD:1358297|PMID:12791257 |
| Biological Process | GO:0018991 | oviposition |
WBGene00001184 | IMP | Worm | WB:WBPaper00005654|PMID:12529635 |
| Biological Process | GO:0018991 | oviposition |
WBGene00001184 | IMP | Worm | WB:WBPaper00004943|PMID:11689700 |
| Biological Process | GO:0060045 | positive regulation of cardiac muscle cell proliferation |
MGI:95522 | IGI | Mouse | MGI:MGI:3527351|PMID:15621532 |
| Biological Process | GO:0008284 | positive regulation of cell proliferation |
MGI:95522 | IGI | Mouse | MGI:MGI:3629544|PMID:16778080 |
| Biological Process | GO:0002053 | positive regulation of mesenchymal cell proliferation |
MGI:95522 | IGI | Mouse | MGI:MGI:3621094|PMID:16540513 |
| Biological Process | GO:0031344 | regulation of cell projection organization and biogenesis |
WBGene00001184 | IMP | Worm | WB:WBPaper00027119|PMID:16495308 |
| Biological Process | GO:0042127 | regulation of cell proliferation |
MGI:95522 | IMP | Mouse | MGI:MGI:2386422|PMID:12194867 |
| Biological Process | GO:0042127 | regulation of cell proliferation |
RGD:620713 | IDA | Rat | RGD:728839|PMID:9763444 |
| Biological Process | GO:0007435 | salivary gland morphogenesis |
MGI:95522 | IMP | Mouse | MGI:MGI:2389013|PMID:12421715 |