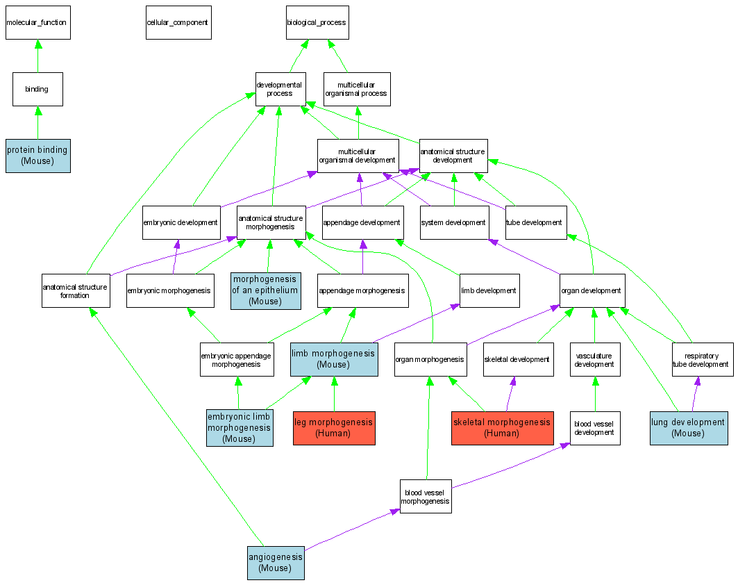
| Category | ID | Term | DB Object | Evidence | Organism | Reference |
| Molecular Function | GO:0005515 | protein binding |
MGI:102556 | IPI | Mouse | MGI:MGI:3614736|PMID:16380715 |
| Biological Process | GO:0001525 | angiogenesis |
MGI:102556 | IMP | Mouse | MGI:MGI:2660720|PMID:12736212 |
| Biological Process | GO:0030326 | embryonic limb morphogenesis |
MGI:102556 | IMP | Mouse | MGI:MGI:2660720|PMID:12736212 |
| Biological Process | GO:0035110 | leg morphogenesis |
P57082 | IMP | Human | PMID:15106123 |
| Biological Process | GO:0035108 | limb morphogenesis |
MGI:102556 | IDA | Mouse | MGI:MGI:3527352|PMID:15621531 |
| Biological Process | GO:0030324 | lung development |
MGI:102556 | IMP | Mouse | MGI:MGI:2448119|PMID:12508227 |
| Biological Process | GO:0002009 | morphogenesis of an epithelium |
MGI:102556 | IMP | Mouse | MGI:MGI:2448119|PMID:12508227 |
| Biological Process | GO:0048705 | skeletal morphogenesis |
P57082 | IMP | Human | PMID:15106123 |