| Category | ID | Term | DB Object | Evidence | Organism | Reference |
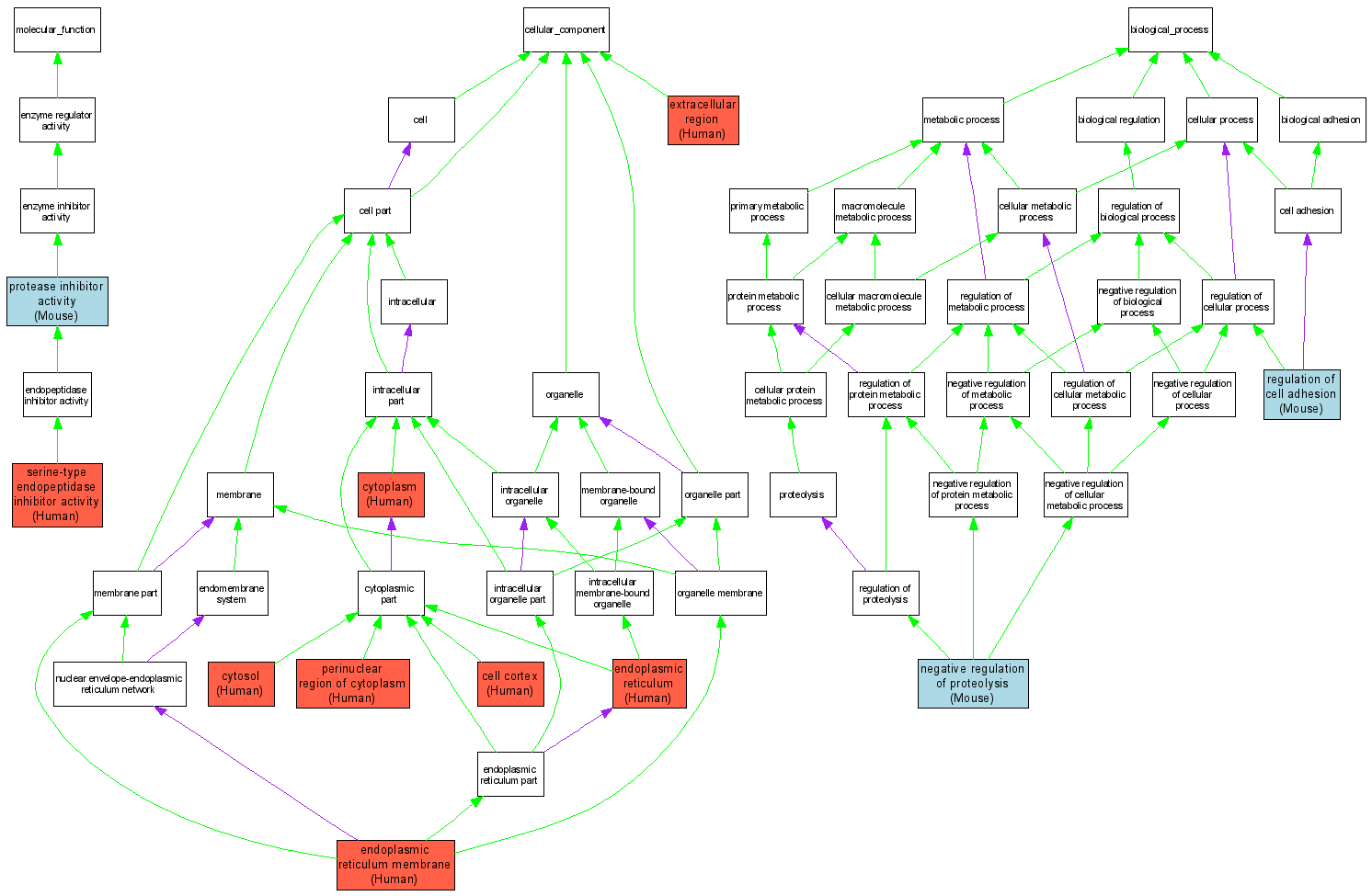
| Molecular Function | GO:0030414 | protease inhibitor activity |
MGI:1919682 | IMP | Mouse | MGI:MGI:3055648|PMID:15466487 |
| Molecular Function | GO:0004867 | serine-type endopeptidase inhibitor activity |
Q9NQ38 | IDA | Human | PMID:10419450 |
| Molecular Function | GO:0004867 | serine-type endopeptidase inhibitor activity |
Q9NQ38 | IDA | Human | PMID:15680911 |
| Cellular Component | GO:0005938 | cell cortex |
Q9NQ38 | IDA | Human | PMID:12915442 |
| Cellular Component | GO:0005737 | cytoplasm |
Q9NQ38 | IDA | Human | PMID:12915442 |
| Cellular Component | GO:0005829 | cytosol |
Q9NQ38 | IDA | Human | PMID:15680911 |
| Cellular Component | GO:0005783 | endoplasmic reticulum |
Q9NQ38 | IDA | Human | PMID:15680911 |
| Cellular Component | GO:0005789 | endoplasmic reticulum membrane |
Q9NQ38 | IDA | Human | PMID:15680911 |
| Cellular Component | GO:0005576 | extracellular region |
Q9NQ38 | IDA | Human | PMID:15680911 |
| Cellular Component | GO:0048471 | perinuclear region of cytoplasm |
Q9NQ38 | IDA | Human | PMID:15680911 |
| Biological Process | GO:0045861 | negative regulation of proteolysis |
MGI:1919682 | IMP | Mouse | MGI:MGI:3055648|PMID:15466487 |
| Biological Process | GO:0030155 | regulation of cell adhesion |
MGI:1919682 | IMP | Mouse | MGI:MGI:3055648|PMID:15466487 |