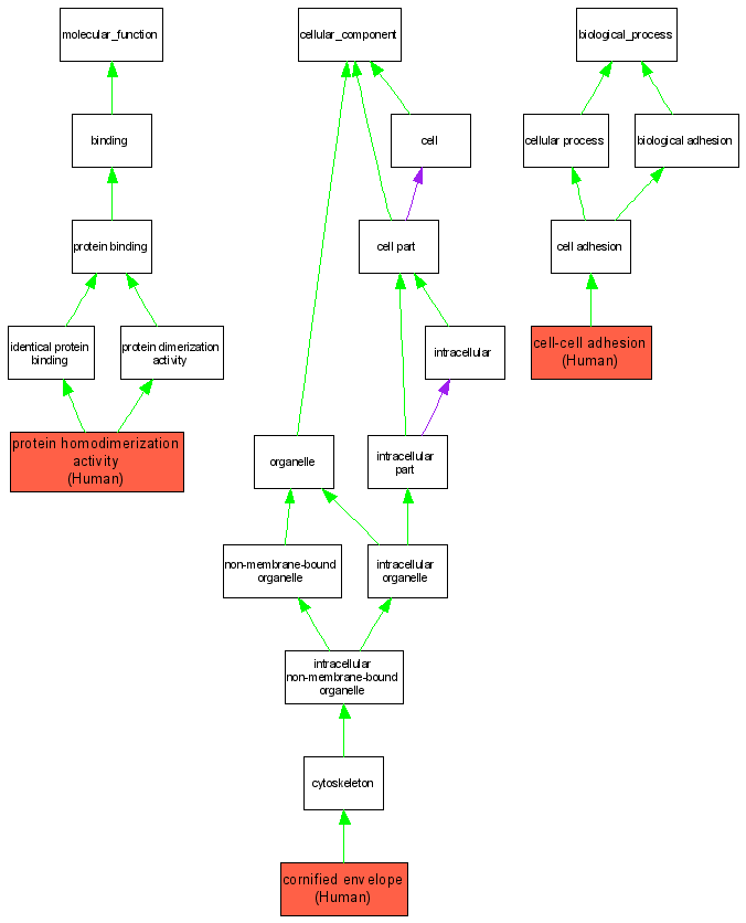
Compare GO annotations related to Hypotrichosis simplex of scalp using OMIM genes and OrthoDisease orthologs

A table of the annotations represented in this image is provided below.
CategoryIDTermDB ObjectEvidenceOrganismReference
Molecular FunctionGO:0042803protein homodimerization activity Q15517IDAHumanPMID:15086562
Cellular ComponentGO:0001533cornified envelope Q15517IDAHumanPMID:9395522
Biological ProcessGO:0016337cell-cell adhesion Q15517IDAHumanPMID:11739386