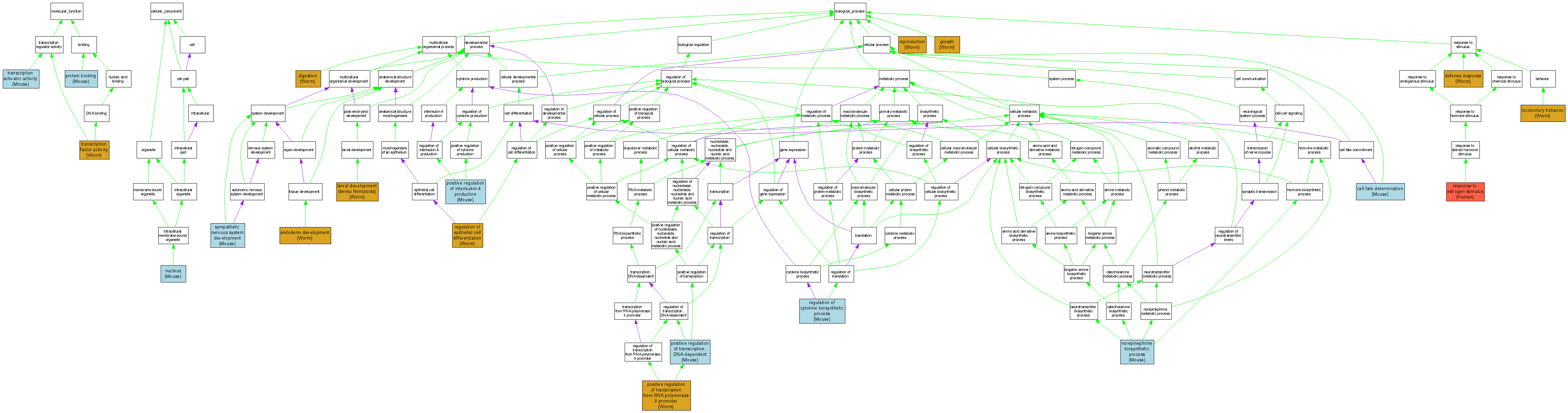
Compare GO annotations related to Hypoparathyroidism, sensorineural deafness, and renal dysplasia using OMIM genes and OrthoDisease orthologs

A table of the annotations represented in this image is provided below.
CategoryIDTermDB ObjectEvidenceOrganismReference
Molecular FunctionGO:0005515protein binding MGI:95663IPIMouseMGI:MGI:2158098|PMID:11724781
Molecular FunctionGO:0016563transcription activator activity MGI:95663IDAMouseMGI:MGI:2182981|PMID:12127263
Molecular FunctionGO:0003700transcription factor activity WBGene00001250IMPWormWB:WBPaper00006178|PMID:14573471
Cellular ComponentGO:0005634nucleus MGI:95663IDAMouseMGI:MGI:2673774|PMID:12923059
Cellular ComponentGO:0005634nucleus MGI:95663IDAMouseMGI:MGI:1338150|PMID:10447238
Cellular ComponentGO:0005634nucleus MGI:95663IDAMouseMGI:MGI:3037230|PMID:15003631
Biological ProcessGO:0001709cell fate determination MGI:95663IDAMouseMGI:MGI:2673774|PMID:12923059
Biological ProcessGO:0006952defense response WBGene00001250IMPWormWB:WBPaper00028482|PMID:16968778
Biological ProcessGO:0007586digestion WBGene00001250IMPWormWB:WBPaper00003129|PMID:9659934
Biological ProcessGO:0007492endoderm development WBGene00001250IMPWormWB:WBPaper00003129|PMID:9659934
Biological ProcessGO:0007492endoderm development WBGene00001250IMPWormWB:WBPaper00006178|PMID:14573471
Biological ProcessGO:0040007growth WBGene00001250IMPWormWB:WBPaper00005654|PMID:12529635
Biological ProcessGO:0040007growth WBGene00001250IMPWormWB:WBPaper00006395|PMID:14551910
Biological ProcessGO:0040007growth WBGene00001250IMPWormWB:WBPaper00024497|PMID:15489339
Biological ProcessGO:0040007growth WBGene00001250IMPWormWB:WBPaper00006178|PMID:14573471
Biological ProcessGO:0002119larval development (sensu Nematoda) WBGene00001250IMPWormWB:WBPaper00005654|PMID:12529635
Biological ProcessGO:0002119larval development (sensu Nematoda) WBGene00001250IMPWormWB:WBPaper00006395|PMID:14551910
Biological ProcessGO:0002119larval development (sensu Nematoda) WBGene00001250IMPWormWB:WBPaper00024497|PMID:15489339
Biological ProcessGO:0002119larval development (sensu Nematoda) WBGene00001250IMPWormWB:WBPaper00006178|PMID:14573471
Biological ProcessGO:0002119larval development (sensu Nematoda) WBGene00001250IMPWormWB:WBPaper00003129|PMID:9659934
Biological ProcessGO:0007626locomotory behavior WBGene00001250IMPWormWB:WBPaper00005654|PMID:12529635
Biological ProcessGO:0007626locomotory behavior WBGene00001250IMPWormWB:WBPaper00006395|PMID:14551910
Biological ProcessGO:0042421norepinephrine biosynthetic process MGI:95663IMPMouseMGI:MGI:1859081|PMID:10835639
Biological ProcessGO:0032753positive regulation of interleukin-4 production MGI:95663IDAMouseMGI:MGI:3718933|PMID:17658278
Biological ProcessGO:0045944positive regulation of transcription from RNA polymerase II promoter WBGene00001250IMPWormWB:WBPaper00003129|PMID:9659934
Biological ProcessGO:0045944positive regulation of transcription from RNA polymerase II promoter WBGene00001250IMPWormWB:WBPaper00006178|PMID:14573471
Biological ProcessGO:0045893positive regulation of transcription, DNA-dependent MGI:95663IDAMouseMGI:MGI:2159488|PMID:11093124
Biological ProcessGO:0042035regulation of cytokine biosynthetic process MGI:95663IDAMouseMGI:MGI:2159488|PMID:11093124
Biological ProcessGO:0030856regulation of epithelial cell differentiation WBGene00001250IMPWormWB:WBPaper00003129|PMID:9659934
Biological ProcessGO:0000003reproduction WBGene00001250IMPWormWB:WBPaper00005654|PMID:12529635
Biological ProcessGO:0043627response to estrogen stimulus P23771IEPHumanPMID:10037815
Biological ProcessGO:0048485sympathetic nervous system development MGI:95663IMPMouseMGI:MGI:3578038|PMID:15329349