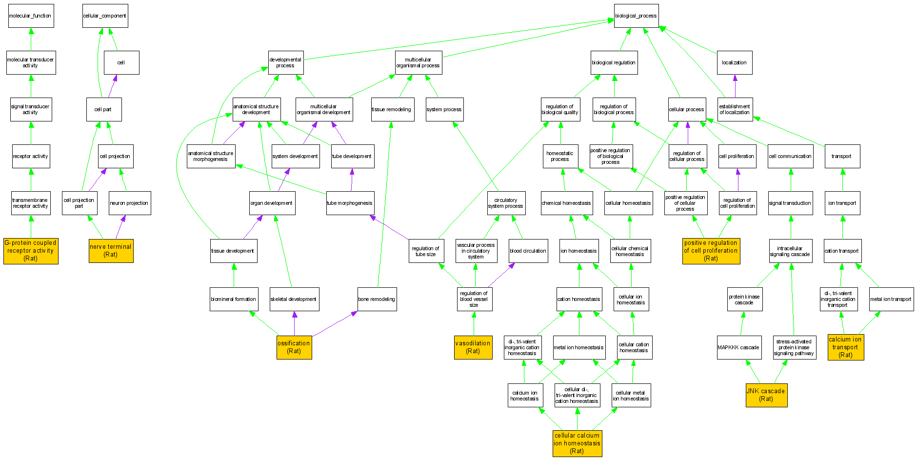
| Category | ID | Term | DB Object | Evidence | Organism | Reference |
| Molecular Function | GO:0004930 | G-protein coupled receptor activity |
RGD:2277 | IMP | Rat | RGD:1298562|PMID:7816802 |
| Molecular Function | GO:0004930 | G-protein coupled receptor activity |
RGD:2277 | IMP | Rat | RGD:62420|PMID:11071898 |
| Cellular Component | GO:0043679 | nerve terminal |
RGD:2277 | IDA | Rat | RGD:1298726|PMID:7724534 |
| Biological Process | GO:0006816 | calcium ion transport |
RGD:2277 | IMP | Rat | RGD:1298562|PMID:7816802 |
| Biological Process | GO:0006816 | calcium ion transport |
RGD:2277 | IMP | Rat | RGD:62420|PMID:11071898 |
| Biological Process | GO:0006874 | cellular calcium ion homeostasis |
RGD:2277 | IDA | Rat | RGD:628315|PMID:12065312 |
| Biological Process | GO:0006874 | cellular calcium ion homeostasis |
RGD:2277 | IMP | Rat | RGD:62420|PMID:11071898 |
| Biological Process | GO:0006874 | cellular calcium ion homeostasis |
RGD:2277 | IMP | Rat | RGD:1298562|PMID:7816802 |
| Biological Process | GO:0007254 | JNK cascade |
RGD:2277 | IMP | Rat | RGD:1358486|PMID:15084499 |
| Biological Process | GO:0001503 | ossification |
RGD:2277 | IMP | Rat | RGD:1358486|PMID:15084499 |
| Biological Process | GO:0008284 | positive regulation of cell proliferation |
RGD:2277 | IMP | Rat | RGD:1298591|PMID:12700162 |
| Biological Process | GO:0042311 | vasodilation |
RGD:2277 | IMP | Rat | RGD:1358486|PMID:15084499 |