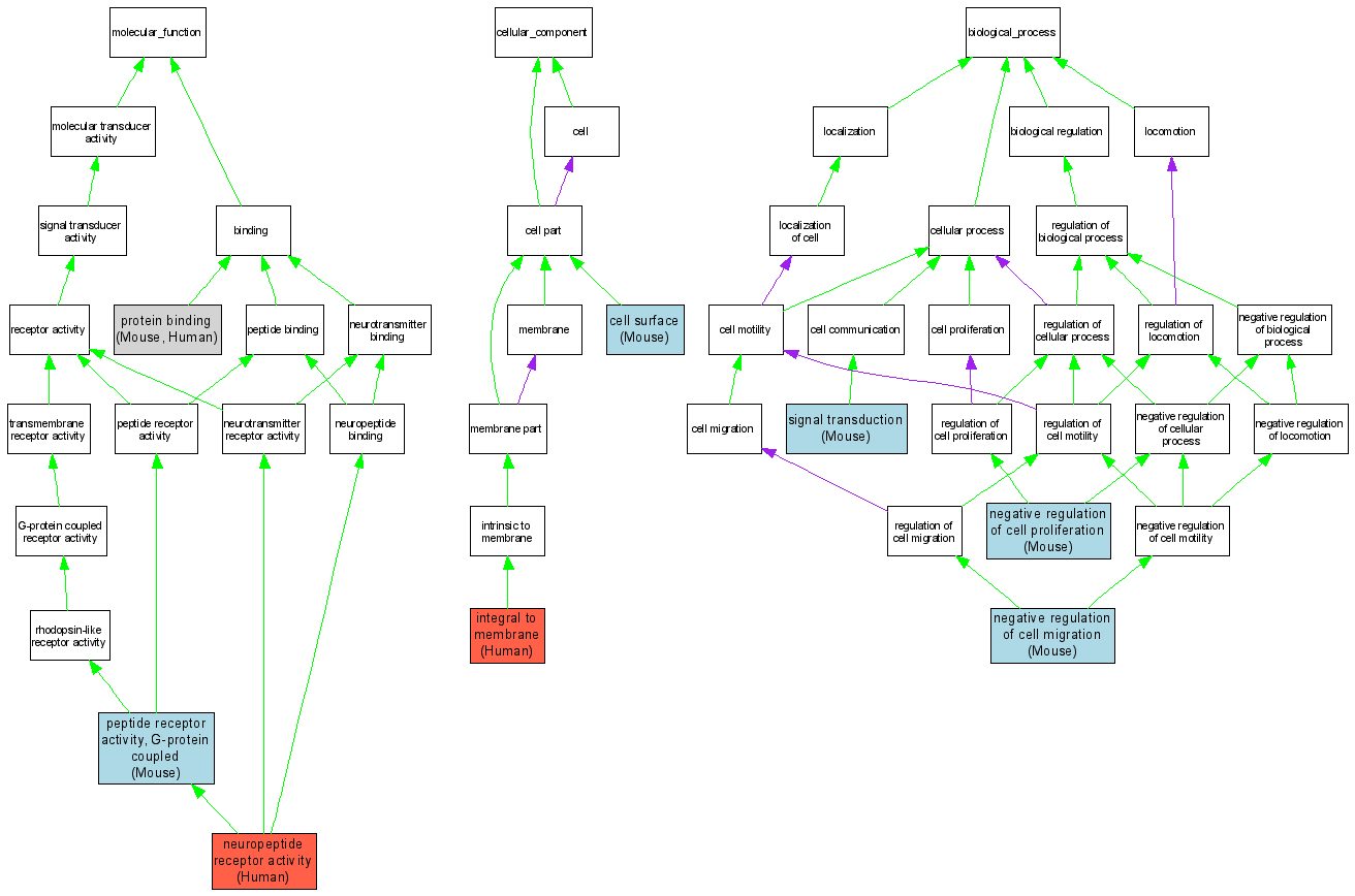
| Category | ID | Term | DB Object | Evidence | Organism | Reference |
| Molecular Function | GO:0008188 | neuropeptide receptor activity |
Q969F8 | IDA | Human | PMID:11387329 |
| Molecular Function | GO:0008528 | peptide receptor activity, G-protein coupled |
MGI:2148793 | IDA | Mouse | MGI:MGI:2137097|PMID:11414709 |
| Molecular Function | GO:0005515 | protein binding |
MGI:2148793 | IPI | Mouse | MGI:MGI:2662348|PMID:12359743 |
| Molecular Function | GO:0005515 | protein binding |
Q969F8 | IPI | Human | PMID:11387329 |
| Cellular Component | GO:0009986 | cell surface |
MGI:2148793 | IDA | Mouse | MGI:MGI:2662348|PMID:12359743 |
| Cellular Component | GO:0016021 | integral to membrane |
Q969F8 | IEP | Human | PMID:11387329 |
| Biological Process | GO:0030336 | negative regulation of cell migration |
MGI:2148793 | IPI | Mouse | MGI:MGI:2662348|PMID:12359743 |
| Biological Process | GO:0008285 | negative regulation of cell proliferation |
MGI:2148793 | IPI | Mouse | MGI:MGI:2662348|PMID:12359743 |
| Biological Process | GO:0007165 | signal transduction |
MGI:2148793 | IDA | Mouse | MGI:MGI:2137097|PMID:11414709 |