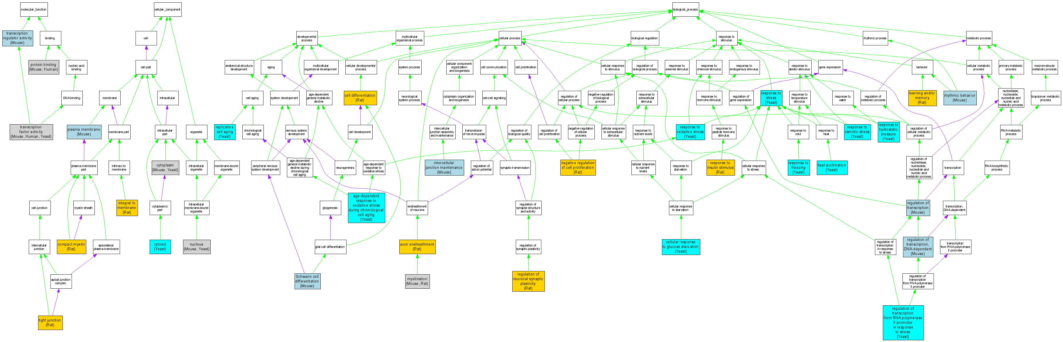
| Category | ID | Term | DB Object | Evidence | Organism | Reference |
| Molecular Function | GO:0005515 | protein binding |
MGI:108176 | IPI | Mouse | MGI:MGI:2181307|PMID:11430802 |
| Molecular Function | GO:0005515 | protein binding |
P11161 | IPI | Human | PMID:14532282 |
| Molecular Function | GO:0003700 | transcription factor activity |
MGI:95296 | IMP | Mouse | MGI:MGI:2176559|PMID:10704452 |
| Molecular Function | GO:0003700 | transcription factor activity |
P11161 | IDA | Human | PMID:14532282 |
| Molecular Function | GO:0003700 | transcription factor activity |
S000004640 | IDA | Yeast | SGD_REF:S000041380|PMID:8641288 |
| Molecular Function | GO:0003700 | transcription factor activity |
S000004640 | IMP | Yeast | SGD_REF:S000041380|PMID:8641288 |
| Molecular Function | GO:0003700 | transcription factor activity |
S000001545 | IDA | Yeast | SGD_REF:S000041380|PMID:8641288 |
| Molecular Function | GO:0003700 | transcription factor activity |
S000001545 | IMP | Yeast | SGD_REF:S000041380|PMID:8641288 |
| Molecular Function | GO:0030528 | transcription regulator activity |
MGI:95296 | IMP | Mouse | MGI:MGI:3583879|PMID:16136673 |
| Cellular Component | GO:0043218 | compact myelin |
RGD:3359 | IMP | Rat | RGD:1358785|PMID:1556154 |
| Cellular Component | GO:0005737 | cytoplasm |
MGI:108176 | IDA | Mouse | MGI:MGI:3052391|PMID:15282162 |
| Cellular Component | GO:0005737 | cytoplasm |
S000001545 | IDA | Yeast | SGD_REF:S000073167|PMID:12732613 |
| Cellular Component | GO:0005829 | cytosol |
S000004640 | IDA | Yeast | SGD_REF:S000071579|PMID:12093809 |
| Cellular Component | GO:0016021 | integral to membrane |
RGD:3359 | IDA | Rat | RGD:70581|PMID:11717414 |
| Cellular Component | GO:0005634 | nucleus |
MGI:95296 | IDA | Mouse | MGI:MGI:3052391|PMID:15282162 |
| Cellular Component | GO:0005634 | nucleus |
MGI:108176 | IDA | Mouse | MGI:MGI:3052391|PMID:15282162 |
| Cellular Component | GO:0005634 | nucleus |
S000004640 | IDA | Yeast | SGD_REF:S000048927|PMID:9472026 |
| Cellular Component | GO:0005634 | nucleus |
S000001545 | IDA | Yeast | SGD_REF:S000048927|PMID:9472026 |
| Cellular Component | GO:0005886 | plasma membrane |
MGI:108176 | IDA | Mouse | MGI:MGI:2181307|PMID:11430802 |
| Cellular Component | GO:0005923 | tight junction |
RGD:3359 | IDA | Rat | RGD:70581|PMID:11717414 |
| Biological Process | GO:0001324 | age-dependent response to oxidative stress during chronological cell aging |
S000004640 | IMP | Yeast | SGD_REF:S000060129|PMID:11292860 |
| Biological Process | GO:0001324 | age-dependent response to oxidative stress during chronological cell aging |
S000001545 | IMP | Yeast | SGD_REF:S000060129|PMID:11292860 |
| Biological Process | GO:0008366 | axon ensheathment |
RGD:619960 | IPI | Rat | RGD:729479|PMID:8155317 |
| Biological Process | GO:0030154 | cell differentiation |
RGD:3359 | IDA | Rat | RGD:729622|PMID:11456309 |
| Biological Process | GO:0042149 | cellular response to glucose starvation |
S000004640 | IMP | Yeast | SGD_REF:S000041380|PMID:8641288 |
| Biological Process | GO:0042149 | cellular response to glucose starvation |
S000001545 | IMP | Yeast | SGD_REF:S000041380|PMID:8641288 |
| Biological Process | GO:0010286 | heat acclimation |
S000004640 | IMP | Yeast | SGD_REF:S000041380|PMID:8641288 |
| Biological Process | GO:0010286 | heat acclimation |
S000001545 | IMP | Yeast | SGD_REF:S000041380|PMID:8641288 |
| Biological Process | GO:0045217 | intercellular junction maintenance |
MGI:103177 | IMP | Mouse | MGI:MGI:2156968|PMID:11749037 |
| Biological Process | GO:0007611 | learning and/or memory |
RGD:621608 | IEP | Rat | RGD:728620|PMID:8619872 |
| Biological Process | GO:0042552 | myelination |
MGI:95296 | IMP | Mouse | MGI:MGI:2176559|PMID:10704452 |
| Biological Process | GO:0042552 | myelination |
MGI:95296 | IMP | Mouse | MGI:MGI:3583879|PMID:16136673 |
| Biological Process | GO:0042552 | myelination |
RGD:3359 | IDA | Rat | RGD:729622|PMID:11456309 |
| Biological Process | GO:0042552 | myelination |
RGD:3359 | IMP | Rat | RGD:729622|PMID:11456309 |
| Biological Process | GO:0008285 | negative regulation of cell proliferation |
RGD:3359 | IMP | Rat | RGD:1358784|PMID:7720703 |
| Biological Process | GO:0048168 | regulation of neuronal synaptic plasticity |
RGD:621608 | IEP | Rat | RGD:728620|PMID:8619872 |
| Biological Process | GO:0045449 | regulation of transcription |
MGI:95296 | IMP | Mouse | MGI:MGI:3583879|PMID:16136673 |
| Biological Process | GO:0043618 | regulation of transcription from RNA polymerase II promoter in response to stress |
S000004640 | IMP | Yeast | SGD_REF:S000041380|PMID:8641288 |
| Biological Process | GO:0043618 | regulation of transcription from RNA polymerase II promoter in response to stress |
S000001545 | IMP | Yeast | SGD_REF:S000041380|PMID:8641288 |
| Biological Process | GO:0006355 | regulation of transcription, DNA-dependent |
MGI:95296 | IMP | Mouse | MGI:MGI:2176559|PMID:10704452 |
| Biological Process | GO:0001302 | replicative cell aging |
S000004640 | IMP | Yeast | SGD_REF:S000075416|PMID:14741356 |
| Biological Process | GO:0001302 | replicative cell aging |
S000001545 | IMP | Yeast | SGD_REF:S000075416|PMID:14741356 |
| Biological Process | GO:0050826 | response to freezing |
S000004640 | IGI | Yeast | SGD_REF:S000119946|PMID:17150183 |
| Biological Process | GO:0050826 | response to freezing |
S000001545 | IGI | Yeast | SGD_REF:S000119946|PMID:17150183 |
| Biological Process | GO:0051599 | response to hydrostatic pressure |
S000004640 | IGI | Yeast | SGD_REF:S000119381|PMID:17055490 |
| Biological Process | GO:0051599 | response to hydrostatic pressure |
S000001545 | IGI | Yeast | SGD_REF:S000119381|PMID:17055490 |
| Biological Process | GO:0032868 | response to insulin stimulus |
RGD:621608 | IMP | Rat | RGD:1601014|PMID:12970165 |
| Biological Process | GO:0006970 | response to osmotic stress |
S000004640 | IGI | Yeast | SGD_REF:S000041380|PMID:8641288 |
| Biological Process | GO:0006970 | response to osmotic stress |
S000001545 | IGI | Yeast | SGD_REF:S000041380|PMID:8641288 |
| Biological Process | GO:0006979 | response to oxidative stress |
S000004640 | IGI | Yeast | SGD_REF:S000041380|PMID:8641288 |
| Biological Process | GO:0006979 | response to oxidative stress |
S000001545 | IGI | Yeast | SGD_REF:S000041380|PMID:8641288 |
| Biological Process | GO:0006950 | response to stress |
S000004640 | IMP | Yeast | SGD_REF:S000059106|PMID:11102521 |
| Biological Process | GO:0006950 | response to stress |
S000001545 | IMP | Yeast | SGD_REF:S000059106|PMID:11102521 |
| Biological Process | GO:0007622 | rhythmic behavior |
MGI:95296 | IDA | Mouse | MGI:MGI:2176716|PMID:8893031 |
| Biological Process | GO:0007622 | rhythmic behavior |
MGI:95296 | IMP | Mouse | MGI:MGI:2176716|PMID:8893031 |
| Biological Process | GO:0014037 | Schwann cell differentiation |
MGI:95296 | IMP | Mouse | MGI:MGI:3583879|PMID:16136673 |