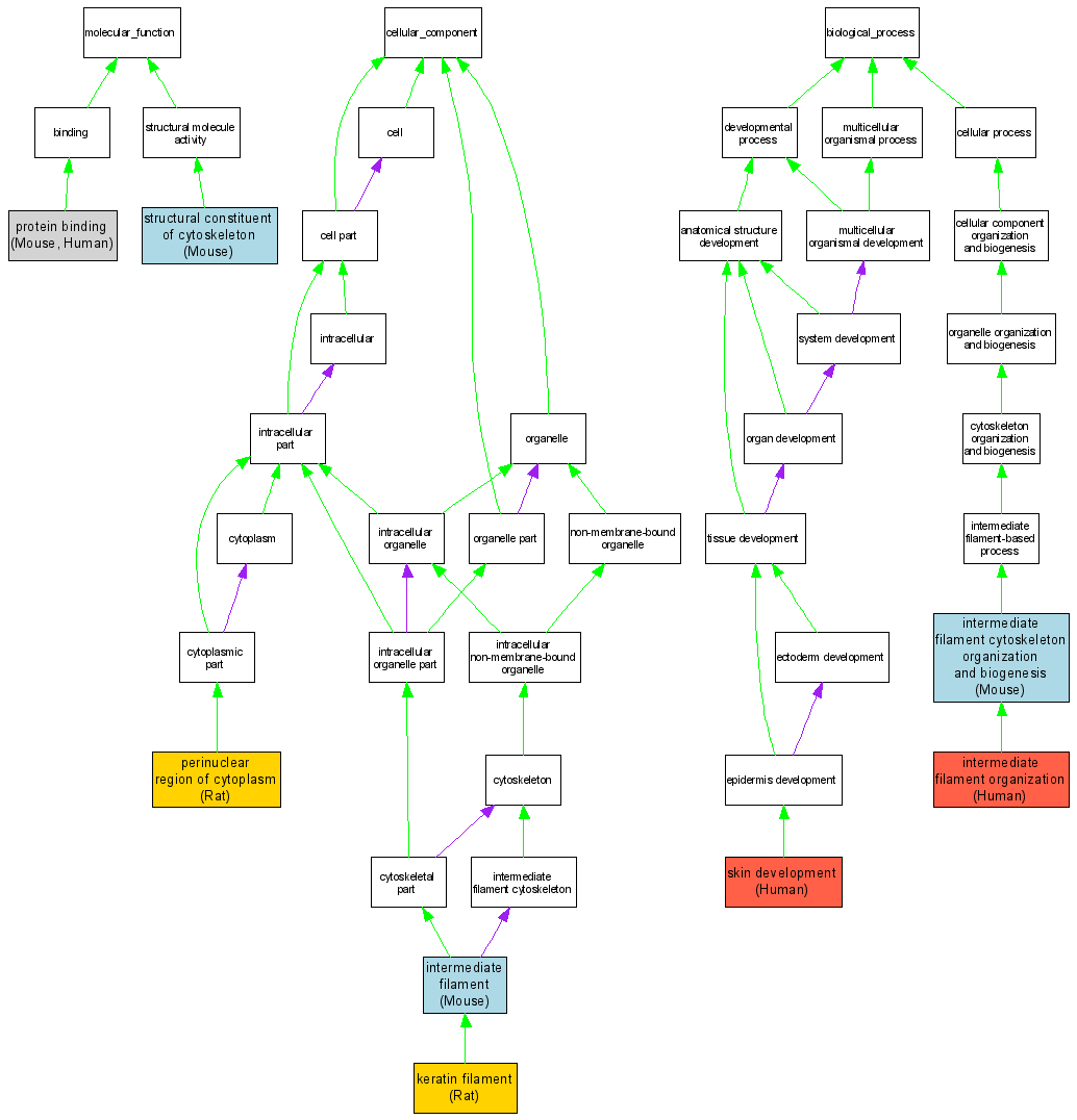
| Category | ID | Term | DB Object | Evidence | Organism | Reference |
| Molecular Function | GO:0005515 | protein binding |
MGI:96690 | IPI | Mouse | MGI:MGI:3624581|PMID:16702408 |
| Molecular Function | GO:0005515 | protein binding |
P08779 | IPI | Human | PMID:15731013 |
| Molecular Function | GO:0005515 | protein binding |
P35527 | IPI | Human | PMID:17373842 |
| Molecular Function | GO:0005200 | structural constituent of cytoskeleton |
MGI:96690 | IDA | Mouse | MGI:MGI:2447093|PMID:12445204 |
| Cellular Component | GO:0005882 | intermediate filament |
MGI:96690 | IDA | Mouse | MGI:MGI:2447093|PMID:12445204 |
| Cellular Component | GO:0045095 | keratin filament |
RGD:628785 | IDA | Rat | RGD:633128|PMID:11071770 |
| Cellular Component | GO:0048471 | perinuclear region of cytoplasm |
RGD:628785 | IDA | Rat | RGD:633128|PMID:11071770 |
| Biological Process | GO:0045104 | intermediate filament cytoskeleton organization and biogenesis |
MGI:96690 | IDA | Mouse | MGI:MGI:2447093|PMID:12445204 |
| Biological Process | GO:0045109 | intermediate filament organization |
P35527 | IMP | Human | PMID:10218578 |
| Biological Process | GO:0043588 | skin development |
P35527 | IDA | Human | PMID:7507869 |