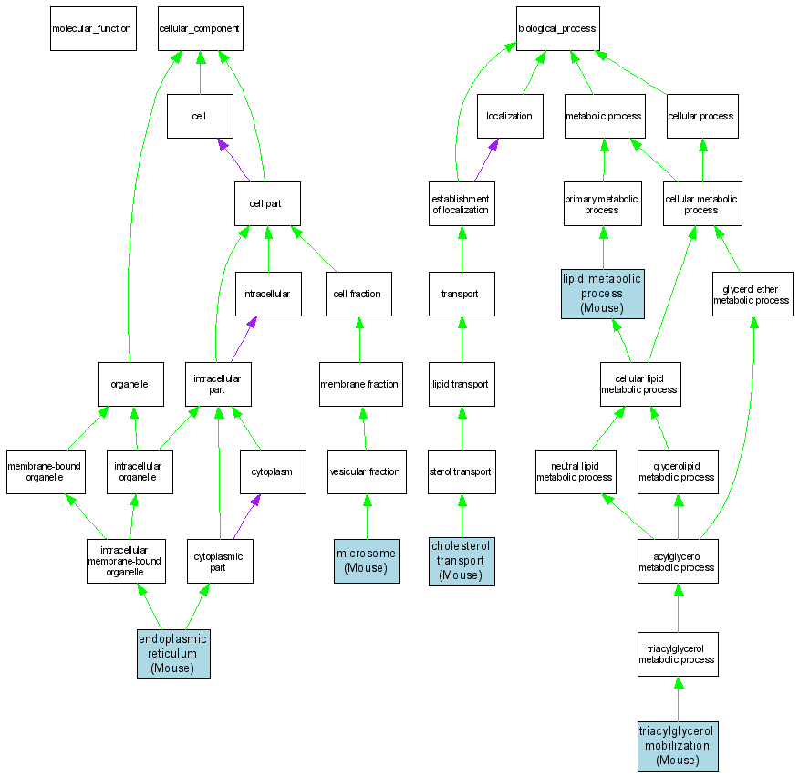
Compare GO annotations related to Hypercholesterolemia, due to ligand-defective apo B using OMIM genes and OrthoDisease orthologs

A table of the annotations represented in this image is provided below.
CategoryIDTermDB ObjectEvidenceOrganismReference
Cellular ComponentGO:0005783endoplasmic reticulum MGI:88052IDAMouseMGI:MGI:2386141|PMID:12072432
Cellular ComponentGO:0005792microsome MGI:88052IDAMouseMGI:MGI:2386141|PMID:12072432
Biological ProcessGO:0030301cholesterol transport MGI:88052IMPMouseMGI:MGI:77225|PMID:7593600
Biological ProcessGO:0006629lipid metabolic process MGI:88052IDAMouseMGI:MGI:2386141|PMID:12072432
Biological ProcessGO:0006629lipid metabolic process MGI:88052IMPMouseMGI:MGI:64433|PMID:8460149
Biological ProcessGO:0006642triacylglycerol mobilization MGI:88052IMPMouseMGI:MGI:1913181|PMID:10893242