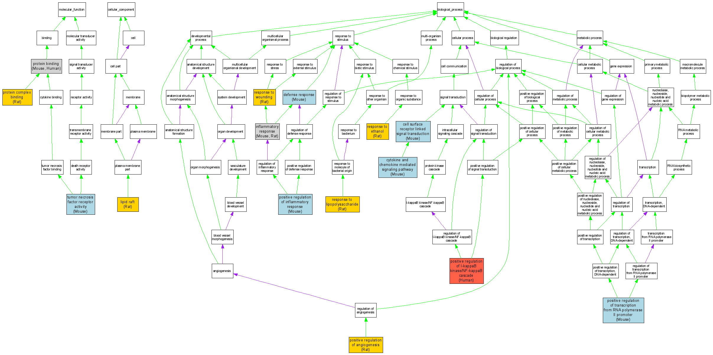
| Category | ID | Term | DB Object | Evidence | Organism | Reference |
| Molecular Function | GO:0005515 | protein binding |
MGI:1314884 | IPI | Mouse | MGI:MGI:3694174|PMID:16291755 |
| Molecular Function | GO:0005515 | protein binding |
P19438 | IPI | Human | PMID:9115275 |
| Molecular Function | GO:0005515 | protein binding |
P19438 | IPI | Human | PMID:15465831 |
| Molecular Function | GO:0005515 | protein binding |
P19438 | IPI | Human | PMID:11684708 |
| Molecular Function | GO:0032403 | protein complex binding |
RGD:621237 | IPI | Rat | RGD:1624191|PMID:15590916 |
| Molecular Function | GO:0005031 | tumor necrosis factor receptor activity |
MGI:1314884 | IMP | Mouse | MGI:MGI:2152007|PMID:11588035 |
| Cellular Component | GO:0045121 | lipid raft |
RGD:621237 | IDA | Rat | RGD:1624191|PMID:15590916 |
| Biological Process | GO:0007166 | cell surface receptor linked signal transduction |
MGI:1314884 | IMP | Mouse | MGI:MGI:1194456|PMID:9551933 |
| Biological Process | GO:0019221 | cytokine and chemokine mediated signaling pathway |
MGI:1314884 | IMP | Mouse | MGI:MGI:2152007|PMID:11588035 |
| Biological Process | GO:0006952 | defense response |
MGI:1314884 | IMP | Mouse | MGI:MGI:53235|PMID:8387893 |
| Biological Process | GO:0006954 | inflammatory response |
MGI:1314884 | IMP | Mouse | MGI:MGI:1194456|PMID:9551933 |
| Biological Process | GO:0006954 | inflammatory response |
MGI:1314884 | IMP | Mouse | MGI:MGI:1328447|PMID:9843922 |
| Biological Process | GO:0006954 | inflammatory response |
RGD:621237 | IEP | Rat | RGD:737662|PMID:14552870 |
| Biological Process | GO:0045766 | positive regulation of angiogenesis |
RGD:621237 | IMP | Rat | RGD:1624195|PMID:14970118 |
| Biological Process | GO:0043123 | positive regulation of I-kappaB kinase/NF-kappaB cascade |
P19438 | IEP | Human | PMID:12761501 |
| Biological Process | GO:0050729 | positive regulation of inflammatory response |
MGI:1314884 | IMP | Mouse | MGI:MGI:2152007|PMID:11588035 |
| Biological Process | GO:0045944 | positive regulation of transcription from RNA polymerase II promoter |
MGI:1314884 | IMP | Mouse | MGI:MGI:2152007|PMID:11588035 |
| Biological Process | GO:0045471 | response to ethanol |
RGD:621237 | IEP | Rat | RGD:1624193|PMID:15353169 |
| Biological Process | GO:0032496 | response to lipopolysaccharide |
RGD:621237 | IEP | Rat | RGD:1624192|PMID:15509749 |
| Biological Process | GO:0009611 | response to wounding |
RGD:621237 | IEP | Rat | RGD:737662|PMID:14552870 |