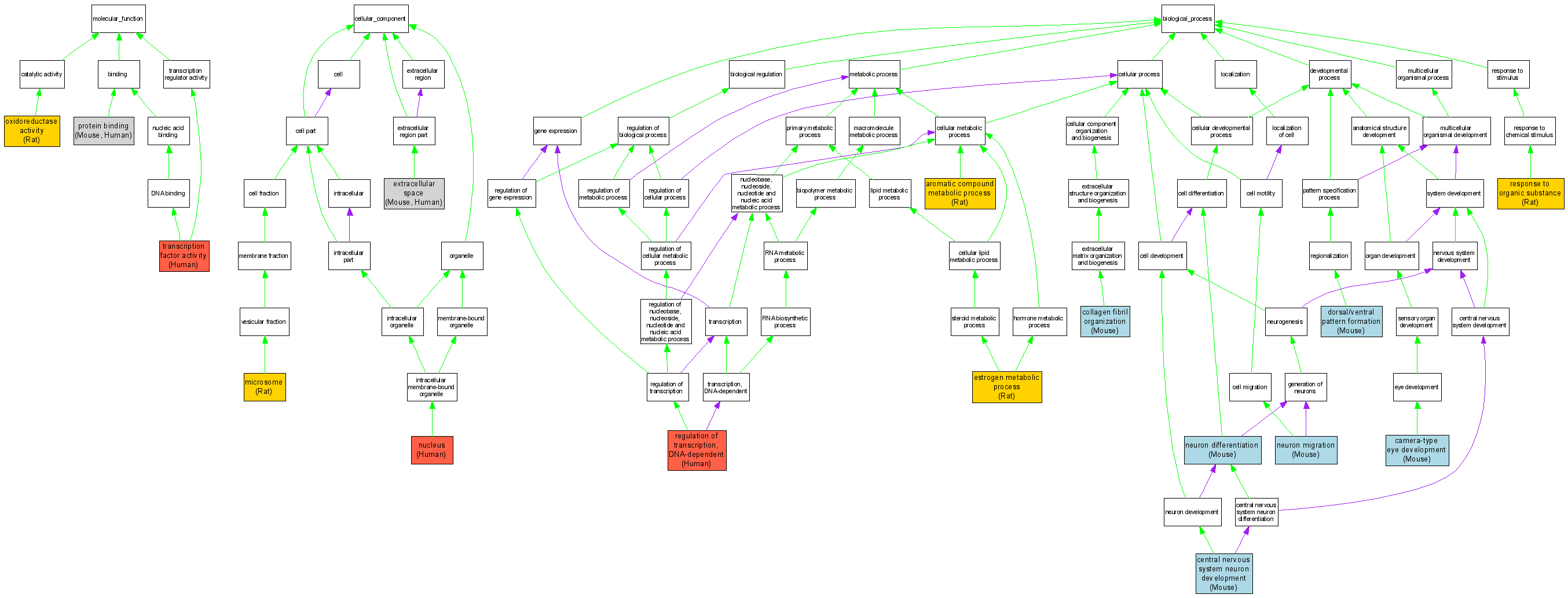
| Category | ID | Term | DB Object | Evidence | Organism | Reference |
| Molecular Function | GO:0016491 | oxidoreductase activity |
RGD:2460 | IDA | Rat | RGD:1599718|PMID:16893557 |
| Molecular Function | GO:0005515 | protein binding |
MGI:1202864 | IPI | Mouse | MGI:MGI:2386190|PMID:12019210 |
| Molecular Function | GO:0005515 | protein binding |
O60663 | IPI | Human | PMID:12792813 |
| Molecular Function | GO:0005515 | protein binding |
Q16678 | IPI | Human | PMID:17353931 |
| Molecular Function | GO:0003700 | transcription factor activity |
O60663 | IDA | Human | PMID:10767331 |
| Cellular Component | GO:0005615 | extracellular space |
MGI:1202864 | IDA | Mouse | MGI:MGI:2386190|PMID:12019210 |
| Cellular Component | GO:0005615 | extracellular space |
Q99972 | IDA | Human | PMID:17317787 |
| Cellular Component | GO:0005792 | microsome |
RGD:2460 | IDA | Rat | RGD:728267|PMID:7744798 |
| Cellular Component | GO:0005634 | nucleus |
O60663 | IDA | Human | PMID:10767331 |
| Biological Process | GO:0006725 | aromatic compound metabolic process |
RGD:2460 | IDA | Rat | RGD:728267|PMID:7744798 |
| Biological Process | GO:0043010 | camera-type eye development |
MGI:1100513 | IMP | Mouse | MGI:MGI:1353150|PMID:10660670 |
| Biological Process | GO:0021954 | central nervous system neuron development |
MGI:1100513 | IMP | Mouse | MGI:MGI:3694852|PMID:17151281 |
| Biological Process | GO:0030199 | collagen fibril organization |
MGI:1100513 | IMP | Mouse | MGI:MGI:1353150|PMID:10660670 |
| Biological Process | GO:0009953 | dorsal/ventral pattern formation |
MGI:1100513 | IEP | Mouse | PMID:10767331 |
| Biological Process | GO:0008210 | estrogen metabolic process |
RGD:2460 | IMP | Rat | RGD:1599718|PMID:16893557 |
| Biological Process | GO:0030182 | neuron differentiation |
MGI:1100513 | IMP | Mouse | MGI:MGI:2675692|PMID:12897786 |
| Biological Process | GO:0030182 | neuron differentiation |
MGI:1100513 | IMP | Mouse | MGI:MGI:3051709|PMID:15229182 |
| Biological Process | GO:0001764 | neuron migration |
MGI:1100513 | IMP | Mouse | MGI:MGI:3051709|PMID:15229182 |
| Biological Process | GO:0006355 | regulation of transcription, DNA-dependent |
O60663 | IDA | Human | PMID:10767331 |
| Biological Process | GO:0010033 | response to organic substance |
RGD:2460 | IEP | Rat | RGD:1599717|PMID:16901605 |