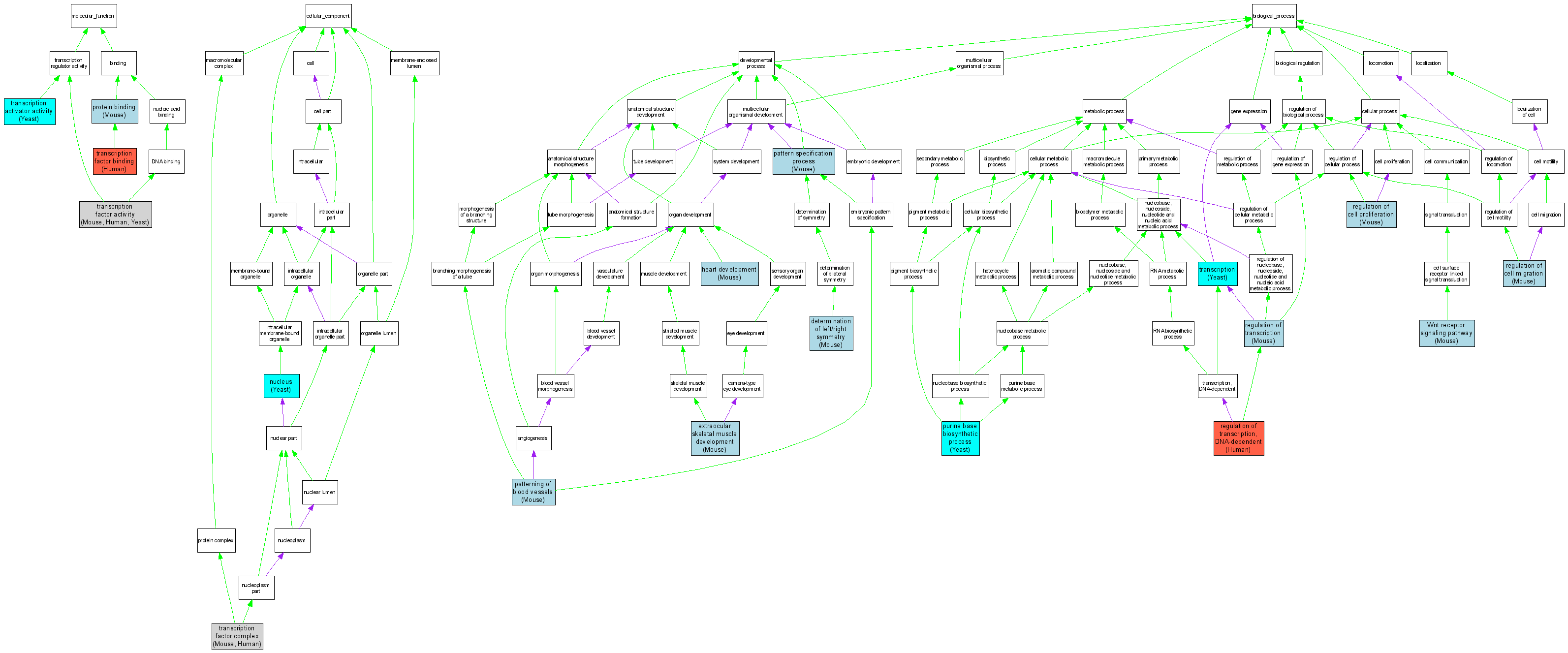
Compare GO annotations related to Iridogoniodysgenesis syndrome-2 using OMIM genes and OrthoDisease orthologs

A table of the annotations represented in this image is provided below.
CategoryIDTermDB ObjectEvidenceOrganismReference
Molecular FunctionGO:0005515protein binding MGI:109340IPIMouseMGI:MGI:2446944|PMID:12464179
Molecular FunctionGO:0016563transcription activator activity S000002264IMPYeastSGD_REF:S000049914|PMID:3049251
Molecular FunctionGO:0003700transcription factor activity MGI:109340IDAMouseMGI:MGI:2446944|PMID:12464179
Molecular FunctionGO:0003700transcription factor activity Q99697IDAHumanPMID:15385555
Molecular FunctionGO:0003700transcription factor activity S000002264IMPYeastSGD_REF:S000049914|PMID:3049251
Molecular FunctionGO:0003700transcription factor activity S000002264IGIYeastSGD_REF:S000049914|PMID:3049251
Molecular FunctionGO:0003700transcription factor activity S000002264IPIYeastSGD_REF:S000039230|PMID:7902583
Molecular FunctionGO:0008134transcription factor binding Q99697IPIHumanPMID:15385555
Cellular ComponentGO:0005634nucleus S000002264IDAYeastSGD_REF:S000047624|PMID:1493793
Cellular ComponentGO:0005667transcription factor complex MGI:109340IDAMouseMGI:MGI:2446944|PMID:12464179
Cellular ComponentGO:0005667transcription factor complex Q99697IDAHumanPMID:15385555
Biological ProcessGO:0007368determination of left/right symmetry MGI:109340IMPMouseMGI:MGI:2389284|PMID:12397115
Biological ProcessGO:0002074extraocular skeletal muscle development MGI:109340IMPMouseMGI:MGI:3624183|PMID:16638982
Biological ProcessGO:0007507heart development MGI:109340IMPMouseMGI:MGI:2389284|PMID:12397115
Biological ProcessGO:0007507heart development MGI:109340IMPMouseMGI:MGI:2446944|PMID:12464179
Biological ProcessGO:0007507heart development MGI:109340IGIMouseMGI:MGI:3621085|PMID:16556915
Biological ProcessGO:0007389pattern specification process MGI:109340IMPMouseMGI:MGI:2389284|PMID:12397115
Biological ProcessGO:0001569patterning of blood vessels MGI:109340IMPMouseMGI:MGI:2389284|PMID:12397115
Biological ProcessGO:0009113purine base biosynthetic process S000002264IDAYeastSGD_REF:S000052116|PMID:1495962
Biological ProcessGO:0030334regulation of cell migration MGI:109340IMPMouseMGI:MGI:2389284|PMID:12397115
Biological ProcessGO:0042127regulation of cell proliferation MGI:109340IMPMouseMGI:MGI:2446944|PMID:12464179
Biological ProcessGO:0045449regulation of transcription MGI:109340IDAMouseMGI:MGI:2446944|PMID:12464179
Biological ProcessGO:0006355regulation of transcription, DNA-dependent Q99697IDAHumanPMID:15385555
Biological ProcessGO:0006350transcription S000002264IGIYeastSGD_REF:S000071684|PMID:12145299
Biological ProcessGO:0016055Wnt receptor signaling pathway MGI:109340IDAMouseMGI:MGI:2446944|PMID:12464179