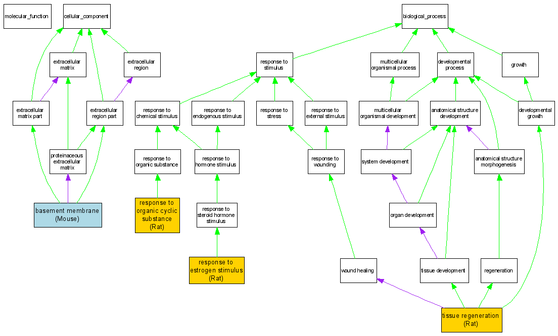
Compare GO annotations related to Sorsby fundus dystrophy using OMIM genes and OrthoDisease orthologs

A table of the annotations represented in this image is provided below.
CategoryIDTermDB ObjectEvidenceOrganismReference
Cellular ComponentGO:0005604basement membrane MGI:98754IDAMouseMGI:MGI:2675517|PMID:12950084
Biological ProcessGO:0043627response to estrogen stimulus RGD:3865IEPRatRGD:1600156|PMID:15866537
Biological ProcessGO:0014070response to organic cyclic substance RGD:3865IEPRatRGD:1600156|PMID:15866537
Biological ProcessGO:0042246tissue regeneration RGD:3865IEPRatRGD:1600154|PMID:16683235