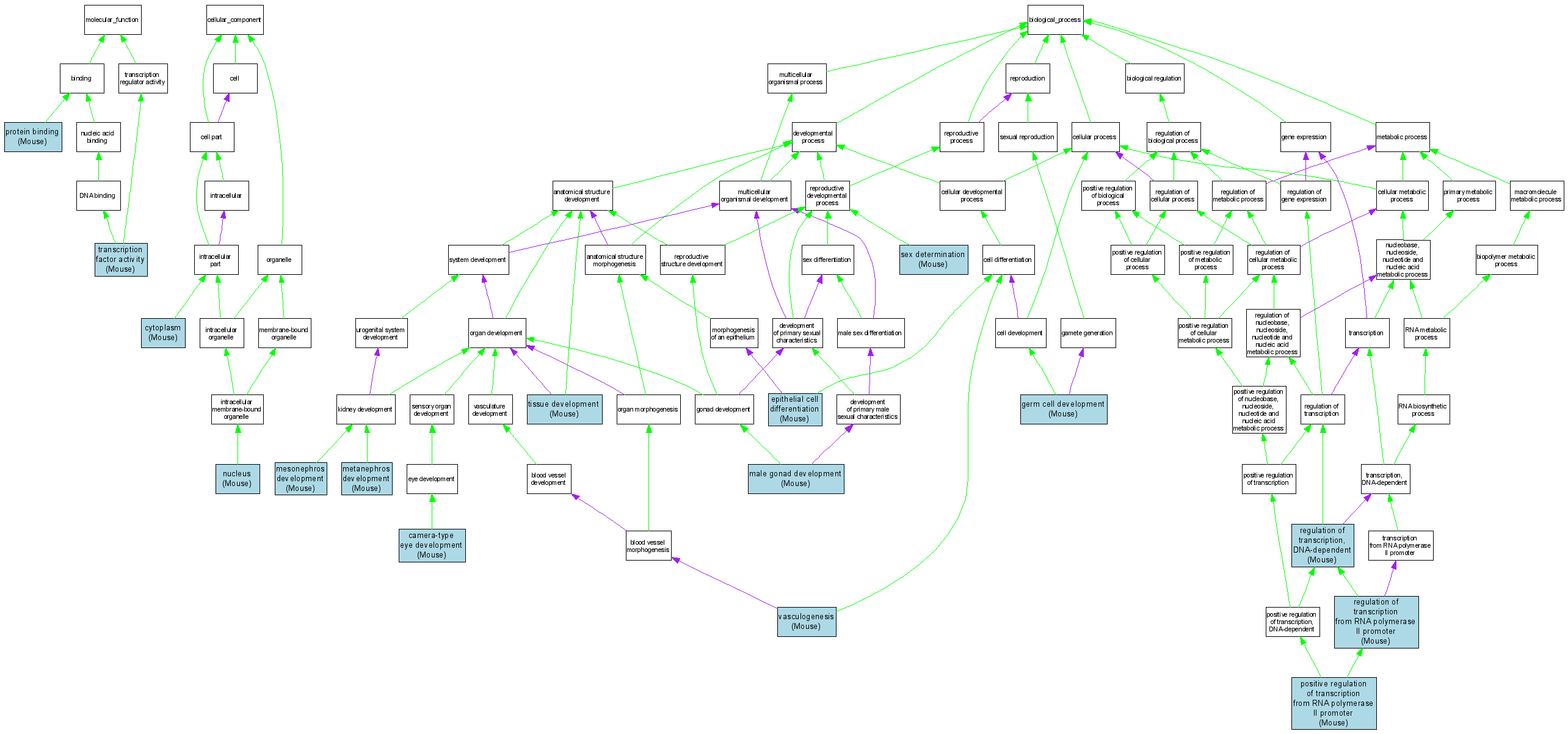
Compare GO annotations related to Frasier syndrome using OMIM genes and OrthoDisease orthologs

A table of the annotations represented in this image is provided below.
CategoryIDTermDB ObjectEvidenceOrganismReference
Molecular FunctionGO:0005515protein binding MGI:98968IPIMouseMGI:MGI:2384274|PMID:12151099
Molecular FunctionGO:0005515protein binding MGI:98968IPIMouseMGI:MGI:2681044|PMID:14603255
Molecular FunctionGO:0003700transcription factor activity MGI:98968IDAMouseMGI:MGI:3607478|PMID:16264195
Cellular ComponentGO:0005737cytoplasm MGI:98968IDAMouseMGI:MGI:2686777|PMID:14678822
Cellular ComponentGO:0005634nucleus MGI:98968IDAMouseMGI:MGI:2150845|PMID:11555636
Cellular ComponentGO:0005634nucleus MGI:98968IDAMouseMGI:MGI:2384274|PMID:12151099
Cellular ComponentGO:0005634nucleus MGI:98968IDAMouseMGI:MGI:2686777|PMID:14678822
Cellular ComponentGO:0005634nucleus MGI:98968IDAMouseMGI:MGI:2149238|PMID:11509181
Biological ProcessGO:0043010camera-type eye development MGI:98968IMPMouseMGI:MGI:2176638|PMID:11889045
Biological ProcessGO:0043010camera-type eye development MGI:98968IMPMouseMGI:MGI:3574744|PMID:15716344
Biological ProcessGO:0030855epithelial cell differentiation MGI:98968IMPMouseMGI:MGI:87728|PMID:9118800
Biological ProcessGO:0007281germ cell development MGI:98968IMPMouseMGI:MGI:3051942|PMID:15063178
Biological ProcessGO:0008584male gonad development MGI:98968IMPMouseMGI:MGI:3051942|PMID:15063178
Biological ProcessGO:0001823mesonephros development MGI:98968IMPMouseMGI:MGI:87728|PMID:9118800
Biological ProcessGO:0001656metanephros development MGI:98968IMPMouseMGI:MGI:1335967|PMID:10322633
Biological ProcessGO:0001656metanephros development MGI:98968IMPMouseMGI:MGI:2149238|PMID:11509181
Biological ProcessGO:0045944positive regulation of transcription from RNA polymerase II promoter MGI:98968IDAMouseMGI:MGI:3607478|PMID:16264195
Biological ProcessGO:0006357regulation of transcription from RNA polymerase II promoter MGI:98968IDAMouseMGI:MGI:2384274|PMID:12151099
Biological ProcessGO:0006355regulation of transcription, DNA-dependent MGI:98968IDAMouseMGI:MGI:2176638|PMID:11889045
Biological ProcessGO:0007530sex determination MGI:98968IMPMouseMGI:MGI:2149238|PMID:11509181
Biological ProcessGO:0009888tissue development MGI:98968IMPMouseMGI:MGI:3574744|PMID:15716344
Biological ProcessGO:0001570vasculogenesis MGI:98968IMPMouseMGI:MGI:3607478|PMID:16264195