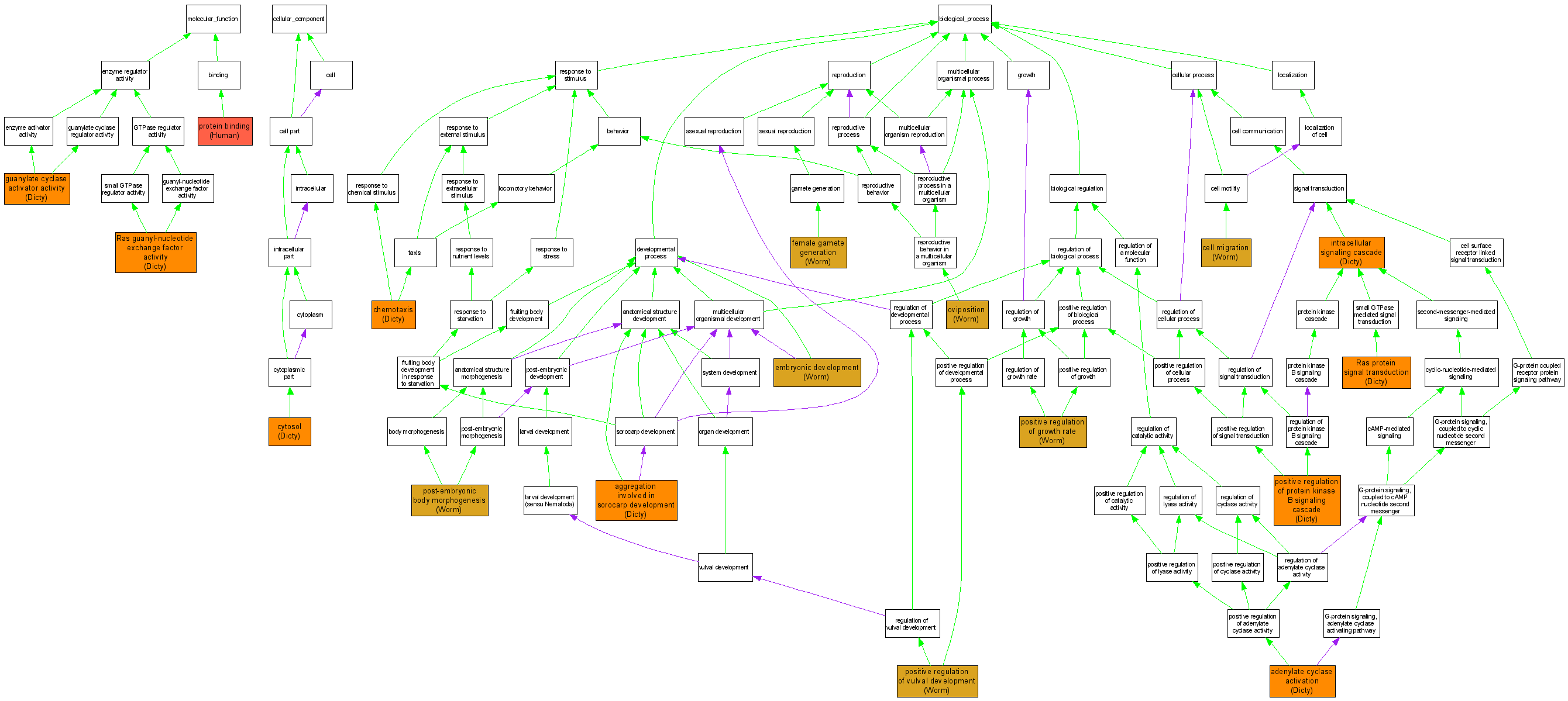
| Category | ID | Term | DB Object | Evidence | Organism | Reference |
| Molecular Function | GO:0030250 | guanylate cyclase activator activity |
DDB0191187 | IMP | Dicty | DDB_REF:3608|PMID:10473630 |
| Molecular Function | GO:0005515 | protein binding |
Q07889 | IPI | Human | PMID:12029088 |
| Molecular Function | GO:0005515 | protein binding |
Q07889 | IPI | Human | PMID:9690470 |
| Molecular Function | GO:0005515 | protein binding |
Q07889 | IPI | Human | PMID:14679214 |
| Molecular Function | GO:0005515 | protein binding |
Q07889 | IPI | Human | PMID:10206341 |
| Molecular Function | GO:0005088 | Ras guanyl-nucleotide exchange factor activity |
DDB0191187 | IMP | Dicty | DDB_REF:11544|PMID:17380187 |
| Molecular Function | GO:0005088 | Ras guanyl-nucleotide exchange factor activity |
DDB0191187 | IDA | Dicty | DDB_REF:11544|PMID:17380187 |
| Cellular Component | GO:0005829 | cytosol |
DDB0191187 | IMP | Dicty | DDB_REF:2813|PMID:8793298 |
| Cellular Component | GO:0005829 | cytosol |
DDB0191187 | IDA | Dicty | DDB_REF:2813|PMID:8793298 |
| Biological Process | GO:0007190 | adenylate cyclase activation |
DDB0191187 | IMP | Dicty | DDB_REF:2813|PMID:8793298 |
| Biological Process | GO:0031152 | aggregation involved in sorocarp development |
DDB0191187 | IMP | Dicty | DDB_REF:2813|PMID:8793298 |
| Biological Process | GO:0016477 | cell migration |
WBGene00004947 | IMP | Worm | WB:WBPaper00002655|PMID:9073451 |
| Biological Process | GO:0006935 | chemotaxis |
DDB0191187 | IMP | Dicty | DDB_REF:2813|PMID:8793298 |
| Biological Process | GO:0009790 | embryonic development |
WBGene00004947 | IMP | Worm | WB:WBPaper00001474|PMID:1752418 |
| Biological Process | GO:0007292 | female gamete generation |
WBGene00004947 | IMP | Worm | WB:WBPaper00004213|PMID:10880441 |
| Biological Process | GO:0007242 | intracellular signaling cascade |
DDB0191187 | IMP | Dicty | DDB_REF:2813|PMID:8793298 |
| Biological Process | GO:0018991 | oviposition |
WBGene00004947 | IMP | Worm | WB:WBPaper00024614|PMID:15558032 |
| Biological Process | GO:0040010 | positive regulation of growth rate |
WBGene00004947 | IMP | Worm | WB:WBPaper00004213|PMID:10880441 |
| Biological Process | GO:0051897 | positive regulation of protein kinase B signaling cascade |
DDB0191187 | IMP | Dicty | DDB_REF:3677|PMID:11500376 |
| Biological Process | GO:0040026 | positive regulation of vulval development |
WBGene00004947 | IGI | Worm | WB:WBPaper00004213|PMID:10880441 |
| Biological Process | GO:0040032 | post-embryonic body morphogenesis |
WBGene00004947 | IMP | Worm | WB:WBPaper00024614|PMID:15558032 |
| Biological Process | GO:0007265 | Ras protein signal transduction |
DDB0191187 | IMP | Dicty | DDB_REF:11544|PMID:17380187 |
| Biological Process | GO:0007265 | Ras protein signal transduction |
DDB0191187 | IDA | Dicty | DDB_REF:11544|PMID:17380187 |