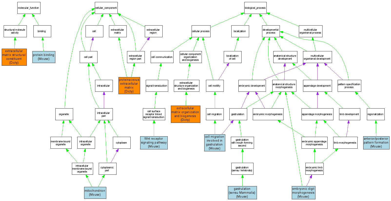
| Category | ID | Term | DB Object | Evidence | Organism | Reference |
| Molecular Function | GO:0005201 | extracellular matrix structural constituent |
DDB0220137 | IPI | Dicty | DDB_REF:8755|PMID:8016318 |
| Molecular Function | GO:0005201 | extracellular matrix structural constituent |
DDB0216219 | IPI | Dicty | DDB_REF:8755|PMID:8016318 |
| Molecular Function | GO:0005515 | protein binding |
MGI:108520 | IPI | Mouse | MGI:MGI:3581375|PMID:15923619 |
| Cellular Component | GO:0005739 | mitochondrion |
MGI:1278315 | IDA | Mouse | MGI:MGI:2682130|PMID:14651853 |
| Cellular Component | GO:0005578 | proteinaceous extracellular matrix |
DDB0220137 | IDA | Dicty | DDB_REF:8755|PMID:8016318 |
| Cellular Component | GO:0005578 | proteinaceous extracellular matrix |
DDB0216219 | IDA | Dicty | DDB_REF:8755|PMID:8016318 |
| Biological Process | GO:0009952 | anterior/posterior pattern formation |
MGI:1278315 | IGI | Mouse | MGI:MGI:3045836|PMID:15142971 |
| Biological Process | GO:0042074 | cell migration involved in gastrulation |
MGI:1278315 | IGI | Mouse | MGI:MGI:3045836|PMID:15142971 |
| Biological Process | GO:0042733 | embryonic digit morphogenesis |
MGI:1278315 | IGI | Mouse | MGI:MGI:3045836|PMID:15142971 |
| Biological Process | GO:0030198 | extracellular matrix organization and biogenesis |
DDB0220137 | IPI | Dicty | DDB_REF:8755|PMID:8016318 |
| Biological Process | GO:0030198 | extracellular matrix organization and biogenesis |
DDB0216219 | IPI | Dicty | DDB_REF:8755|PMID:8016318 |
| Biological Process | GO:0010003 | gastrulation (sensu Mammalia) |
MGI:1278315 | IGI | Mouse | MGI:MGI:3045836|PMID:15142971 |
| Biological Process | GO:0016055 | Wnt receptor signaling pathway |
MGI:1278315 | IGI | Mouse | MGI:MGI:3581375|PMID:15923619 |