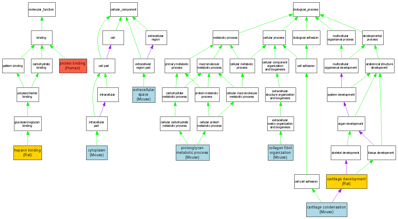
| Category | ID | Term | DB Object | Evidence | Organism | Reference |
| Molecular Function | GO:0008201 | heparin binding |
RGD:70920 | IDA | Rat | RGD:70693|PMID:10852920 |
| Molecular Function | GO:0005515 | protein binding |
P02452 | IPI | Human | PMID:16278217 |
| Cellular Component | GO:0005737 | cytoplasm |
MGI:88452 | IDA | Mouse | MGI:MGI:2669351|PMID:12799063 |
| Cellular Component | GO:0005737 | cytoplasm |
MGI:88452 | IDA | Mouse | MGI:MGI:3027607|PMID:14614991 |
| Cellular Component | GO:0005615 | extracellular space |
MGI:88452 | IDA | Mouse | MGI:MGI:2669351|PMID:12799063 |
| Cellular Component | GO:0005615 | extracellular space |
MGI:88452 | IDA | Mouse | MGI:MGI:3027607|PMID:14614991 |
| Biological Process | GO:0001502 | cartilage condensation |
MGI:88452 | IMP | Mouse | MGI:MGI:2664273|PMID:3070812 |
| Biological Process | GO:0051216 | cartilage development |
RGD:2375 | IEP | Rat | RGD:70694|PMID:9822201 |
| Biological Process | GO:0030199 | collagen fibril organization |
MGI:88452 | IMP | Mouse | MGI:MGI:2664273|PMID:3070812 |
| Biological Process | GO:0006029 | proteoglycan metabolic process |
MGI:88452 | IMP | Mouse | MGI:MGI:2664273|PMID:3070812 |