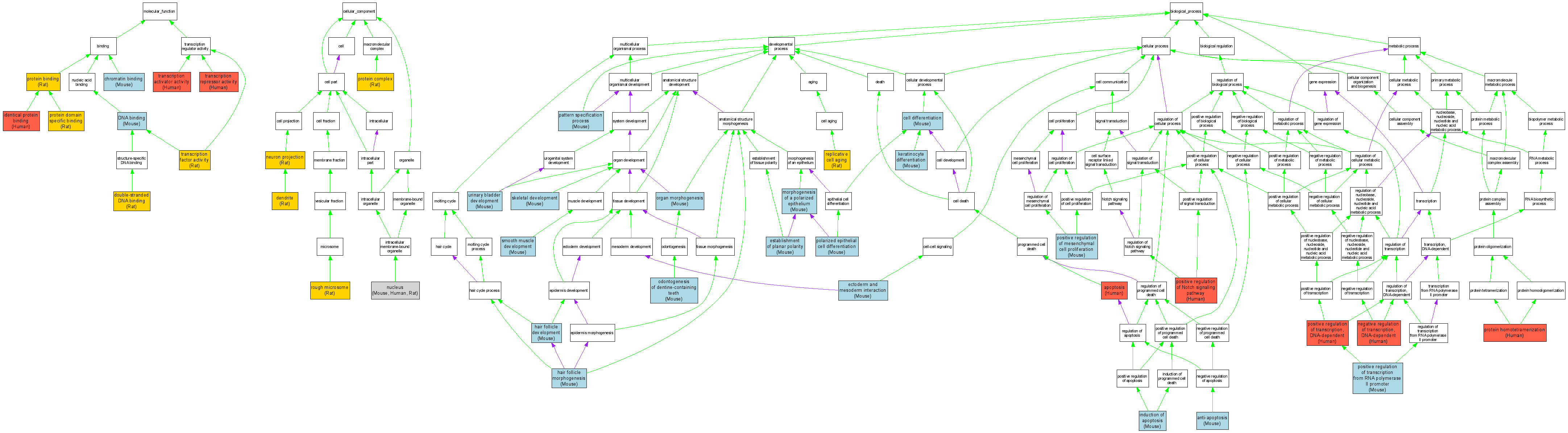
| Category | ID | Term | DB Object | Evidence | Organism | Reference |
| Molecular Function | GO:0003682 | chromatin binding |
MGI:1330810 | IDA | Mouse | MGI:MGI:3621088|PMID:16524929 |
| Molecular Function | GO:0003677 | DNA binding |
MGI:1330810 | IDA | Mouse | MGI:MGI:3612630|PMID:16363065 |
| Molecular Function | GO:0003690 | double-stranded DNA binding |
RGD:620863 | IDA | Rat | RGD:1600401|PMID:11850815 |
| Molecular Function | GO:0042802 | identical protein binding |
Q9H3D4 | IPI | Human | PMID:12446779 |
| Molecular Function | GO:0005515 | protein binding |
RGD:620863 | IPI | Rat | RGD:1600401|PMID:11850815 |
| Molecular Function | GO:0019904 | protein domain specific binding |
RGD:620863 | IPI | Rat | RGD:1625439|PMID:15623521 |
| Molecular Function | GO:0016563 | transcription activator activity |
Q9H3D4 | IDA | Human | PMID:12446784 |
| Molecular Function | GO:0003700 | transcription factor activity |
RGD:620863 | IDA | Rat | RGD:634449|PMID:11470269 |
| Molecular Function | GO:0016564 | transcription repressor activity |
Q9H3D4 | IDA | Human | PMID:12446784 |
| Cellular Component | GO:0030425 | dendrite |
RGD:620863 | IDA | Rat | RGD:1625439|PMID:15623521 |
| Cellular Component | GO:0043005 | neuron projection |
RGD:620863 | IDA | Rat | RGD:1625439|PMID:15623521 |
| Cellular Component | GO:0005634 | nucleus |
MGI:1330810 | IDA | Mouse | MGI:MGI:3027687|PMID:14729569 |
| Cellular Component | GO:0005634 | nucleus |
MGI:1330810 | IDA | Mouse | MGI:MGI:3513641|PMID:15585950 |
| Cellular Component | GO:0005634 | nucleus |
MGI:1330810 | IDA | Mouse | MGI:MGI:3522396|PMID:15361520 |
| Cellular Component | GO:0005634 | nucleus |
Q9H3D4 | IDA | Human | PMID:12446779 |
| Cellular Component | GO:0005634 | nucleus |
RGD:620863 | IDA | Rat | RGD:1600401|PMID:11850815 |
| Cellular Component | GO:0005634 | nucleus |
RGD:620863 | IDA | Rat | RGD:1625439|PMID:15623521 |
| Cellular Component | GO:0043234 | protein complex |
RGD:620863 | IDA | Rat | RGD:1625439|PMID:15623521 |
| Cellular Component | GO:0019718 | rough microsome |
RGD:620863 | IDA | Rat | RGD:1625439|PMID:15623521 |
| Biological Process | GO:0006916 | anti-apoptosis |
MGI:1330810 | IMP | Mouse | MGI:MGI:3703103|PMID:17079275 |
| Biological Process | GO:0006915 | apoptosis |
Q9H3D4 | IDA | Human | PMID:9774969 |
| Biological Process | GO:0030154 | cell differentiation |
MGI:1330810 | IMP | Mouse | MGI:MGI:3487217|PMID:15371309 |
| Biological Process | GO:0007499 | ectoderm and mesoderm interaction |
MGI:1330810 | IMP | Mouse | MGI:MGI:1335635|PMID:10227294 |
| Biological Process | GO:0001736 | establishment of planar polarity |
MGI:1330810 | IDA | Mouse | MGI:MGI:3027687|PMID:14729569 |
| Biological Process | GO:0001942 | hair follicle development |
MGI:1330810 | IMP | Mouse | MGI:MGI:3612725|PMID:16410075 |
| Biological Process | GO:0031069 | hair follicle morphogenesis |
MGI:1330810 | IMP | Mouse | MGI:MGI:3621088|PMID:16524929 |
| Biological Process | GO:0006917 | induction of apoptosis |
MGI:1330810 | IDA | Mouse | MGI:MGI:1289874|PMID:9774969 |
| Biological Process | GO:0030216 | keratinocyte differentiation |
MGI:1330810 | IDA | Mouse | MGI:MGI:3027687|PMID:14729569 |
| Biological Process | GO:0001738 | morphogenesis of a polarized epithelium |
MGI:1330810 | IMP | Mouse | MGI:MGI:3525891|PMID:15189821 |
| Biological Process | GO:0045892 | negative regulation of transcription, DNA-dependent |
Q9H3D4 | IDA | Human | PMID:12446784 |
| Biological Process | GO:0042475 | odontogenesis of dentine-containing teeth |
MGI:1330810 | IMP | Mouse | MGI:MGI:3612725|PMID:16410075 |
| Biological Process | GO:0042475 | odontogenesis of dentine-containing teeth |
MGI:1330810 | IMP | Mouse | MGI:MGI:3621088|PMID:16524929 |
| Biological Process | GO:0009887 | organ morphogenesis |
MGI:1330810 | IMP | Mouse | MGI:MGI:1335635|PMID:10227294 |
| Biological Process | GO:0007389 | pattern specification process |
MGI:1330810 | IMP | Mouse | MGI:MGI:1335635|PMID:10227294 |
| Biological Process | GO:0030859 | polarized epithelial cell differentiation |
MGI:1330810 | IMP | Mouse | MGI:MGI:3525891|PMID:15189821 |
| Biological Process | GO:0002053 | positive regulation of mesenchymal cell proliferation |
MGI:1330810 | IMP | Mouse | MGI:MGI:3703103|PMID:17079275 |
| Biological Process | GO:0045747 | positive regulation of Notch signaling pathway |
Q9H3D4 | IDA | Human | PMID:11641404 |
| Biological Process | GO:0045944 | positive regulation of transcription from RNA polymerase II promoter |
MGI:1330810 | IDA | Mouse | MGI:MGI:1289874|PMID:9774969 |
| Biological Process | GO:0045893 | positive regulation of transcription, DNA-dependent |
Q9H3D4 | IDA | Human | PMID:12446784 |
| Biological Process | GO:0051289 | protein homotetramerization |
Q9H3D4 | IPI | Human | PMID:10373484 |
| Biological Process | GO:0001302 | replicative cell aging |
RGD:620863 | IMP | Rat | RGD:1600401|PMID:11850815 |
| Biological Process | GO:0001501 | skeletal development |
MGI:1330810 | IMP | Mouse | MGI:MGI:1335635|PMID:10227294 |
| Biological Process | GO:0048745 | smooth muscle development |
MGI:1330810 | IMP | Mouse | MGI:MGI:3703103|PMID:17079275 |
| Biological Process | GO:0060157 | urinary bladder development |
MGI:1330810 | IMP | Mouse | MGI:MGI:3703103|PMID:17079275 |