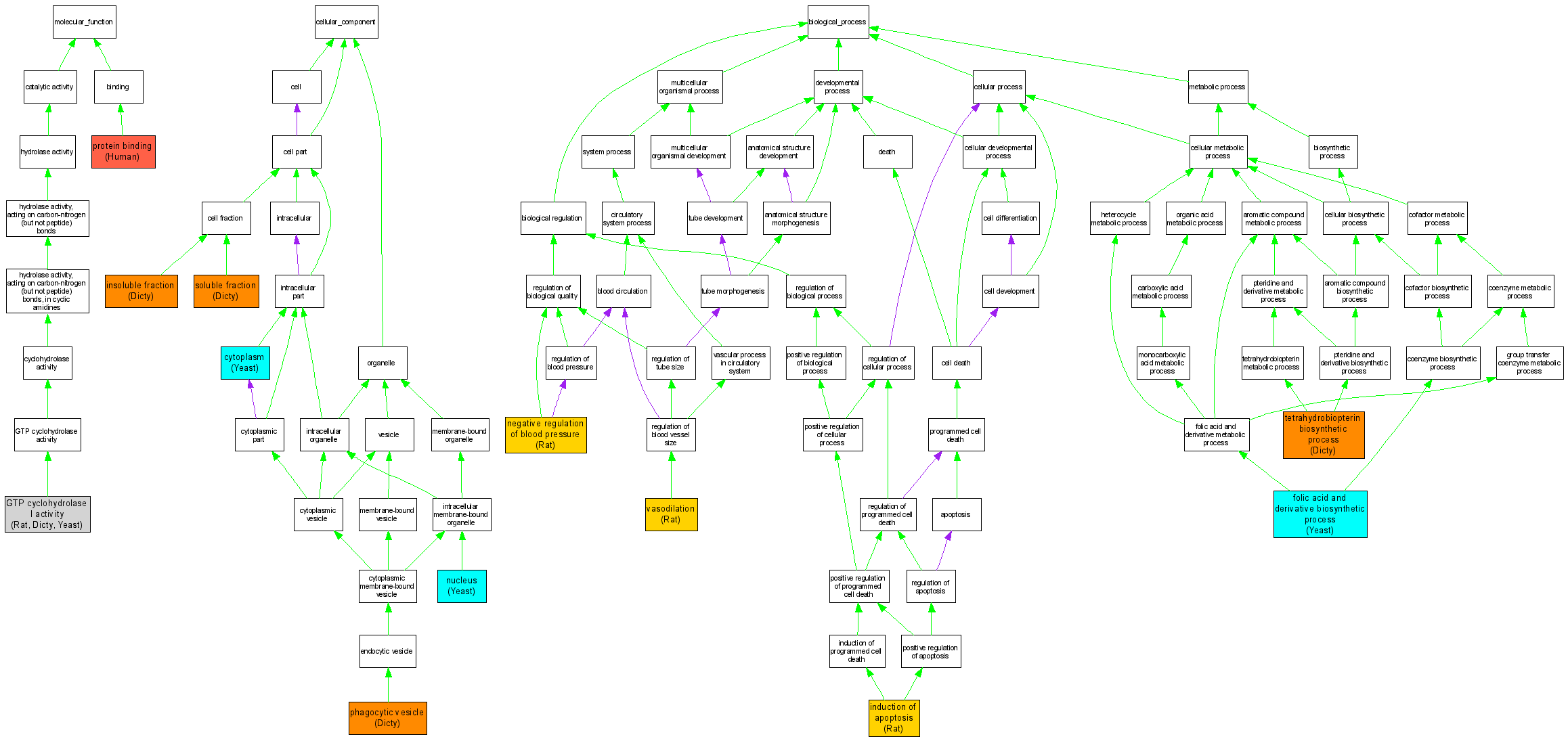
| Category | ID | Term | DB Object | Evidence | Organism | Reference |
| Molecular Function | GO:0003934 | GTP cyclohydrolase I activity |
RGD:61992 | IDA | Rat | RGD:1601284|PMID:15292175 |
| Molecular Function | GO:0003934 | GTP cyclohydrolase I activity |
RGD:61992 | IDA | Rat | RGD:625450|PMID:12051753 |
| Molecular Function | GO:0003934 | GTP cyclohydrolase I activity |
DDB0191399 | IDA | Dicty | DDB_REF:2395|PMID:8660315 |
| Molecular Function | GO:0003934 | GTP cyclohydrolase I activity |
DDB0191399 | IDA | Dicty | DDB_REF:6947|PMID:8870645 |
| Molecular Function | GO:0003934 | GTP cyclohydrolase I activity |
S000003499 | IMP | Yeast | SGD_REF:S000048485|PMID:8573145 |
| Molecular Function | GO:0005515 | protein binding |
P30793 | IPI | Human | PMID:16696853 |
| Cellular Component | GO:0005737 | cytoplasm |
S000003499 | IDA | Yeast | SGD_REF:S000074185|PMID:14562095 |
| Cellular Component | GO:0005737 | cytoplasm |
S000003499 | IDA | Yeast | SGD_REF:S000069459|PMID:11914276 |
| Cellular Component | GO:0005626 | insoluble fraction |
DDB0191399 | IDA | Dicty | DDB_REF:2395|PMID:8660315 |
| Cellular Component | GO:0005634 | nucleus |
S000003499 | IDA | Yeast | SGD_REF:S000074185|PMID:14562095 |
| Cellular Component | GO:0045335 | phagocytic vesicle |
DDB0191399 | IDA | Dicty | DDB_REF:11413|PMID:16926386 |
| Cellular Component | GO:0005625 | soluble fraction |
DDB0191399 | IDA | Dicty | DDB_REF:2395|PMID:8660315 |
| Cellular Component | GO:0005625 | soluble fraction |
DDB0191399 | IDA | Dicty | DDB_REF:11285|PMID:16527408 |
| Biological Process | GO:0009396 | folic acid and derivative biosynthetic process |
S000003499 | IMP | Yeast | SGD_REF:S000048485|PMID:8573145 |
| Biological Process | GO:0006917 | induction of apoptosis |
RGD:61992 | IEP | Rat | RGD:632772|PMID:12297263 |
| Biological Process | GO:0045776 | negative regulation of blood pressure |
RGD:61992 | IMP | Rat | RGD:1601283|PMID:12855421 |
| Biological Process | GO:0006729 | tetrahydrobiopterin biosynthetic process |
DDB0191399 | IDA | Dicty | DDB_REF:2395|PMID:8660315 |
| Biological Process | GO:0006729 | tetrahydrobiopterin biosynthetic process |
DDB0191399 | IDA | Dicty | DDB_REF:6947|PMID:8870645 |
| Biological Process | GO:0042311 | vasodilation |
RGD:61992 | IMP | Rat | RGD:1601283|PMID:12855421 |