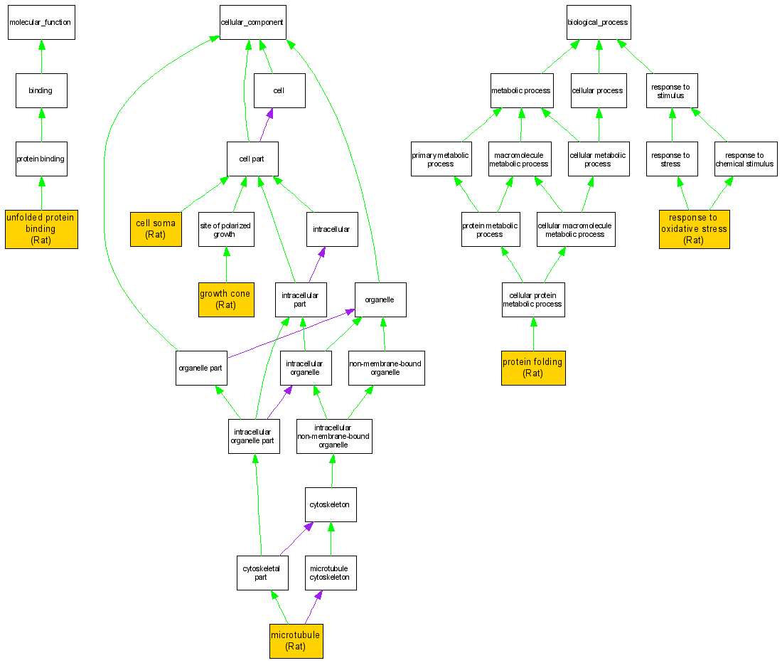
Compare GO annotations related to Dystonia-1, torsion using OMIM genes and OrthoDisease orthologs

A table of the annotations represented in this image is provided below.
CategoryIDTermDB ObjectEvidenceOrganismReference
Molecular FunctionGO:0051082unfolded protein binding RGD:628863IDARatRGD:1304300|PMID:14970196
Cellular ComponentGO:0043025cell soma RGD:628863IDARatRGD:1304300|PMID:14970196
Cellular ComponentGO:0030426growth cone RGD:628863IDARatRGD:1304300|PMID:14970196
Cellular ComponentGO:0005874microtubule RGD:628863IPIRatRGD:1304300|PMID:14970196
Biological ProcessGO:0006457protein folding RGD:628863IDARatRGD:1304300|PMID:14970196
Biological ProcessGO:0006979response to oxidative stress RGD:628863IPIRatRGD:634735|PMID:12671990