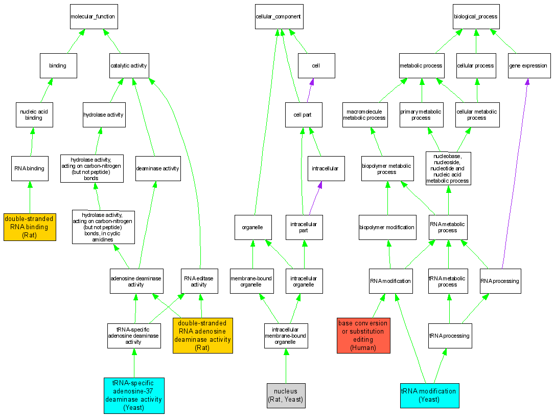
Compare GO annotations related to Dyschromatosis symmetrica hereditaria using OMIM genes and OrthoDisease orthologs

A table of the annotations represented in this image is provided below.
CategoryIDTermDB ObjectEvidenceOrganismReference
Molecular FunctionGO:0003726double-stranded RNA adenosine deaminase activity RGD:71099IDARatRGD:70797|PMID:7862132
Molecular FunctionGO:0003725double-stranded RNA binding RGD:71099IMPRatRGD:70797|PMID:7862132
Molecular FunctionGO:0043829tRNA-specific adenosine-37 deaminase activity S000003212IDAYeastSGD_REF:S000053048|PMID:9707437
Cellular ComponentGO:0005634nucleus RGD:71099IDARatRGD:70797|PMID:7862132
Cellular ComponentGO:0005634nucleus S000003212IDAYeastSGD_REF:S000069459|PMID:11914276
Biological ProcessGO:0016553base conversion or substitution editing P55265IDAHumanPMID:9020165
Biological ProcessGO:0006400tRNA modification S000003212IDAYeastSGD_REF:S000053048|PMID:9707437