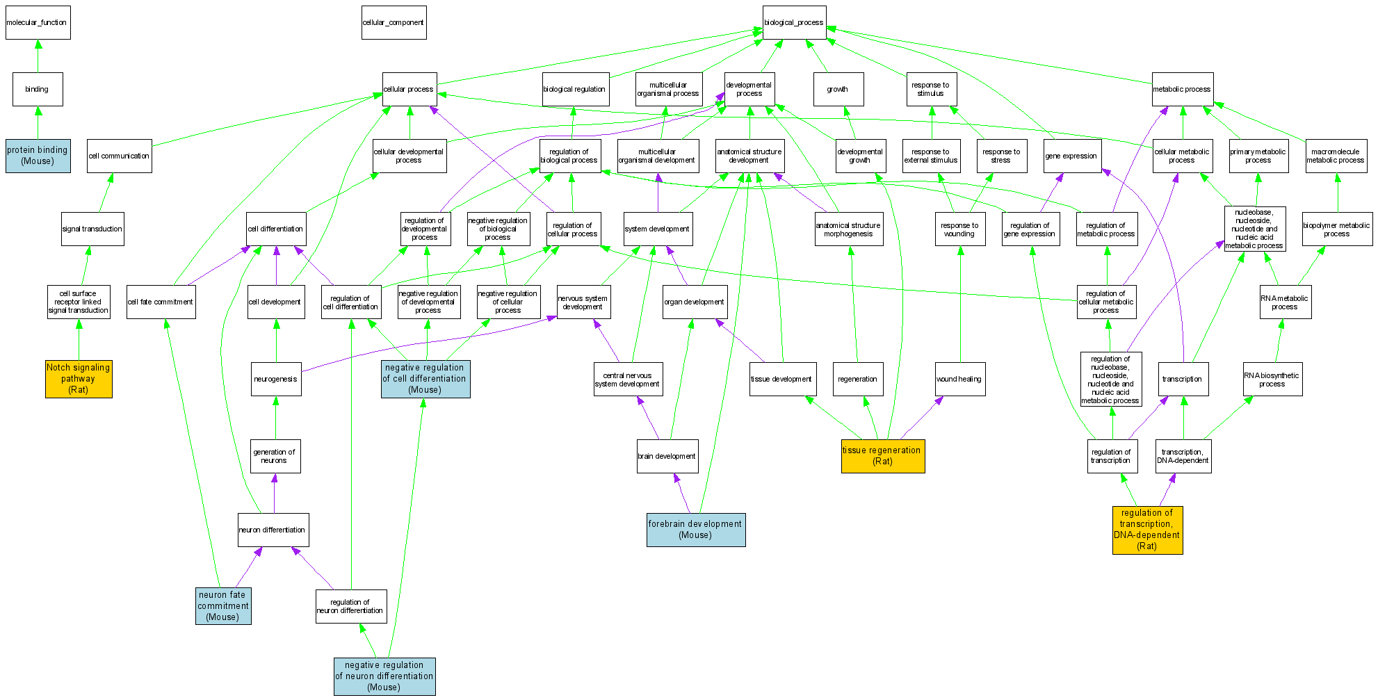
Compare GO annotations related to Cerebral arteriopathy with subcortical infarcts and leukoencephalopathy using OMIM genes and OrthoDisease orthologs

A table of the annotations represented in this image is provided below.
CategoryIDTermDB ObjectEvidenceOrganismReference
Molecular FunctionGO:0005515protein binding MGI:99460IPIMouseMGI:MGI:1347427|PMID:10551863
Biological ProcessGO:0030900forebrain development MGI:99460IGIMouseMGI:MGI:3604921|PMID:16120638
Biological ProcessGO:0045596negative regulation of cell differentiation MGI:99460IMPMouseMGI:MGI:3529381|PMID:15064243
Biological ProcessGO:0045665negative regulation of neuron differentiation MGI:99460IMPMouseMGI:MGI:3529381|PMID:15064243
Biological ProcessGO:0048663neuron fate commitment MGI:99460IGIMouseMGI:MGI:3604921|PMID:16120638
Biological ProcessGO:0007219Notch signaling pathway RGD:620761IDARatRGD:632418|PMID:11925448
Biological ProcessGO:0006355regulation of transcription, DNA-dependent RGD:620761IDARatRGD:625426|PMID:11971902
Biological ProcessGO:0042246tissue regeneration RGD:620761IEPRatRGD:1581404|PMID:16118793