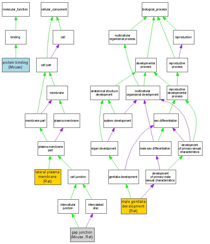
Compare GO annotations related to Vohwinkel syndrome using OMIM genes and OrthoDisease orthologs

A table of the annotations represented in this image is provided below.
CategoryIDTermDB ObjectEvidenceOrganismReference
Molecular FunctionGO:0005515protein binding MGI:95720IPIMouseMGI:MGI:2679790|PMID:14595769
Cellular ComponentGO:0005921gap junction MGI:95720IDAMouseMGI:MGI:2679790|PMID:14595769
Cellular ComponentGO:0005921gap junction RGD:728891IDARatRGD:632752|PMID:12064610
Cellular ComponentGO:0016328lateral plasma membrane RGD:728891IDARatRGD:628541|PMID:12388089
Biological ProcessGO:0030539male genitalia development RGD:728891IEPRatRGD:628541|PMID:12388089