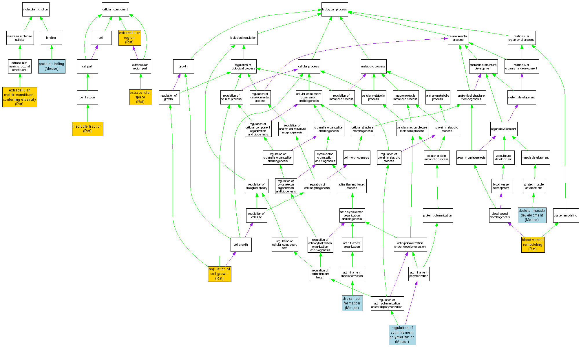
| Category | ID | Term | DB Object | Evidence | Organism | Reference |
| Molecular Function | GO:0030023 | extracellular matrix constituent conferring elasticity |
RGD:67394 | IMP | Rat | RGD:731206|PMID:10090127 |
| Molecular Function | GO:0005515 | protein binding |
MGI:95317 | IPI | Mouse | MGI:MGI:3616956|PMID:16251195 |
| Cellular Component | GO:0005576 | extracellular region |
RGD:67394 | IDA | Rat | RGD:1601028|PMID:16473861 |
| Cellular Component | GO:0005615 | extracellular space |
RGD:2594 | IDA | Rat | RGD:69830|PMID:10428823 |
| Cellular Component | GO:0005626 | insoluble fraction |
RGD:67394 | IDA | Rat | RGD:1601028|PMID:16473861 |
| Biological Process | GO:0001974 | blood vessel remodeling |
RGD:67394 | IDA | Rat | RGD:1580324|PMID:12844513 |
| Biological Process | GO:0030833 | regulation of actin filament polymerization |
MGI:95317 | IMP | Mouse | MGI:MGI:3027647|PMID:14614988 |
| Biological Process | GO:0001558 | regulation of cell growth |
RGD:2594 | IEP | Rat | RGD:632806|PMID:10347091 |
| Biological Process | GO:0007519 | skeletal muscle development |
MGI:95317 | IMP | Mouse | MGI:MGI:3027647|PMID:14614988 |
| Biological Process | GO:0043149 | stress fiber formation |
MGI:95317 | IMP | Mouse | MGI:MGI:3027647|PMID:14614988 |