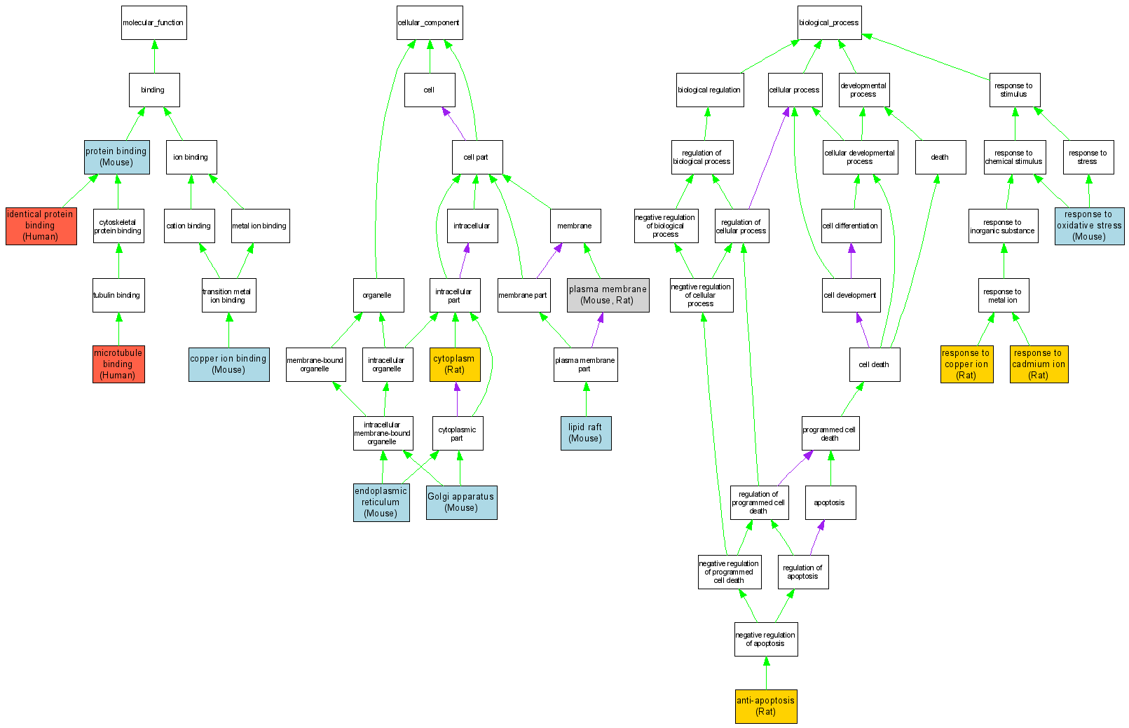
Compare GO annotations related to Creutzfeldt-Jakob disease using OMIM genes and OrthoDisease orthologs

A table of the annotations represented in this image is provided below.
CategoryIDTermDB ObjectEvidenceOrganismReference
Molecular FunctionGO:0005507copper ion binding MGI:97769IDAMouseMGI:MGI:2652950|PMID:12500977
Molecular FunctionGO:0042802identical protein binding P04156IPIHumanPMID:16286452
Molecular FunctionGO:0008017microtubule binding P04156IDAHumanPMID:16004966
Molecular FunctionGO:0005515protein binding MGI:97769IPIMouseMGI:MGI:3696592|PMID:16294306
Cellular ComponentGO:0005737cytoplasm RGD:3410IDARatRGD:1599950|PMID:17146448
Cellular ComponentGO:0005783endoplasmic reticulum MGI:97769IDAMouseMGI:MGI:2175940|PMID:11756421
Cellular ComponentGO:0005794Golgi apparatus MGI:97769IDAMouseMGI:MGI:2175940|PMID:11756421
Cellular ComponentGO:0045121lipid raft MGI:97769IDAMouseMGI:MGI:2674181|PMID:12927782
Cellular ComponentGO:0005886plasma membrane MGI:97769IDAMouseMGI:MGI:2175940|PMID:11756421
Cellular ComponentGO:0005886plasma membrane RGD:3410IDARatRGD:1599959|PMID:16248888
Biological ProcessGO:0006916anti-apoptosis RGD:3410IMPRatRGD:1599953|PMID:16766127
Biological ProcessGO:0046686response to cadmium ion RGD:3410IDARatRGD:1599958|PMID:16148034
Biological ProcessGO:0046688response to copper ion RGD:3410IDARatRGD:1599958|PMID:16148034
Biological ProcessGO:0006979response to oxidative stress MGI:97769IDAMouseMGI:MGI:2652950|PMID:12500977