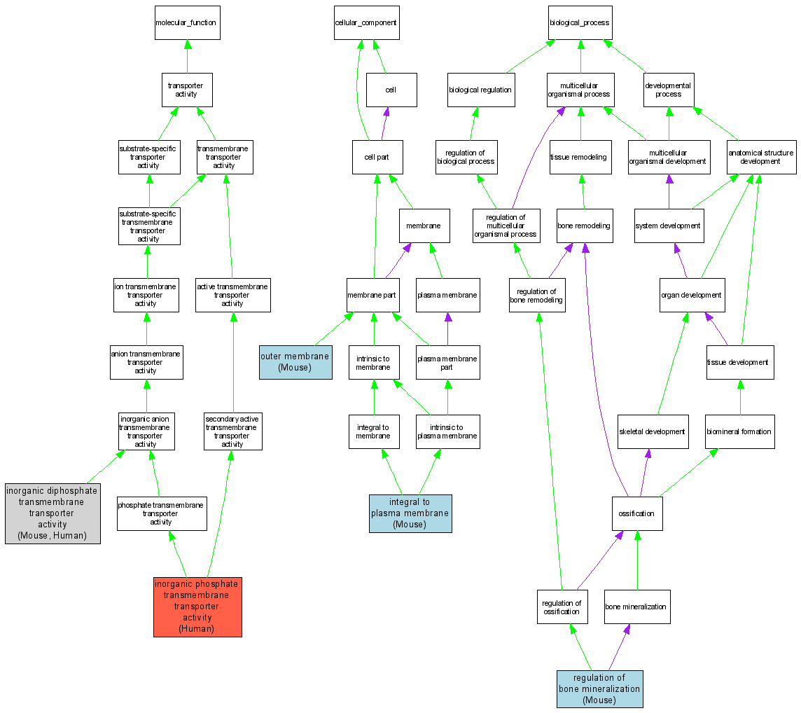
Compare GO annotations related to Craniometaphyseal dysplasia using OMIM genes and OrthoDisease orthologs

A table of the annotations represented in this image is provided below.
CategoryIDTermDB ObjectEvidenceOrganismReference
Molecular FunctionGO:0030504inorganic diphosphate transmembrane transporter activity MGI:3045421IDAMouseMGI:MGI:1860991|PMID:10894769
Molecular FunctionGO:0030504inorganic diphosphate transmembrane transporter activity Q9HCJ1IDAHumanPMID:11326272
Molecular FunctionGO:0005315inorganic phosphate transmembrane transporter activity Q9HCJ1IDAHumanPMID:11326272
Cellular ComponentGO:0005887integral to plasma membrane MGI:3045421IDAMouseMGI:MGI:1860991|PMID:10894769
Cellular ComponentGO:0019867outer membrane MGI:3045421IEPMousePMID:10894769
Biological ProcessGO:0030500regulation of bone mineralization MGI:3045421IMPMouseMGI:MGI:1860991|PMID:10894769