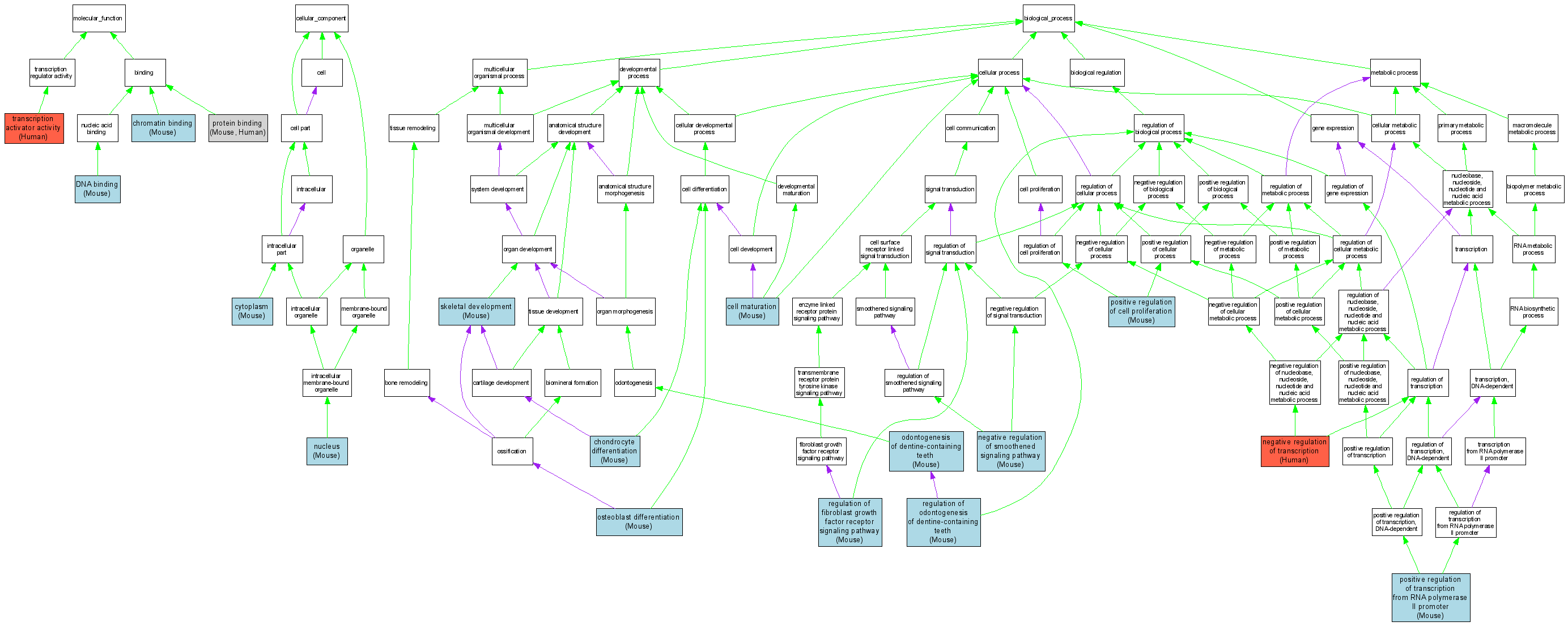
| Category | ID | Term | DB Object | Evidence | Organism | Reference |
| Molecular Function | GO:0003682 | chromatin binding |
MGI:99829 | IDA | Mouse | MGI:MGI:3513625|PMID:15537544 |
| Molecular Function | GO:0003677 | DNA binding |
MGI:99829 | IDA | Mouse | MGI:MGI:2673083|PMID:12807883 |
| Molecular Function | GO:0003677 | DNA binding |
MGI:99829 | IDA | Mouse | MGI:MGI:3039923|PMID:15107406 |
| Molecular Function | GO:0005515 | protein binding |
MGI:99829 | IPI | Mouse | MGI:MGI:3513625|PMID:15537544 |
| Molecular Function | GO:0005515 | protein binding |
MGI:99829 | IPI | Mouse | MGI:MGI:3694183|PMID:16299379 |
| Molecular Function | GO:0005515 | protein binding |
Q13950 | IPI | Human | PMID:11965546 |
| Molecular Function | GO:0005515 | protein binding |
Q13950 | IPI | Human | PMID:12145306 |
| Molecular Function | GO:0016563 | transcription activator activity |
Q13950 | IDA | Human | PMID:11965546 |
| Cellular Component | GO:0005737 | cytoplasm |
MGI:99829 | IDA | Mouse | MGI:MGI:3051083|PMID:15225881 |
| Cellular Component | GO:0005634 | nucleus |
MGI:99829 | IDA | Mouse | MGI:MGI:2446761|PMID:12434156 |
| Cellular Component | GO:0005634 | nucleus |
MGI:99829 | IDA | Mouse | MGI:MGI:3528208|PMID:15565649 |
| Biological Process | GO:0048469 | cell maturation |
MGI:99829 | IGI | Mouse | MGI:MGI:3039923|PMID:15107406 |
| Biological Process | GO:0048469 | cell maturation |
MGI:99829 | IMP | Mouse | MGI:MGI:3528197|PMID:15389629 |
| Biological Process | GO:0002062 | chondrocyte differentiation |
MGI:99829 | IGI | Mouse | MGI:MGI:3620436|PMID:16476422 |
| Biological Process | GO:0045879 | negative regulation of smoothened signaling pathway |
MGI:99829 | IMP | Mouse | MGI:MGI:3656469|PMID:15668330 |
| Biological Process | GO:0016481 | negative regulation of transcription |
Q13950 | IDA | Human | PMID:11965546 |
| Biological Process | GO:0042475 | odontogenesis of dentine-containing teeth |
MGI:99829 | IMP | Mouse | MGI:MGI:3051915|PMID:15136142 |
| Biological Process | GO:0042475 | odontogenesis of dentine-containing teeth |
MGI:99829 | IMP | Mouse | MGI:MGI:3656469|PMID:15668330 |
| Biological Process | GO:0001649 | osteoblast differentiation |
MGI:99829 | IGI | Mouse | MGI:MGI:3528208|PMID:15565649 |
| Biological Process | GO:0001649 | osteoblast differentiation |
MGI:99829 | IMP | Mouse | MGI:MGI:3528197|PMID:15389629 |
| Biological Process | GO:0001649 | osteoblast differentiation |
MGI:99829 | IGI | Mouse | MGI:MGI:3587162|PMID:16099986 |
| Biological Process | GO:0008284 | positive regulation of cell proliferation |
MGI:99829 | IGI | Mouse | MGI:MGI:3620436|PMID:16476422 |
| Biological Process | GO:0008284 | positive regulation of cell proliferation |
MGI:99829 | IMP | Mouse | MGI:MGI:3656469|PMID:15668330 |
| Biological Process | GO:0045944 | positive regulation of transcription from RNA polymerase II promoter |
MGI:99829 | IDA | Mouse | MGI:MGI:2446761|PMID:12434156 |
| Biological Process | GO:0045944 | positive regulation of transcription from RNA polymerase II promoter |
MGI:99829 | IDA | Mouse | MGI:MGI:3039923|PMID:15107406 |
| Biological Process | GO:0045944 | positive regulation of transcription from RNA polymerase II promoter |
MGI:99829 | IGI | Mouse | MGI:MGI:3513625|PMID:15537544 |
| Biological Process | GO:0045944 | positive regulation of transcription from RNA polymerase II promoter |
MGI:99829 | IGI | Mouse | MGI:MGI:3587162|PMID:16099986 |
| Biological Process | GO:0040036 | regulation of fibroblast growth factor receptor signaling pathway |
MGI:99829 | IMP | Mouse | MGI:MGI:3051915|PMID:15136142 |
| Biological Process | GO:0042487 | regulation of odontogenesis of dentine-containing teeth |
MGI:99829 | IMP | Mouse | MGI:MGI:2683810|PMID:14688224 |
| Biological Process | GO:0001501 | skeletal development |
MGI:99829 | IMP | Mouse | MGI:MGI:2683810|PMID:14688224 |
| Biological Process | GO:0001501 | skeletal development |
MGI:99829 | IMP | Mouse | MGI:MGI:3628871|PMID:15050892 |