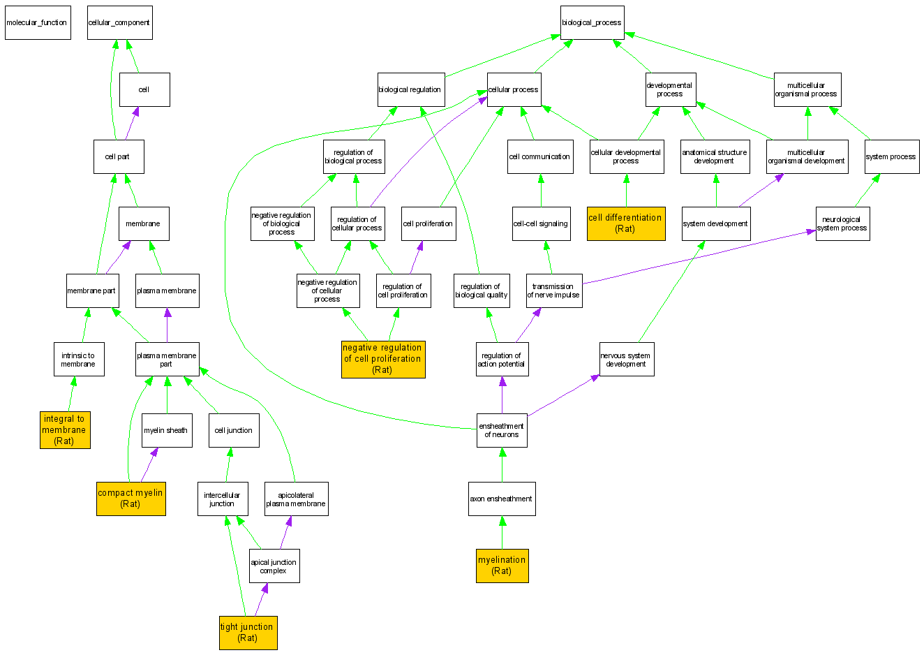
Compare GO annotations related to Charcot-Marie-Tooth disease, type 1E using OMIM genes and OrthoDisease orthologs

A table of the annotations represented in this image is provided below.
CategoryIDTermDB ObjectEvidenceOrganismReference
Cellular ComponentGO:0043218compact myelin RGD:3359IMPRatRGD:1358785|PMID:1556154
Cellular ComponentGO:0016021integral to membrane RGD:3359IDARatRGD:70581|PMID:11717414
Cellular ComponentGO:0005923tight junction RGD:3359IDARatRGD:70581|PMID:11717414
Biological ProcessGO:0030154cell differentiation RGD:3359IDARatRGD:729622|PMID:11456309
Biological ProcessGO:0042552myelination RGD:3359IDARatRGD:729622|PMID:11456309
Biological ProcessGO:0042552myelination RGD:3359IMPRatRGD:729622|PMID:11456309
Biological ProcessGO:0008285negative regulation of cell proliferation RGD:3359IMPRatRGD:1358784|PMID:7720703