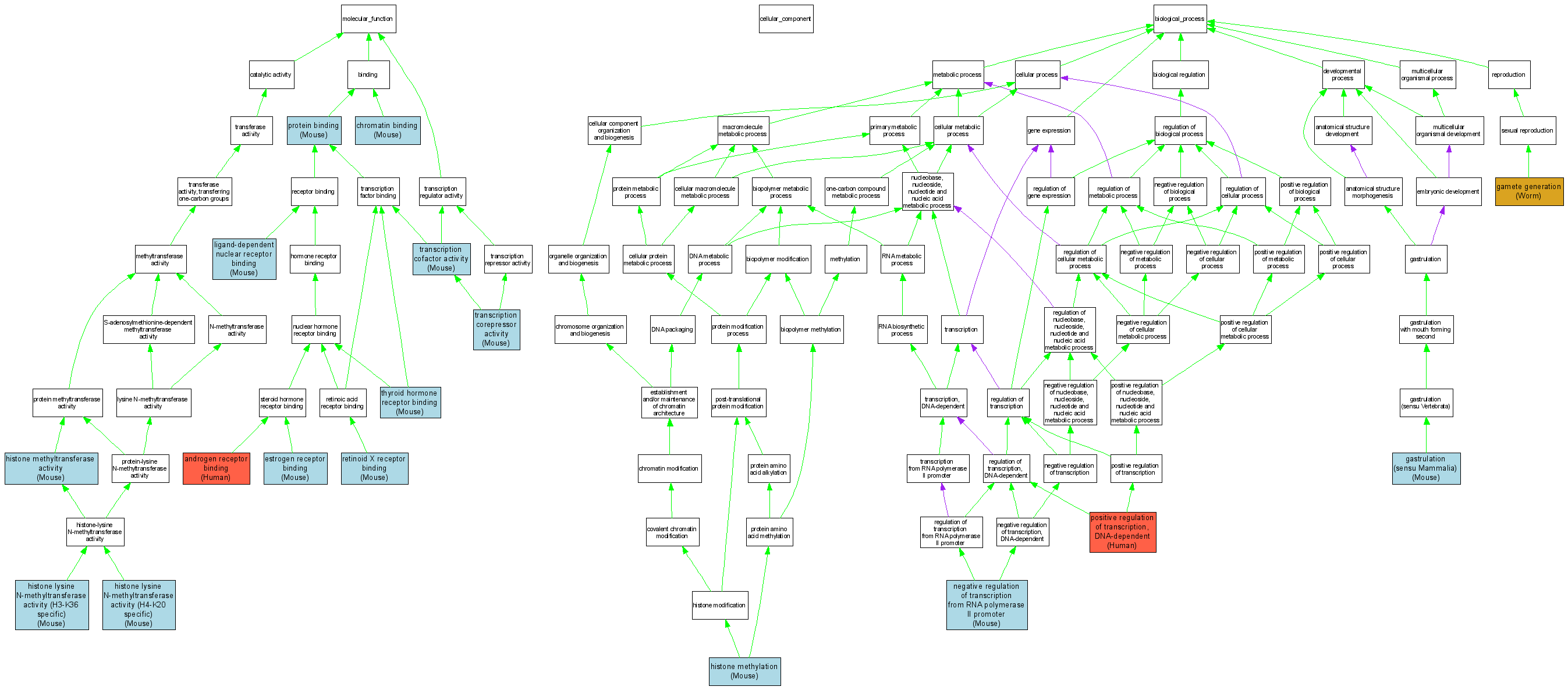
| Category | ID | Term | DB Object | Evidence | Organism | Reference |
| Molecular Function | GO:0050681 | androgen receptor binding |
Q96L73 | IDA | Human | PMID:11509567 |
| Molecular Function | GO:0003682 | chromatin binding |
MGI:1276545 | IDA | Mouse | MGI:MGI:3057220|PMID:15522233 |
| Molecular Function | GO:0030331 | estrogen receptor binding |
MGI:1276545 | IPI | Mouse | MGI:MGI:1267129|PMID:9628876 |
| Molecular Function | GO:0046975 | histone lysine N-methyltransferase activity (H3-K36 specific) |
MGI:1276545 | IDA | Mouse | MGI:MGI:2664413|PMID:12805229 |
| Molecular Function | GO:0042799 | histone lysine N-methyltransferase activity (H4-K20 specific) |
MGI:1276545 | IDA | Mouse | MGI:MGI:2664413|PMID:12805229 |
| Molecular Function | GO:0042054 | histone methyltransferase activity |
MGI:1276545 | IDA | Mouse | MGI:MGI:2664413|PMID:12805229 |
| Molecular Function | GO:0016922 | ligand-dependent nuclear receptor binding |
MGI:1276545 | IPI | Mouse | MGI:MGI:1267129|PMID:9628876 |
| Molecular Function | GO:0005515 | protein binding |
MGI:1276545 | IPI | Mouse | MGI:MGI:3045680|PMID:15169884 |
| Molecular Function | GO:0046965 | retinoid X receptor binding |
MGI:1276545 | IPI | Mouse | MGI:MGI:1267129|PMID:9628876 |
| Molecular Function | GO:0046966 | thyroid hormone receptor binding |
MGI:1276545 | IPI | Mouse | MGI:MGI:1267129|PMID:9628876 |
| Molecular Function | GO:0003712 | transcription cofactor activity |
MGI:1276545 | IDA | Mouse | MGI:MGI:1267129|PMID:9628876 |
| Molecular Function | GO:0003714 | transcription corepressor activity |
MGI:1276545 | IDA | Mouse | MGI:MGI:1267129|PMID:9628876 |
| Biological Process | GO:0007276 | gamete generation |
WBGene00003222 | IMP | Worm | WB:WBPaper00006395|PMID:14551910 |
| Biological Process | GO:0010003 | gastrulation (sensu Mammalia) |
MGI:1276545 | IMP | Mouse | MGI:MGI:2664413|PMID:12805229 |
| Biological Process | GO:0016571 | histone methylation |
MGI:1276545 | IDA | Mouse | MGI:MGI:2664413|PMID:12805229 |
| Biological Process | GO:0000122 | negative regulation of transcription from RNA polymerase II promoter |
MGI:1276545 | IDA | Mouse | MGI:MGI:1267129|PMID:9628876 |
| Biological Process | GO:0045893 | positive regulation of transcription, DNA-dependent |
Q96L73 | IDA | Human | PMID:11509567 |