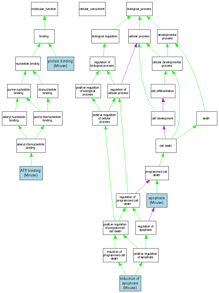
Compare GO annotations related to Dementia, familial Danish using OMIM genes and OrthoDisease orthologs

A table of the annotations represented in this image is provided below.
CategoryIDTermDB ObjectEvidenceOrganismReference
Molecular FunctionGO:0005524ATP binding MGI:1309517IDAMouseMGI:MGI:1890115|PMID:10679242
Molecular FunctionGO:0005515protein binding MGI:1309517IPIMouseMGI:MGI:2179928|PMID:12082633
Biological ProcessGO:0006915apoptosis MGI:1309517IDAMouseMGI:MGI:2179928|PMID:12082633
Biological ProcessGO:0006915apoptosis MGI:1309517IMPMouseMGI:MGI:2179928|PMID:12082633
Biological ProcessGO:0006917induction of apoptosis MGI:1309517IGIMouseMGI:MGI:2179928|PMID:12082633