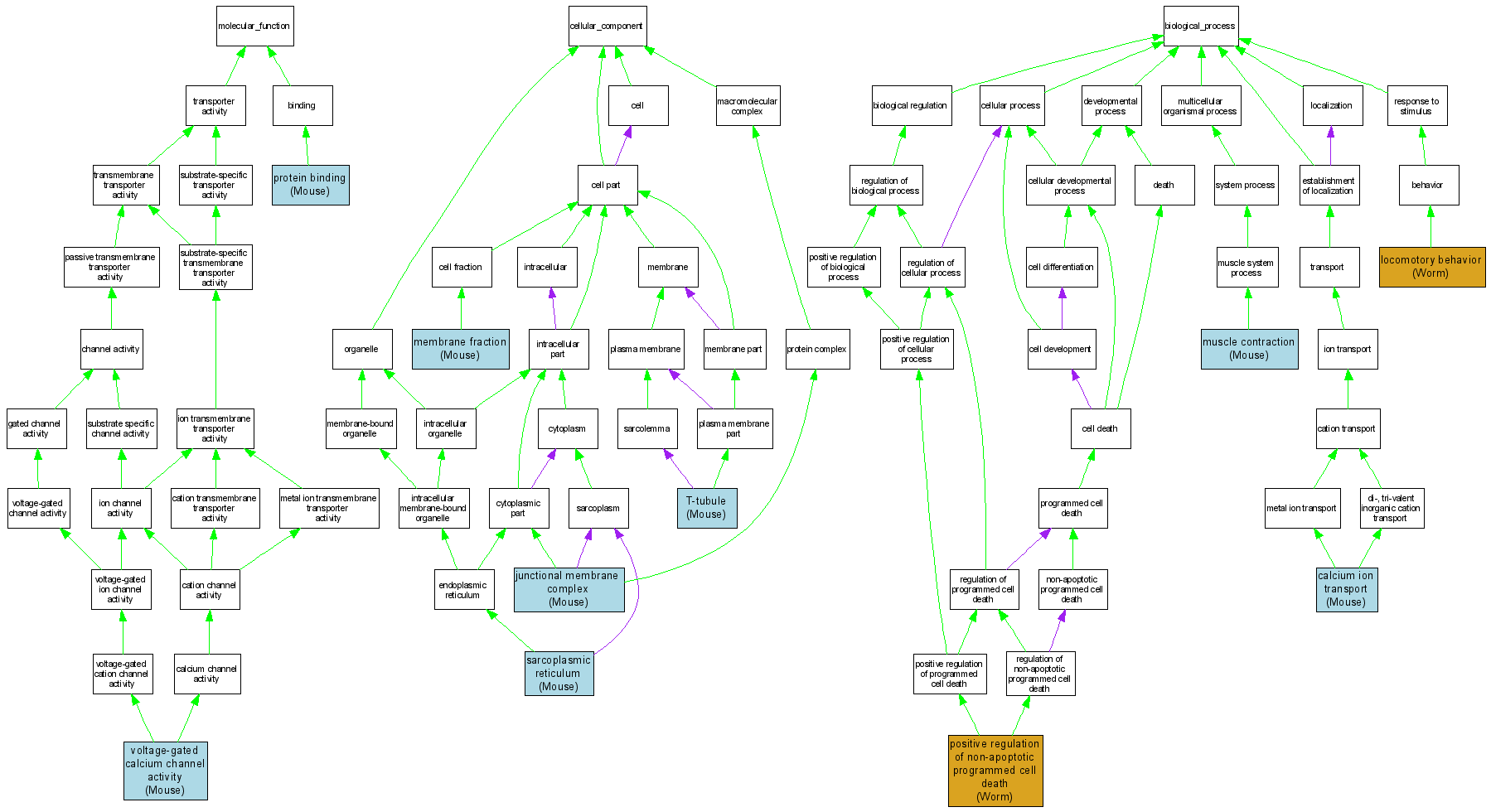
Compare GO annotations related to Central core disease using OMIM genes and OrthoDisease orthologs

A table of the annotations represented in this image is provided below.
CategoryIDTermDB ObjectEvidenceOrganismReference
Molecular FunctionGO:0005515protein binding MGI:99659IPIMouseMGI:MGI:3688344|PMID:15102471
Molecular FunctionGO:0005245voltage-gated calcium channel activity MGI:99659IDAMouseMGI:MGI:3028707|PMID:12954602
Cellular ComponentGO:0030314junctional membrane complex MGI:99659IDAMouseMGI:MGI:1342891|PMID:10444070
Cellular ComponentGO:0005624membrane fraction MGI:99659IDAMouseMGI:MGI:70290|PMID:7832748
Cellular ComponentGO:0016529sarcoplasmic reticulum MGI:99659IDAMouseMGI:MGI:2153332|PMID:11784029
Cellular ComponentGO:0016529sarcoplasmic reticulum MGI:99659IDAMouseMGI:MGI:70290|PMID:7832748
Cellular ComponentGO:0016529sarcoplasmic reticulum MGI:99659IDAMouseMGI:MGI:84458|PMID:8943043
Cellular ComponentGO:0016529sarcoplasmic reticulum MGI:99659IDAMouseMGI:MGI:3028707|PMID:12954602
Cellular ComponentGO:0016529sarcoplasmic reticulum MGI:99659IDAMouseMGI:MGI:3529615|PMID:15536090
Cellular ComponentGO:0030315T-tubule MGI:99659IDAMouseMGI:MGI:84458|PMID:8943043
Cellular ComponentGO:0030315T-tubule MGI:99659IDAMouseMGI:MGI:3529615|PMID:15536090
Biological ProcessGO:0006816calcium ion transport MGI:99659IDAMouseMGI:MGI:3028707|PMID:12954602
Biological ProcessGO:0007626locomotory behavior WBGene00006801IMPWormWB:WBPaper00006395|PMID:14551910
Biological ProcessGO:0006936muscle contraction MGI:99659IDAMouseMGI:MGI:3028707|PMID:12954602
Biological ProcessGO:0043071positive regulation of non-apoptotic programmed cell death WBGene00006801IGIWormWB:WBPaper00026649|PMID:16005300