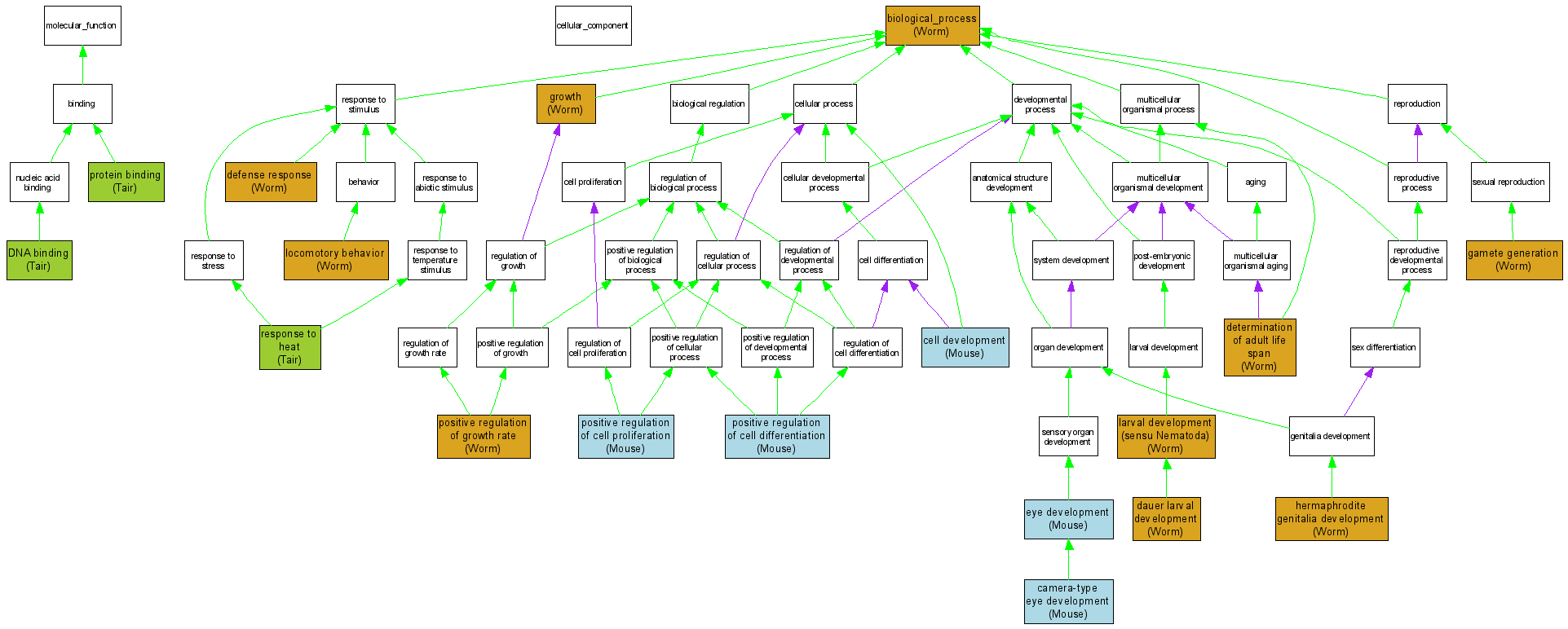
| Category | ID | Term | DB Object | Evidence | Organism | Reference |
| Molecular Function | GO:0003677 | DNA binding |
gene:3715313 | IDA | Tair | TAIR:Publication:4721|PMID:7948881 |
| Molecular Function | GO:0005515 | protein binding |
gene:3715313 | IPI | Tair | TAIR:Publication:1547336|PMID:11807141 |
| Biological Process | GO:0008150 | biological_process |
WBGene00002004 | IMP | Worm | WB:WBPaper00004651|PMID:11231151 |
| Biological Process | GO:0008150 | biological_process |
WBGene00002004 | IMP | Worm | WB:WBPaper00006395|PMID:14551910 |
| Biological Process | GO:0043010 | camera-type eye development |
MGI:1347058 | IMP | Mouse | MGI:MGI:3056833|PMID:15483628 |
| Biological Process | GO:0048468 | cell development |
MGI:1347058 | IMP | Mouse | MGI:MGI:3526483|PMID:15593327 |
| Biological Process | GO:0040024 | dauer larval development |
WBGene00002004 | IGI | Worm | WB:WBPaper00006377|PMID:14668486 |
| Biological Process | GO:0006952 | defense response |
WBGene00002004 | IMP | Worm | WB:WBPaper00028419|PMID:16916933 |
| Biological Process | GO:0008340 | determination of adult life span |
WBGene00002004 | IMP | Worm | WB:WBPaper00006395|PMID:14551910 |
| Biological Process | GO:0008340 | determination of adult life span |
WBGene00002004 | IMP | Worm | WB:WBPaper00006377|PMID:14668486 |
| Biological Process | GO:0008340 | determination of adult life span |
WBGene00002004 | IGI | Worm | WB:WBPaper00006377|PMID:14668486 |
| Biological Process | GO:0001654 | eye development |
MGI:1347058 | IMP | Mouse | MGI:MGI:3056236|PMID:15343150 |
| Biological Process | GO:0007276 | gamete generation |
WBGene00002004 | IMP | Worm | WB:WBPaper00006395|PMID:14551910 |
| Biological Process | GO:0040007 | growth |
WBGene00002004 | IMP | Worm | WB:WBPaper00004651|PMID:11231151 |
| Biological Process | GO:0040035 | hermaphrodite genitalia development |
WBGene00002004 | IMP | Worm | WB:WBPaper00006395|PMID:14551910 |
| Biological Process | GO:0002119 | larval development (sensu Nematoda) |
WBGene00002004 | IMP | Worm | WB:WBPaper00004651|PMID:11231151 |
| Biological Process | GO:0007626 | locomotory behavior |
WBGene00002004 | IMP | Worm | WB:WBPaper00006395|PMID:14551910 |
| Biological Process | GO:0045597 | positive regulation of cell differentiation |
MGI:1347058 | IMP | Mouse | MGI:MGI:3056833|PMID:15483628 |
| Biological Process | GO:0008284 | positive regulation of cell proliferation |
MGI:1347058 | IMP | Mouse | MGI:MGI:3056833|PMID:15483628 |
| Biological Process | GO:0008284 | positive regulation of cell proliferation |
MGI:1347058 | IGI | Mouse | MGI:MGI:3056833|PMID:15483628 |
| Biological Process | GO:0040010 | positive regulation of growth rate |
WBGene00002004 | IMP | Worm | WB:WBPaper00006395|PMID:14551910 |
| Biological Process | GO:0009408 | response to heat |
gene:3715313 | IEP | Tair | TAIR:Publication:4721|PMID:7948881 |