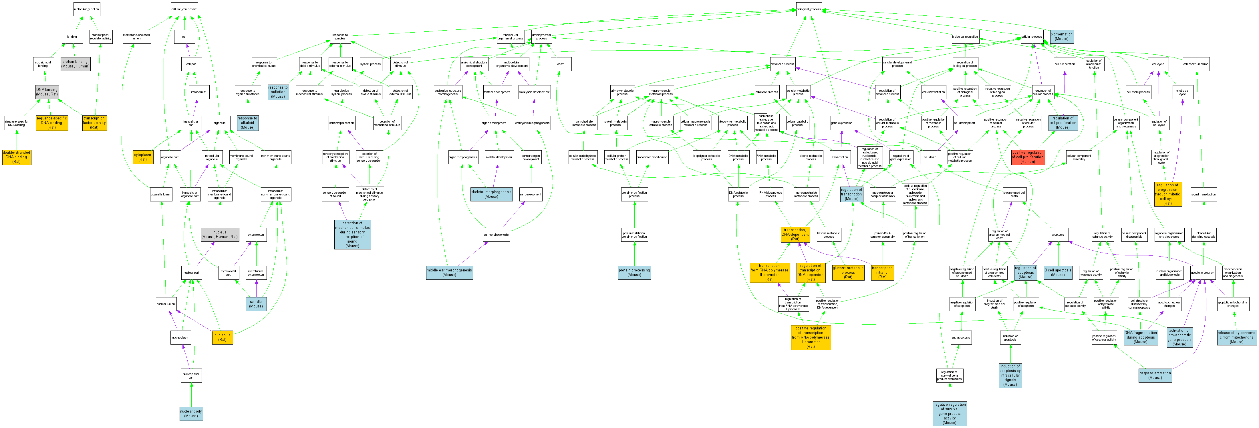
Compare GO annotations related to Burkitt lymphoma using OMIM genes and OrthoDisease orthologs

A table of the annotations represented in this image is provided below.
CategoryIDTermDB ObjectEvidenceOrganismReference
Molecular FunctionGO:0003677DNA binding MGI:97250IDAMouseMGI:MGI:2679173|PMID:14560010
Molecular FunctionGO:0003677DNA binding MGI:97250IDAMouseMGI:MGI:2675510|PMID:12970171
Molecular FunctionGO:0003677DNA binding RGD:3130IDARatRGD:619701|PMID:11799123
Molecular FunctionGO:0003690double-stranded DNA binding RGD:3130IDARatRGD:1601462|PMID:15139290
Molecular FunctionGO:0005515protein binding MGI:97250IPIMouseMGI:MGI:3574687|PMID:15735755
Molecular FunctionGO:0005515protein binding MGI:97250IPIMouseMGI:MGI:1336527|PMID:10229200
Molecular FunctionGO:0005515protein binding P01106IPIHumanPMID:10597290
Molecular FunctionGO:0005515protein binding P01106IPIHumanPMID:12706874
Molecular FunctionGO:0005515protein binding P01106IPIHumanPMID:9308237
Molecular FunctionGO:0005515protein binding P01106IPIHumanPMID:9708738
Molecular FunctionGO:0043565sequence-specific DNA binding RGD:3130IDARatRGD:1601462|PMID:15139290
Molecular FunctionGO:0003700transcription factor activity RGD:3130IDARatRGD:1601462|PMID:15139290
Cellular ComponentGO:0005737cytoplasm RGD:3130IDARatRGD:1599896|PMID:9130602
Cellular ComponentGO:0016604nuclear body MGI:97250IDAMouseMGI:MGI:3574687|PMID:15735755
Cellular ComponentGO:0005730nucleolus RGD:3130IDARatRGD:1581930
Cellular ComponentGO:0005634nucleus MGI:97250IDAMouseMGI:MGI:2159585|PMID:11872843
Cellular ComponentGO:0005634nucleus P01106IDAHumanPMID:15994933
Cellular ComponentGO:0005634nucleus RGD:3130IDARatRGD:1581930
Cellular ComponentGO:0005634nucleus RGD:3130IDARatRGD:1599896|PMID:9130602
Cellular ComponentGO:0005819spindle MGI:97250IDAMouseMGI:MGI:3056244|PMID:15509711
Biological ProcessGO:0008633activation of pro-apoptotic gene products MGI:97250IDAMouseMGI:MGI:2677658|PMID:14517295
Biological ProcessGO:0008633activation of pro-apoptotic gene products MGI:97250IMPMouseMGI:MGI:2677658|PMID:14517295
Biological ProcessGO:0001783B cell apoptosis MGI:97250IMPMouseMGI:MGI:3692035|PMID:12970677
Biological ProcessGO:0006919caspase activation MGI:97250IDAMouseMGI:MGI:2677658|PMID:14517295
Biological ProcessGO:0050910detection of mechanical stimulus during sensory perception of sound MGI:97250IMPMouseMGI:MGI:3712581|PMID:17523175
Biological ProcessGO:0006309DNA fragmentation during apoptosis MGI:97250IDAMouseMGI:MGI:2677658|PMID:14517295
Biological ProcessGO:0006006glucose metabolic process RGD:3130IMPRatRGD:1581934|PMID:12480946
Biological ProcessGO:0008629induction of apoptosis by intracellular signals MGI:97250IDAMouseMGI:MGI:2677658|PMID:14517295
Biological ProcessGO:0008629induction of apoptosis by intracellular signals MGI:97250IMPMouseMGI:MGI:2677658|PMID:14517295
Biological ProcessGO:0042474middle ear morphogenesis MGI:97250IMPMouseMGI:MGI:3712581|PMID:17523175
Biological ProcessGO:0008634negative regulation of survival gene product activity MGI:97250IDAMouseMGI:MGI:2677658|PMID:14517295
Biological ProcessGO:0008634negative regulation of survival gene product activity MGI:97250IMPMouseMGI:MGI:2677658|PMID:14517295
Biological ProcessGO:0043473pigmentation MGI:97250IMPMouseMGI:MGI:3712581|PMID:17523175
Biological ProcessGO:0008284positive regulation of cell proliferation P01106IDAHumanPMID:15994933
Biological ProcessGO:0045944positive regulation of transcription from RNA polymerase II promoter RGD:3130IMPRatRGD:1581934|PMID:12480946
Biological ProcessGO:0016485protein processing MGI:97250IMPMouseMGI:MGI:3692035|PMID:12970677
Biological ProcessGO:0042981regulation of apoptosis MGI:97250IDAMouseMGI:MGI:2386811|PMID:12235125
Biological ProcessGO:0042127regulation of cell proliferation MGI:97250IDAMouseMGI:MGI:2386811|PMID:12235125
Biological ProcessGO:0042127regulation of cell proliferation MGI:97250IDAMouseMGI:MGI:2677658|PMID:14517295
Biological ProcessGO:0007346regulation of progression through mitotic cell cycle RGD:3130IMPRatRGD:625485|PMID:12070150
Biological ProcessGO:0045449regulation of transcription MGI:97250IGIMouseMGI:MGI:77472|PMID:8521822
Biological ProcessGO:0006355regulation of transcription, DNA-dependent RGD:3130IDARatRGD:619701|PMID:11799123
Biological ProcessGO:0001836release of cytochrome c from mitochondria MGI:97250IDAMouseMGI:MGI:2677658|PMID:14517295
Biological ProcessGO:0043279response to alkaloid MGI:97250IMPMouseMGI:MGI:3692035|PMID:12970677
Biological ProcessGO:0009314response to radiation MGI:97250IDAMouseMGI:MGI:2677658|PMID:14517295
Biological ProcessGO:0009314response to radiation MGI:97250IMPMouseMGI:MGI:2677658|PMID:14517295
Biological ProcessGO:0048705skeletal morphogenesis MGI:97250IMPMouseMGI:MGI:3712581|PMID:17523175
Biological ProcessGO:0006366transcription from RNA polymerase II promoter RGD:3130IDARatRGD:1601462|PMID:15139290
Biological ProcessGO:0006352transcription initiation RGD:3130IDARatRGD:69897|PMID:3306601
Biological ProcessGO:0006351transcription, DNA-dependent RGD:3130IDARatRGD:1601462|PMID:15139290