| Category | ID | Term | DB Object | Evidence | Organism | Reference |
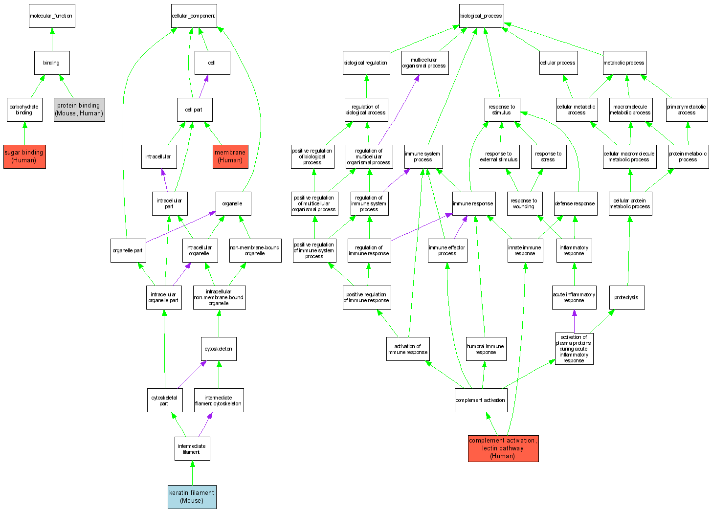
| Molecular Function | GO:0005515 | protein binding |
MGI:96685 | IPI | Mouse | MGI:MGI:3688344|PMID:15102471 |
| Molecular Function | GO:0005515 | protein binding |
P04264 | IMP | Human | PMID:11290596 |
| Molecular Function | GO:0005515 | protein binding |
P04264 | IPI | Human | PMID:11290596 |
| Molecular Function | GO:0005515 | protein binding |
P13645 | IPI | Human | PMID:17373842 |
| Molecular Function | GO:0005529 | sugar binding |
P04264 | IPI | Human | PMID:11549596 |
| Cellular Component | GO:0045095 | keratin filament |
MGI:96685 | IDA | Mouse | MGI:MGI:3027295|PMID:14673151 |
| Cellular Component | GO:0016020 | membrane |
P04264 | IDA | Human | PMID:11290596 |
| Biological Process | GO:0001867 | complement activation, lectin pathway |
P04264 | IPI | Human | PMID:11549596 |