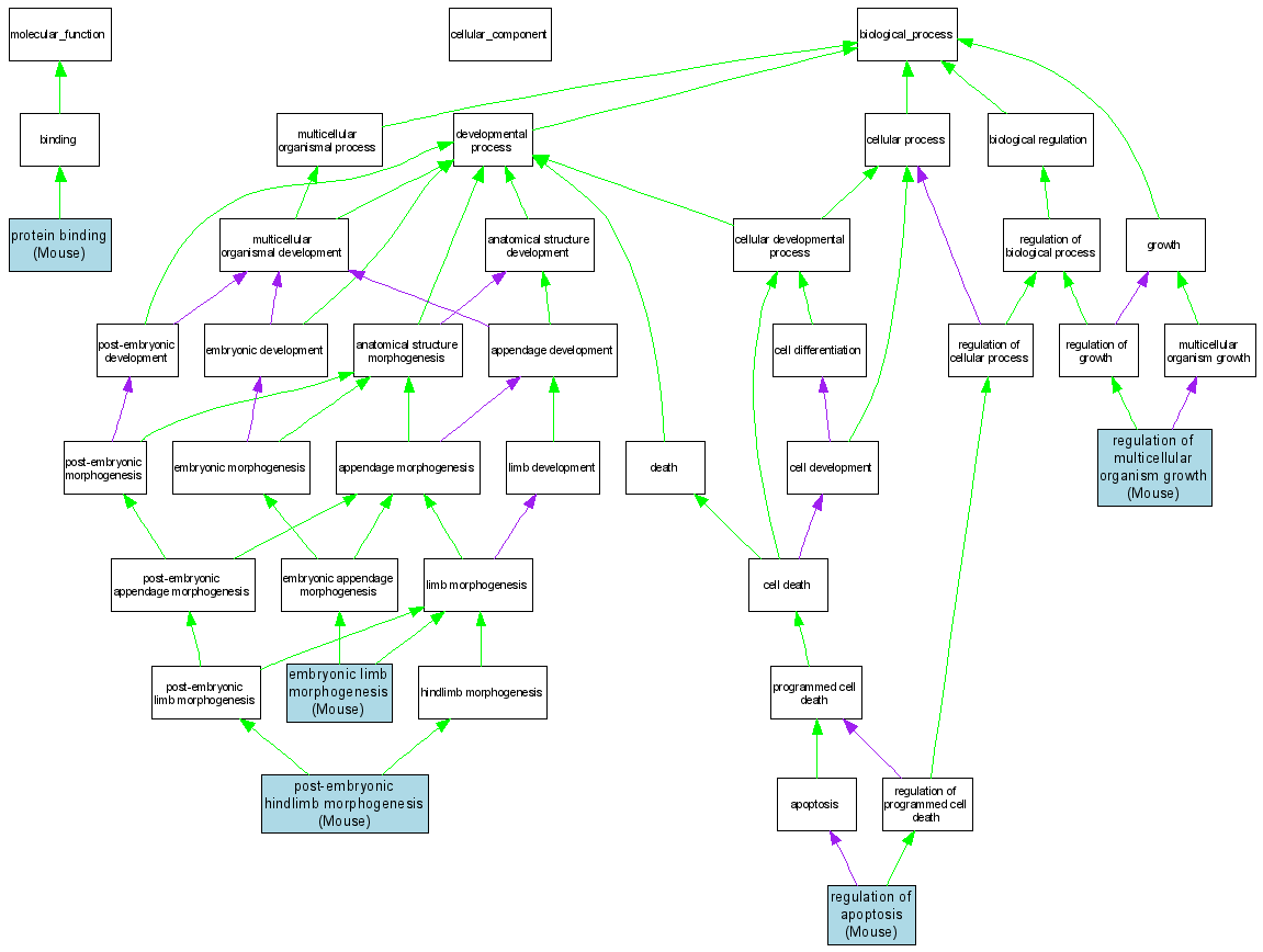
Compare GO annotations related to Brachydactyly, type C using OMIM genes and OrthoDisease orthologs

A table of the annotations represented in this image is provided below.
CategoryIDTermDB ObjectEvidenceOrganismReference
Molecular FunctionGO:0005515protein binding MGI:95688IPIMouseMGI:MGI:2683044|PMID:14660436
Molecular FunctionGO:0005515protein binding MGI:95688IPIMouseMGI:MGI:3034116|PMID:14973287
Biological ProcessGO:0030326embryonic limb morphogenesis MGI:95688IMPMouseMGI:MGI:3513212|PMID:15542031
Biological ProcessGO:0035129post-embryonic hindlimb morphogenesis MGI:95688IMPMouseMGI:MGI:3722565|PMID:17085896
Biological ProcessGO:0042981regulation of apoptosis MGI:95688IMPMouseMGI:MGI:3513212|PMID:15542031
Biological ProcessGO:0040014regulation of multicellular organism growth MGI:95688IMPMouseMGI:MGI:3722565|PMID:17085896