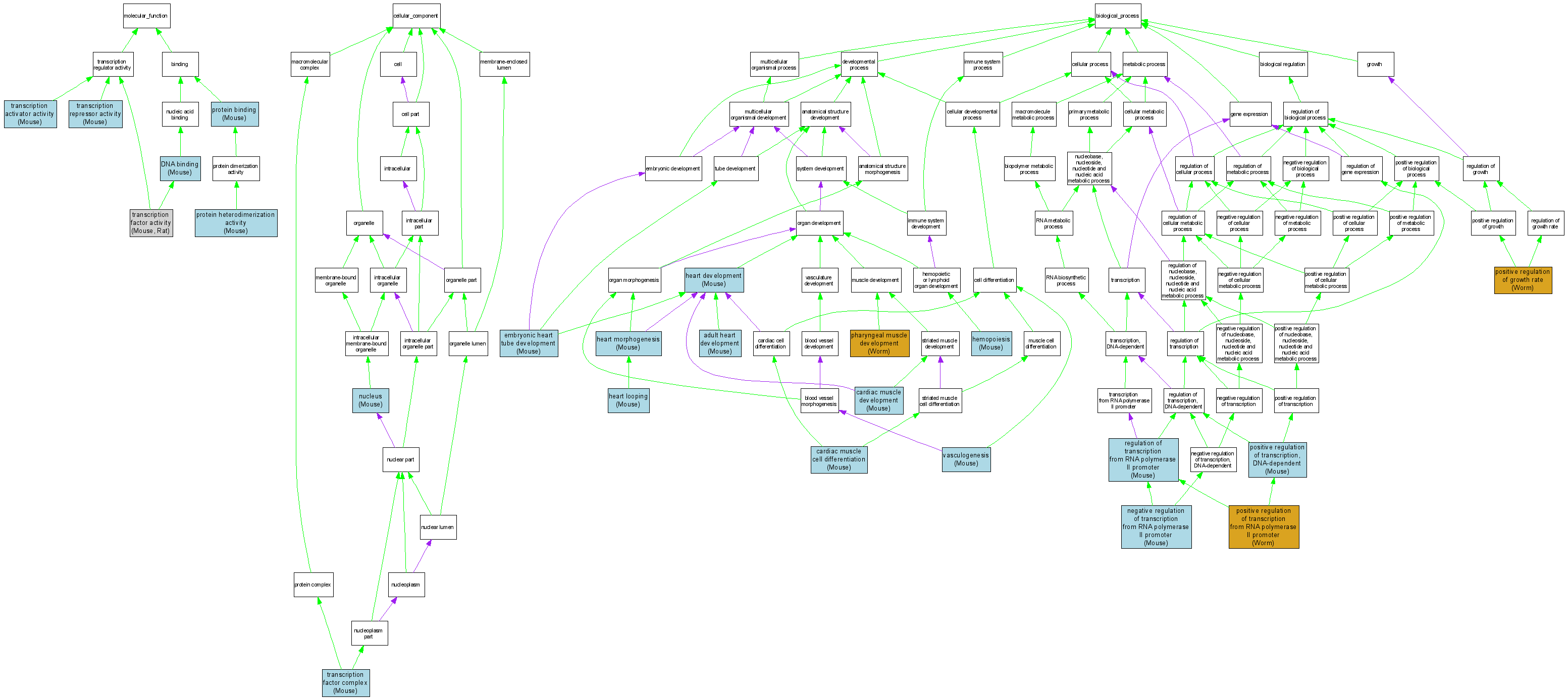
| Category | ID | Term | DB Object | Evidence | Organism | Reference |
| Molecular Function | GO:0003677 | DNA binding |
MGI:97350 | IDA | Mouse | MGI:MGI:84331|PMID:8900044 |
| Molecular Function | GO:0003677 | DNA binding |
MGI:97350 | IDA | Mouse | MGI:MGI:2387286|PMID:12297045 |
| Molecular Function | GO:0003677 | DNA binding |
MGI:97350 | IDA | Mouse | MGI:MGI:2669059|PMID:12754203 |
| Molecular Function | GO:0003677 | DNA binding |
MGI:97350 | IDA | Mouse | MGI:MGI:3055632|PMID:15363409 |
| Molecular Function | GO:0005515 | protein binding |
MGI:97350 | IPI | Mouse | MGI:MGI:3687882|PMID:12845333 |
| Molecular Function | GO:0005515 | protein binding |
MGI:97350 | IPI | Mouse | MGI:MGI:1303245|PMID:9748262 |
| Molecular Function | GO:0046982 | protein heterodimerization activity |
MGI:97350 | IPI | Mouse | MGI:MGI:3607868|PMID:12392994 |
| Molecular Function | GO:0016563 | transcription activator activity |
MGI:97350 | IDA | Mouse | MGI:MGI:3040553|PMID:14978031 |
| Molecular Function | GO:0003700 | transcription factor activity |
MGI:97350 | IDA | Mouse | MGI:MGI:2150876|PMID:11572777 |
| Molecular Function | GO:0003700 | transcription factor activity |
MGI:97350 | IDA | Mouse | MGI:MGI:84331|PMID:8900044 |
| Molecular Function | GO:0003700 | transcription factor activity |
RGD:620520 | IDA | Rat | RGD:727751|PMID:12824294 |
| Molecular Function | GO:0003700 | transcription factor activity |
RGD:620520 | IDA | Rat | RGD:1580258|PMID:12775767 |
| Molecular Function | GO:0016564 | transcription repressor activity |
MGI:97350 | IDA | Mouse | MGI:MGI:2179901|PMID:12023302 |
| Cellular Component | GO:0005634 | nucleus |
MGI:97350 | IDA | Mouse | MGI:MGI:2150876|PMID:11572777 |
| Cellular Component | GO:0005667 | transcription factor complex |
MGI:97350 | IDA | Mouse | MGI:MGI:2179901|PMID:12023302 |
| Biological Process | GO:0007512 | adult heart development |
MGI:97350 | IMP | Mouse | MGI:MGI:74918|PMID:7628699 |
| Biological Process | GO:0055007 | cardiac muscle cell differentiation |
MGI:97350 | IMP | Mouse | MGI:MGI:1329801|PMID:10021345 |
| Biological Process | GO:0048738 | cardiac muscle development |
MGI:97350 | IMP | Mouse | MGI:MGI:74918|PMID:7628699 |
| Biological Process | GO:0035050 | embryonic heart tube development |
MGI:97350 | IGI | Mouse | MGI:MGI:3578574|PMID:15843414 |
| Biological Process | GO:0007507 | heart development |
MGI:97350 | IMP | Mouse | MGI:MGI:3039161|PMID:15085192 |
| Biological Process | GO:0007507 | heart development |
MGI:97350 | IMP | Mouse | MGI:MGI:1329801|PMID:10021345 |
| Biological Process | GO:0001947 | heart looping |
MGI:97350 | IMP | Mouse | MGI:MGI:74918|PMID:7628699 |
| Biological Process | GO:0003007 | heart morphogenesis |
MGI:97350 | IMP | Mouse | MGI:MGI:2153294|PMID:11784028 |
| Biological Process | GO:0030097 | hemopoiesis |
MGI:97350 | IMP | Mouse | MGI:MGI:1329801|PMID:10021345 |
| Biological Process | GO:0000122 | negative regulation of transcription from RNA polymerase II promoter |
MGI:97350 | IDA | Mouse | MGI:MGI:2179901|PMID:12023302 |
| Biological Process | GO:0043282 | pharyngeal muscle development |
WBGene00000445 | IMP | Worm | WB:WBPaper00002925|PMID:9374394 |
| Biological Process | GO:0040010 | positive regulation of growth rate |
WBGene00000445 | IMP | Worm | WB:WBPaper00006395|PMID:14551910 |
| Biological Process | GO:0045944 | positive regulation of transcription from RNA polymerase II promoter |
MGI:97350 | IGI | Mouse | MGI:MGI:3055632|PMID:15363409 |
| Biological Process | GO:0045944 | positive regulation of transcription from RNA polymerase II promoter |
MGI:97350 | IGI | Mouse | MGI:MGI:3621085|PMID:16556915 |
| Biological Process | GO:0045944 | positive regulation of transcription from RNA polymerase II promoter |
MGI:97350 | IGI | Mouse | MGI:MGI:3607868|PMID:12392994 |
| Biological Process | GO:0045944 | positive regulation of transcription from RNA polymerase II promoter |
MGI:97350 | IDA | Mouse | MGI:MGI:3614736|PMID:16380715 |
| Biological Process | GO:0045944 | positive regulation of transcription from RNA polymerase II promoter |
MGI:97350 | IDA | Mouse | MGI:MGI:84331|PMID:8900044 |
| Biological Process | GO:0045944 | positive regulation of transcription from RNA polymerase II promoter |
WBGene00000445 | IMP | Worm | WB:WBPaper00005167|PMID:11783006 |
| Biological Process | GO:0045893 | positive regulation of transcription, DNA-dependent |
MGI:97350 | IDA | Mouse | MGI:MGI:2150876|PMID:11572777 |
| Biological Process | GO:0045893 | positive regulation of transcription, DNA-dependent |
MGI:97350 | IDA | Mouse | MGI:MGI:3040553|PMID:14978031 |
| Biological Process | GO:0006357 | regulation of transcription from RNA polymerase II promoter |
MGI:97350 | IDA | Mouse | MGI:MGI:2682181|PMID:14645532 |
| Biological Process | GO:0001570 | vasculogenesis |
MGI:97350 | IMP | Mouse | MGI:MGI:1329801|PMID:10021345 |